Skip to main content

Search: #AI

  1. 一份开源的 AI 技术资料。覆盖计算机视觉、图机器学习、人工智能可解释性、图像分类等领域。

    里面包含了各种技术领域相关导论、算法综述、经典论文精读、代码实战、前沿讲座等内容。

    GitHub | #AI
  2. 哈佛《AI研究经验》课程,内容涉及AI研究的基本概念、编程和写作技能,提供了详细的Lecture Notes | 传送门

    在本课程中,你将学习应用深度学习工作所需的实践技能,包括模型开发的实践经验。您将学习应用人工智能研究所需的技术写作技巧,包括撰写完整研究论文不同元素的经验。| #AI
  3. 微软在 GitHub 开源了一个技术教程:《人工智能系统》,主要讲解支持 #人工智能 的计算机系统设计。课程分为三大模块:

    模块一:AI基础知识与 #AI 系统的全栈概述,深度学习系统的系统性设计和方法学;
    模块二:将介绍前沿系统和AI交叉的研究领域;
    模块三:配套的实验课程,包括最主流的框架、平台和工具,以及一系列的实验项目。

    课程设立的主要目的,是为了帮助本科生与研究生,更好的学习深度学习完整生命周期下的系统设计,寻找和定义有意义的研究问题。进一步提高解决实际问题的能力,而不仅仅是了解工具使用。
  4. 一个 #AI #量化交易 平台:Qlib,旨在寻求与挖掘 AI 技术在量化投资领域中的价值。

    里面包含数据处理、模型训练、回溯测试的完整 ML 管道,并且覆盖了量化投资的整个链条:Alpha 探索、风险建模、投资组合优化和交易执行等功能
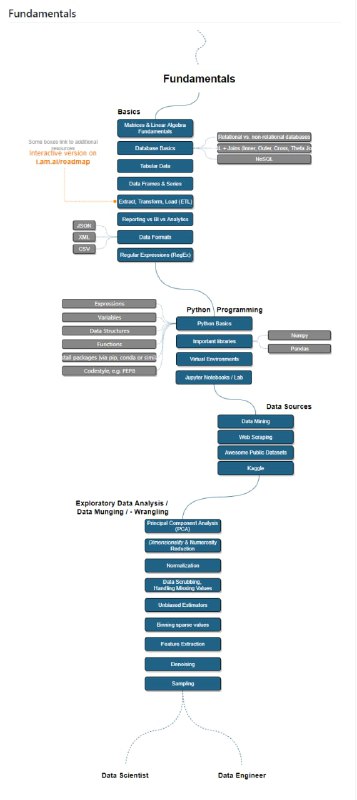
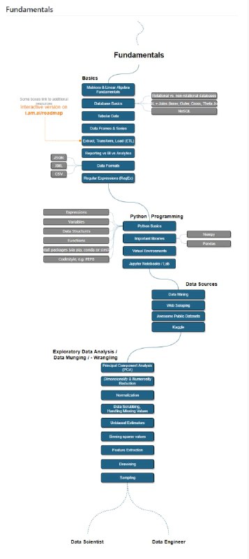
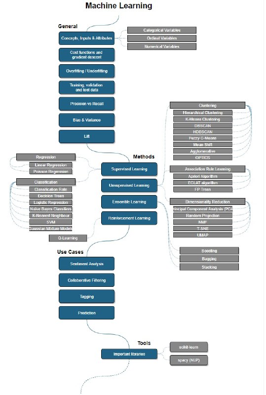
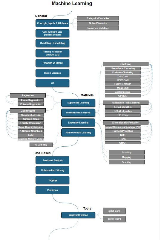
  5. AI-Expert-Roadmap,GitHub 上一份开源的 #AI 技术进阶路线图,由德国一家软件公司 AMAI GmbH 发起,里面包含了 AI 技术领域的相关知识点,每个知识点均附有详细文档。其主要目的在于帮助开发者更好的学习与掌握数据科学家、机器学习或者人工智能专家的必备知识