黑洞资源笔记
15:08 · Jun 18, 2025 · Wed
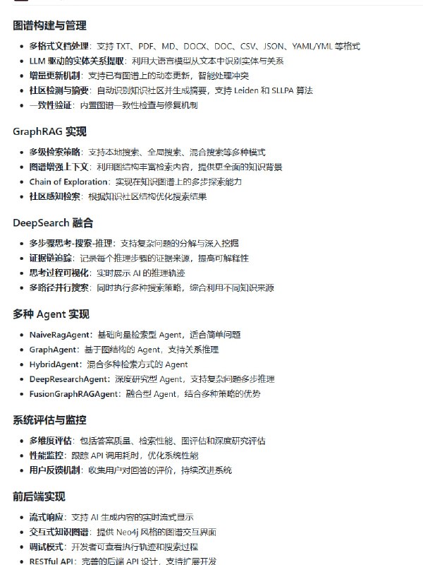
graph-rag-agent
:基于GraphRAG与DeepSearch构建的智能问答系统,结合多Agent协作与知识图谱增强,助力复杂问题的高效解答。
多Agent协同架构,提升复杂问题处理能力;完整评估系统,提供20+种评估指标;思考过程可视化,展示AI推理轨迹
Home
Powered by
BroadcastChannel
&
Sepia