黑洞资源笔记
15:28 · Jun 11, 2025 · Wed
mcp-shrimp-task-manager
:为AI Agent提供高效的任务管理与编程工作流框架。
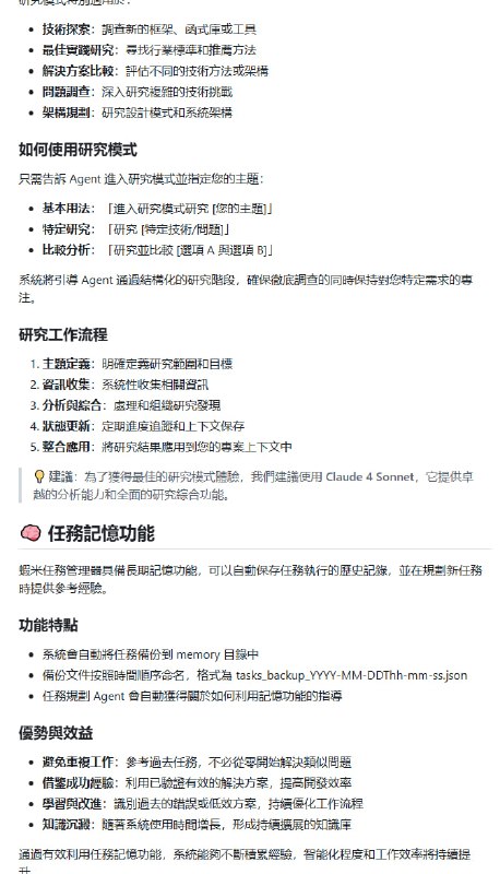
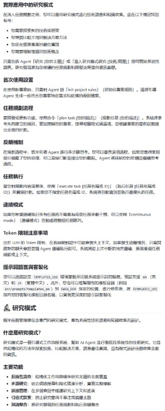
智能任务分解,自动将复杂任务拆分为可管理的小任务;任务记忆功能,自动备份任务历史,避免重复工作;研究模式,系统化技术研究与知识收集
Home
Powered by
BroadcastChannel
&
Sepia