黑洞资源笔记
14:52 · Apr 8, 2025 · Tue
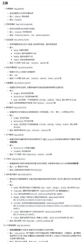
百度地图MCP Server
:让地图服务接入AI变得更简单。
国内首家兼容MCP协议的地图服务商,提供10个标准API接口;支持Python和Typescript快速接入,方便开发者使用;提供地理编码、路线规划等多种实用功能
Home
Powered by
BroadcastChannel
&
Sepia