黑洞资源笔记
14:31 · Feb 8, 2025 · Sat
Unlock-DeepSeek
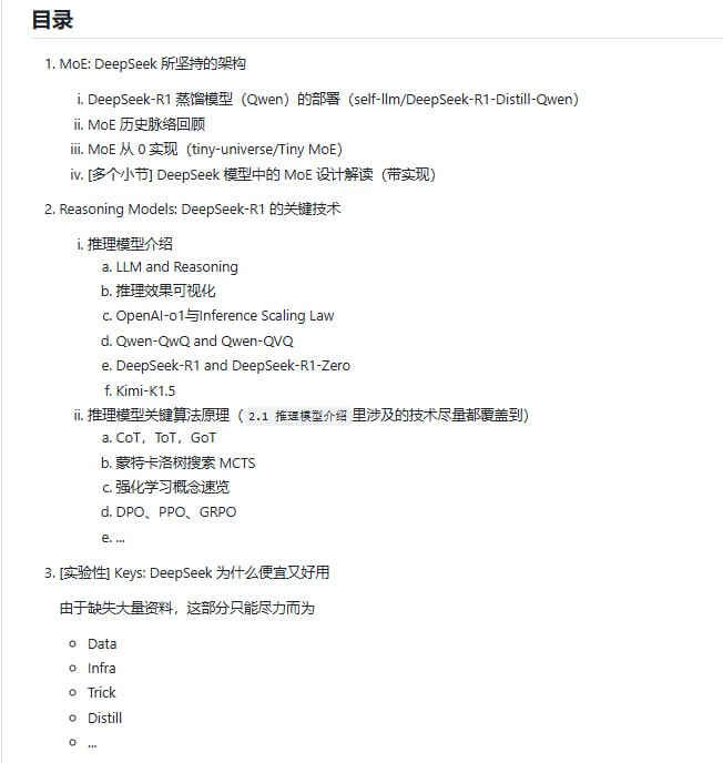
:深入解读、扩展和复现DeepSeek系列工作,助力AI研究爱好者从0到1掌握前沿LLM技术
面向从初学者到从业者的广泛受众,提供全方位学习路径;深度拆解MoE、推理模型等关键技术,结合实际案例;提供中文复现教程,降低学习门槛
Home
Powered by
BroadcastChannel
&
Sepia