黑洞资源笔记
14:05 · Dec 24, 2024 · Tue
Video Analyzer
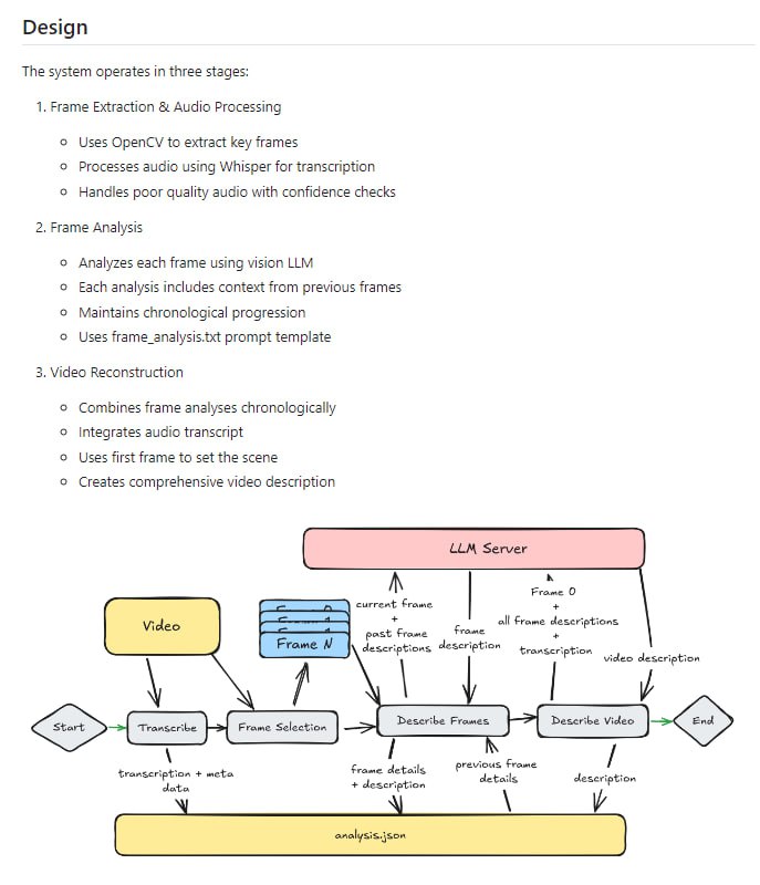
:视频内容分析工具,通过结合Llama3.2视觉模型和OpenAI的Whisper模型,本地生成视频描述
Home
Powered by
BroadcastChannel
&
Sepia