黑洞资源笔记
15:20 · Dec 14, 2024 · Sat
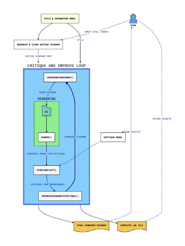
一键生成数据图表的智能工具,通过AI技术将复杂数据转化为美观的图表,支持多种图表类型,让数据可视化变得简单快捷
npx diagen
| #工具
Home
Powered by
BroadcastChannel
&
Sepia