Skip to main content
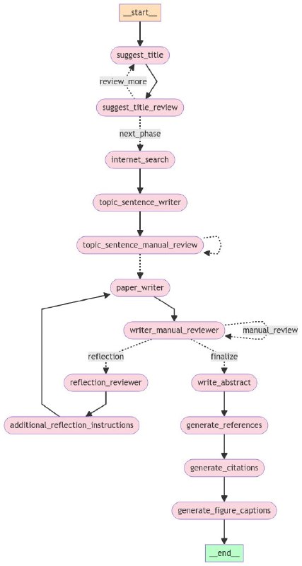
Kiroku:多智能体系统,帮你组织和撰写文档,就像有一个智能助手团队帮你从构思到成文Kiroku:多智能体系统,帮你组织和撰写文档,就像有一个智能助手团队帮你从构思到成文
黑洞资源笔记
16:10 · Nov 13, 2024 · Wed
×
×
×
Kiroku
:多智能体系统,帮你组织和撰写文档,就像有一个智能助手团队帮你从构思到成文