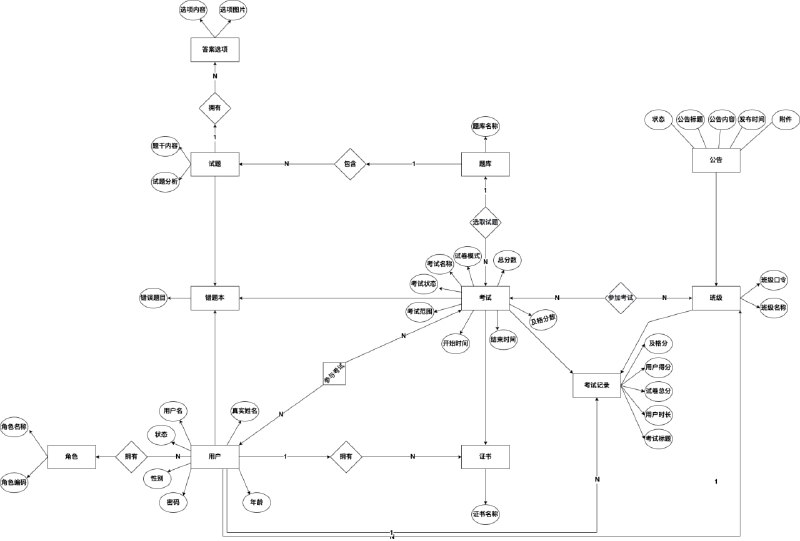
16:05 · Jun 3, 2024 · Mon × online-exam-system-frontend:校园在线考试的前端,提供用户管理、班级管理、试卷中心等功能,支持考试记录、错题本、成绩分析等,采用SpringBoot、SpringSecurity等技术栈