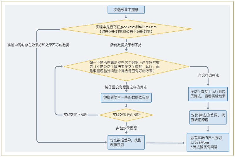
13:02 · Feb 4, 2024 · Sun × × 浅谈完成一篇论文的科研历程与经验 浙江大学彭思达老师从构思想法到开展实验,再到撰写论文及投稿,把完成一篇计算机领域科研论文的过程娓娓道来,其切身实践的有效经验值得借鉴。