Skip to main content

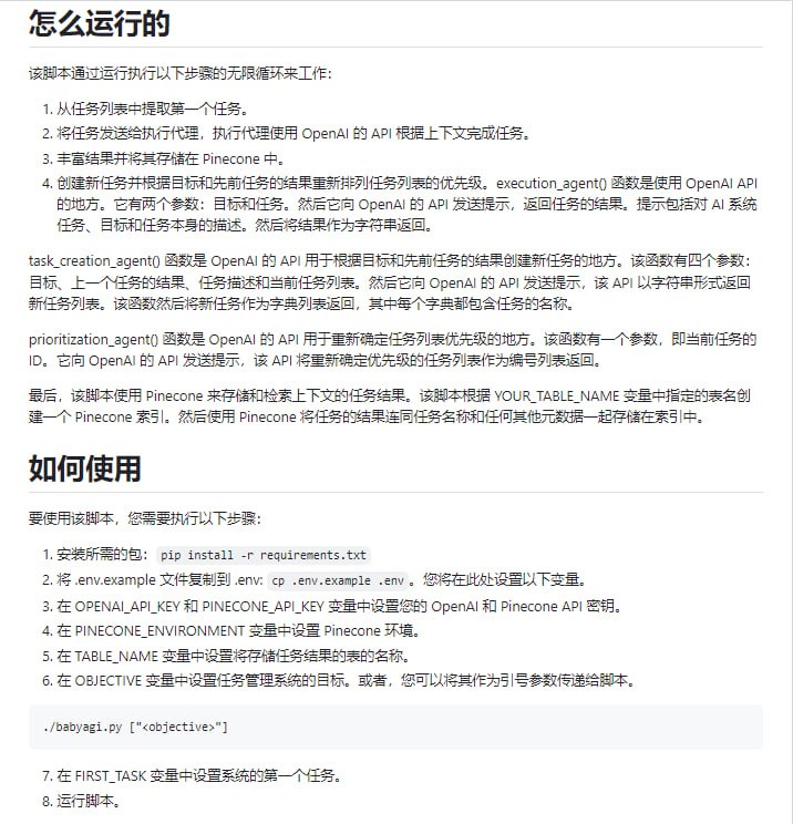
babyagi:这个Python脚本是一个AI驱动的任务管理系统,使用OpenAI和Pinecone API创建、优先处理和执行任务,能基于先前任务结果和预定目标创建新的任务,利用OpenAI的NLP功能自动化任务流程,通过Pinecone在上下文中存储和检索任务的结果

  1. babyagi:这个Python脚本是一个AI驱动的任务管理系统,使用OpenAI和Pinecone API创建、优先处理和执行任务,能基于先前任务结果和预定目标创建新的任务,利用OpenAI的NLP功能自动化任务流程,通过Pinecone在上下文中存储和检索任务的结果