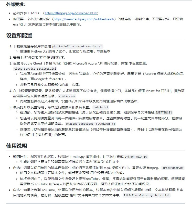
Skip to main content

自动生成视频字幕并进行翻译,用语音合成实现配音,再利用字幕时间实现音画同步工作原理如果已经有视频的人造 SRT 字幕文件,可:1.使用谷歌云自动翻译文本,并创建新的翻译SRT文件2.创建已翻译文本的文本到语音转换音频剪辑(使用更逼真的神经语音)3.使用字幕行的计时来计算每个语音音频剪辑的正确持续时间4.拉伸或缩小翻译后的音频剪辑,使其长度与原始语音完全相同,并插入音频中的同一点

  1. 自动生成视频字幕并进行翻译,用语音合成实现配音,再利用字幕时间实现音画同步

    工作原理
    如果已经有视频的人造 SRT 字幕文件,可:

    1.使用谷歌云自动翻译文本,并创建新的翻译SRT文件
    2.创建已翻译文本的文本到语音转换音频剪辑(使用更逼真的神经语音)
    3.使用字幕行的计时来计算每个语音音频剪辑的正确持续时间
    4.拉伸或缩小翻译后的音频剪辑,使其长度与原始语音完全相同,并插入音频中的同一点。因此,翻译后的语音将与原始视频保持完全同步。
    5.可选(默认打开):您可以使用在第一次传递期间计算的正确语速,而不是拉伸音频剪辑,而是通过 API 合成每个剪辑。这大大提高了音频质量。

    其他主要功能
    1.创建 SRT 字幕文件的翻译版本
    2.按顺序批量处理多种语言
    3.用于保存翻译、合成和语言设置以供重复使用的配置文件
    4.包含用于将所有语言音轨添加到视频文件的脚本,能够将音效轨道合并到每个语言轨道中
    5.包含用于将 YouTube 视频标题和说明翻译成多种语言的脚本

    Auto-Synced-Translated-Dubs | 示例Wiki | 计划的功能 | Google Cloud 项目设置说明 | Microsoft Azure 安装说明