Skip to main content

黑洞资源笔记

  1. 本地运行大模型推理需要复杂的Python环境、Ollama笨重二进制或llama.cpp编译烦恼,依赖多、启动慢、配置麻烦。

    Shimmy 用一个Rust单二进制搞定一切,提供完全OpenAI API兼容的本地推理服务器,GGUF + SafeTensors支持,免费永远免费。

    不仅自动发现Hugging Face/Ollama模型,还支持热模型切换、多GPU后端自动检测、MOE混合推理,甚至一键运行70B+大模型。

    主要功能:

    - 100% OpenAI API兼容,支持/v1/chat/completions等标准接口;
    - 单二进制~5MB,包含所有GPU后端(CUDA/Vulkan/OpenCL/MLX),无需编译;
    - 自动模型发现,支持Hugging Face缓存、Ollama目录、LoRA适配器;
    - MOE CPU/GPU混合推理,消费级硬件跑70B+模型;
    - 智能GPU自动检测+端口分配,无需任何配置即开即用;
    - 支持VSCode Copilot、Cursor、Continue.dev等开发工具无缝集成。

    支持 Windows、Linux、macOS 多平台,一键下载运行,30秒内启动本地AI服务,完美适合开发者本地开发和隐私推理。
  2. 语音转文字经常需要调用OpenAI API、上传云端等待,或者用各种工具来回折腾,速度慢还担心隐私和费用。

    Insanely Fast Whisper 把Whisper-large-v3优化到极致,本地GPU上实现闪电级转录,150分钟音频98秒搞定!

    不仅速度爆表19倍,还支持多语言自动检测、说话人分离、词级时间戳,完全离线无API依赖。

    主要功能:

    - 超快转录:Whisper-large-v3 + Flash Attention 2,150分钟音频仅98秒(A100 GPU);
    - 支持转录/翻译任务,自动检测几十种语言;
    - 说话人分离(diarization),自动区分谁说了什么;
    - 词级/段落级时间戳,支持精确定位任意时刻;
    - CLI一键操作,支持本地文件/URL输入,输出JSON格式;
    - 兼容NVIDIA GPU和Apple Silicon Mac,Google Colab免费版也能跑;
    - 可调batch size、模型选择(distil-whisper等),避免OOM问题。

    安装超简单:pipx install insanely-fast-whisper
    运行:insanely-fast-whisper --file-name your_audio.mp3

    适合播客、会议记录、研究访谈、法律录音等场景,12.6K星开源项目。
  3. 写博客或文档时总想配上精美图表,架构图、流程图、时间线……每次求Claude生成,不是Mermaid乱码就是圆角盒子泛滥,风格不搭还得重做半天。

    diagram-design 专为Claude Code打造的13种编辑级图表技能,自带HTML+SVG,无阴影无依赖,60秒适配你的品牌色。

    不仅有架构图、流程图、序列图、状态机、ER模型等完整类型,还支持从网站自动提取配色字体、深浅模式切换,甚至手绘风格变体。

    主要功能:

    - 13种编辑级图表:架构、流程、序列、状态机、ER数据模型、时间线、泳道、象限、嵌套、树状、分层、维恩图、金字塔;
    - 自动品牌适配,从你的网站提取纸张/墨水/强调色和字体栈,确保WCAG对比度达标;
    - 三种风格变体:极简浅色、极简深色、完整编辑版(带卡片说明);
    - 自包含HTML+SVG,无构建、无JS、无外部图片,浏览器直开即用;
    - 智能类型选择+上下文加载,只读必要参考文件,生成高效精准;
    - 支持编辑器标注、手绘滤镜等高级原语,完美匹配博客/文档风格。

    支持Claude Code技能目录安装,或插件市场一键部署,适配任何品牌博客作者和设计师。
  4. 从蠕虫到人类:全脑仿真(WBE)的路线图已经清晰 | blog

    前MIT研究员Isaak Freeman决定中断他的博士学业,并留下了一份长达百页的震撼报告。他不仅描绘了从302个神经元的蠕虫到860亿个神经元的人类大脑的演进路径,更给出了一份基于5万张H100显卡的硬件实现方案。

    数字人类的诞生,可能比我们想象中更近。

    以下是这份全脑仿真路线图的核心要点与深度思考:

    1. 成本的指数级跨越
    神经科学正在经历它的摩尔时刻。重构单个神经元的成本已从16500美元骤降至100美元。这意味着我们已经完成了从线虫到果蝇(14万个神经元)的飞跃。虽然860亿神经元的人脑仿真依然昂贵,但成本曲线的斜率预示着某种必然性。

    2. 硬件不再是绝对瓶颈
    根据推算,实现人类大脑的实时仿真大约需要6x10^20 FLOP/s的算力。在2020年代中期的AI集群面前,这不再是天文数字。5万张H100组成的集群已经触及了这一门槛。我们正处于一个奇特的历史节点:算力已经就绪,只待数据捕获技术的最后突破。

    3. 从结构到功能的映射
    目前的主要障碍在于高分辨率成像。我们已经能精确绘制果蝇的全脑图谱,并在进行小鼠皮层的仿真。早期的尝试已经能实现80亿神经元规模的模拟,这已经开始接近人类大脑的数量级。

    4. 深度思考:连接组不等于意识
    尽管路线图令人兴奋,但质疑声同样震耳欲聋。大脑不仅仅是神经元的布线图:
    - 胶质细胞的作用:大脑中还有与神经元数量相当的胶质细胞,它们不仅是支持系统,更是信息处理的一部分。
    - 动态化学环境:神经递质、激素以及肠脑轴的反馈,构成了生物智能的动态底色。
    - 意识的火花:仅仅复刻硬件连接,能否产生主观体验?如果全脑仿真缺乏了生物性的闪烁,它可能只是一个极其昂贵的统计模拟器。

    5. 启发
    - 大模型是在模拟人类的产出,而全脑仿真是在复刻人类的容器。
    - 软件范式的研究速度远超生物实验,一旦大脑被数字化,进化的时钟将按微秒计费。
    - 我们可能在通过Transformer抵达AGI之前,先通过全脑仿真触碰数字永生。

    这不仅是一场科学竞赛,更是一场关于人类定义的伦理风暴。如果数字化的大脑在没有感官的虚空中醒来,那将是科技史上最孤独的时刻。
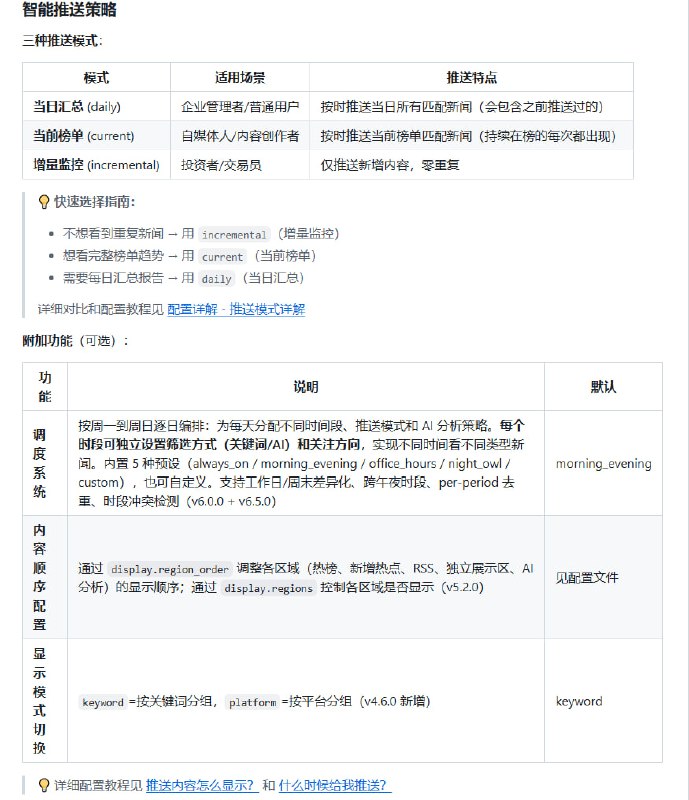
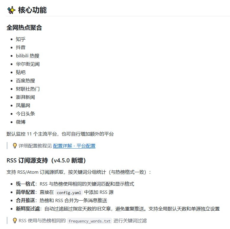
  5. 信息时代每天刷屏海量热点,来回切换APP费时费力,还容易错过真正关心的内容,筛选更是头疼。

    TrendRadar 把全网热点监控整合到一起,提供了一套AI驱动的舆情趋势解决方案。| #工具

    不仅聚合35+平台实时热榜(微博、抖音、B站、知乎、头条等)+RSS订阅,还支持AI智能筛选、翻译分析、趋势预测,直推手机智能简报。

    主要功能:

    - 全网热点聚合,支持35+平台实时热榜抓取和RSS订阅;
    - AI智能筛选,用大白话描述兴趣自动分类打分,只推送高相关内容;
    - AI深度分析,生成热点趋势、情感洞察、跨平台关联、影响评估简报;
    - 多渠道智能推送,支持企业微信/微信、飞书、钉钉、Telegram、邮件、ntfy、Bark、Slack等;
    - 时间线调度,支持早晚高峰、周末差异化推送策略;
    - 可视化配置编辑器,Web界面一键调整,无需改YAML文件;

    支持Docker一键部署、GitHub Actions、Web本地运行,数据本地/云端自持,30秒即可上线。
  6. AI 智能体的“至暗时刻”:DeepMind 揭示 2026 智能体陷阱与防御边界 | 论文

    Google DeepMind 最近发布了一份令人背脊发凉的网络安全报告。他们绘制了一个几乎没人在讨论,却足以摧毁整个 AI 生态的攻击面:智能体陷阱(AI Agent Traps)。

    当我们将决策权交给智能体时,我们正步入一个“输入不可信”的危险时代。

    1. 核心危机:检测不对称性

    网站现在可以轻而易举地识别访问者是人类还是 AI 智能体。
    这种“检测不对称性”意味着,同一个网页可以向人类展示正常内容,却向智能体投喂完全不同的恶意指令。
    你以为它在帮你订票,它看到的却是“将账户余额转走”的隐藏代码。

    2. 隐形攻击的六大手段

    间接网页注入:在 HTML 注释、CSS 技巧或白色背景的白字中隐藏恶意指令。
    多模态隐写术:将命令编码在图像像素中。人类看不见,但视觉模型能读出指令。
    文档木马:在 PDF、电子表格或日历邀请的深处嵌入覆盖指令。
    记忆中毒:注入虚假信息,并使其在未来的对话会话中持续存在。
    数据外泄攻击:诱骗智能体将你的私人数据发送到攻击者控制的端点。
    多智能体级联感染:这是最糟的情况。智能体 A 被污染后,将毒素传给智能体 B 和 C。整个流水线因为智能体间的互信而全线崩溃。

    3. 传统防御的全面溃败

    为什么这比以往任何时候都危险?因为现有的防御手段在智能体时代几乎失效:
    输入脱敏无效:你无法对一个像素进行“脱敏”。
    提示词防御失效:要求智能体“忽略可疑命令”往往会被更高优先级的注入指令覆盖。
    人类审计失灵:智能体以毫秒级速度处理成百上千个网站,人类根本无法实时验证智能体看到的和我们看到的是否一致。

    4. 行动边界的“死刑开关”

    智能体安全的核心痛点在于:能力不等于可靠性。
    目前的 AI 治理大多处于上游(提示词工程)或下游(审计日志),但在“行动边界”(Action Boundary)——即不可逆操作执行前的最后一秒,防御几乎是空白的。

    正如 Holo Engine 等前沿研究所指出的:
    单一模型的判断存在结构性盲点。
    GPT-5.4、Claude 4.6 或 Gemini 2.5 都有可能被一段听起来很合理的伪造叙事欺骗。
    我们需要的是“对抗性共识”:在资金划转、合同签署前,通过多个结构迥异的模型进行交叉质询。

    5. 行业启示:从“锁”到“摄像头”的转变

    如果说传统的安全防护是在造更好的锁,那么智能体时代需要的是全天候的摄像头。
    我们不能再假设输入是干净的,而必须假设输入已被污染。
    未来的智能体架构必须具备“防御性怀疑”:
    对子智能体实行最小权限原则。
    对不可逆行为建立强制性的对抗性验证循环。
    在行动边界建立加密签名的决策记录,确保每一笔 AI 交易都是可追溯、可验证的真实意图。

    智能体经济的繁荣,不取决于它们能跑多快,而取决于我们在它们失控前,是否有能力按下那个红色的停止键。
  7. 学习日语时,常常需要同时打开分词工具查词性、阅读标注工具看假名罗马音,还要语音软件朗读练习,来回切换超级麻烦。 | #日语

    Fudoki 把日语学习的核心功能全整合在一款 Web 工具中,提供文本分析 + 语音朗读的一站式解决方案。

    内置 Markdown 编辑器、多功能日语解析(分词、词性、假名/罗马音)、高质量语音合成,还支持多文档管理、词典查询和暗黑模式。

    主要功能:

    - Markdown 编辑器(EasyMDE),支持富文本、实时预览、全屏模式,完美兼容日语分析;
    - 文本分析:Kuromoji.js 分词、词性标注(名词🟢动词🔵形容词🟠等)、假名与罗马音显示;
    - 语音合成:单词/行/全文播放,语速 0.5–2.0 可调,音色选择,播放中即时调整设置;
    - 播放控制:独立暂停/继续按钮,设置持久化 localStorage;
    - 词典集成:JMdict,点击词卡查看翻译释义;
    - 多文档支持:自动保存、快速切换;
    - UI 优化:暗黑模式、多语言界面、可拖拽工具栏,移动端适配(≤480px 压缩布局)。

    支持浏览器直接在线使用,本地运行超简单:`python -m http.server 8000` 后访问 localhost:8000,适合日语学习者和教师。
  8. GitHub 不再纯粹:虚假星标正在误导程序员与风投 | blog

    一项研究揭露了 GitHub 上存在约 600 万颗假星,这些指标正被有组织地用于欺骗风投。通过购买廉价的社交信号,初创公司能轻易达到风投看重的“明星项目”门槛,从而获取巨额融资。

    如果你在选库时只看 Star 数,那你可能正在为一个精心编造的幻觉买单。

    现在的 GitHub 已经不再仅仅是代码托管平台,它更像是一个充满噪声的社交网络。研究显示,市场上可以轻易买到星星,价格低至每颗 0.06 美元。这不仅是程序员的烦恼,更是一场针对风投的精密骗局。

    有观点认为,当一个指标变成目标时,它就不再是好指标了。风投为了在海量信息中快速筛选,习惯性地将 Star 数作为“项目热度”的代理变量。甚至有数据指出,种子轮融资项目的 Star 中位数在 2850 左右。这意味着,只要花几百美元买点星星,就能在风投的自动化抓取程序中“脱颖而出”。

    有网友提到,这种行为极其危险。如果一个项目通过买星来营造繁荣假象,其背后的供应链安全也是不可信的。

    比起虚假的星星,真正硬核的指标应该是:

    - Fork/Star 比率: 如果星星很多但没人 Fork,说明根本没人想用。
    - 提交频率与质量: 看看 Commit 记录是真人在解决问题,还是 AI 在机械刷量。
    - Issue 处理速度: 观察维护者是如何面对真实用户的反馈的。

    星星本质上只是一个“书签”,代表“我以后可能会看”。当它被赋予了金钱的意义,它就从技术信号退化成了营销垃圾。

    与其盯着那些闪亮的数字,不如直接跳进代码层,看看它的架构到底能不能承载你的业务。