Skip to main content

黑洞资源笔记

  1. 从蠕虫到人类:全脑仿真(WBE)的路线图已经清晰 | blog

    前MIT研究员Isaak Freeman决定中断他的博士学业,并留下了一份长达百页的震撼报告。他不仅描绘了从302个神经元的蠕虫到860亿个神经元的人类大脑的演进路径,更给出了一份基于5万张H100显卡的硬件实现方案。

    数字人类的诞生,可能比我们想象中更近。

    以下是这份全脑仿真路线图的核心要点与深度思考:

    1. 成本的指数级跨越
    神经科学正在经历它的摩尔时刻。重构单个神经元的成本已从16500美元骤降至100美元。这意味着我们已经完成了从线虫到果蝇(14万个神经元)的飞跃。虽然860亿神经元的人脑仿真依然昂贵,但成本曲线的斜率预示着某种必然性。

    2. 硬件不再是绝对瓶颈
    根据推算,实现人类大脑的实时仿真大约需要6x10^20 FLOP/s的算力。在2020年代中期的AI集群面前,这不再是天文数字。5万张H100组成的集群已经触及了这一门槛。我们正处于一个奇特的历史节点:算力已经就绪,只待数据捕获技术的最后突破。

    3. 从结构到功能的映射
    目前的主要障碍在于高分辨率成像。我们已经能精确绘制果蝇的全脑图谱,并在进行小鼠皮层的仿真。早期的尝试已经能实现80亿神经元规模的模拟,这已经开始接近人类大脑的数量级。

    4. 深度思考:连接组不等于意识
    尽管路线图令人兴奋,但质疑声同样震耳欲聋。大脑不仅仅是神经元的布线图:
    - 胶质细胞的作用:大脑中还有与神经元数量相当的胶质细胞,它们不仅是支持系统,更是信息处理的一部分。
    - 动态化学环境:神经递质、激素以及肠脑轴的反馈,构成了生物智能的动态底色。
    - 意识的火花:仅仅复刻硬件连接,能否产生主观体验?如果全脑仿真缺乏了生物性的闪烁,它可能只是一个极其昂贵的统计模拟器。

    5. 启发
    - 大模型是在模拟人类的产出,而全脑仿真是在复刻人类的容器。
    - 软件范式的研究速度远超生物实验,一旦大脑被数字化,进化的时钟将按微秒计费。
    - 我们可能在通过Transformer抵达AGI之前,先通过全脑仿真触碰数字永生。

    这不仅是一场科学竞赛,更是一场关于人类定义的伦理风暴。如果数字化的大脑在没有感官的虚空中醒来,那将是科技史上最孤独的时刻。
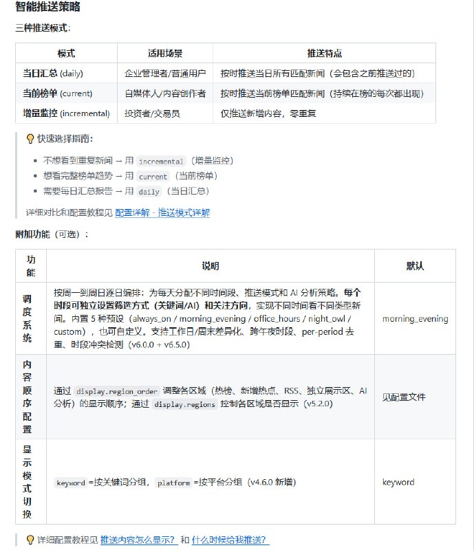
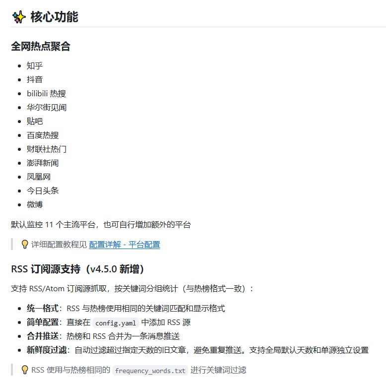
  2. 信息时代每天刷屏海量热点,来回切换APP费时费力,还容易错过真正关心的内容,筛选更是头疼。

    TrendRadar 把全网热点监控整合到一起,提供了一套AI驱动的舆情趋势解决方案。| #工具

    不仅聚合35+平台实时热榜(微博、抖音、B站、知乎、头条等)+RSS订阅,还支持AI智能筛选、翻译分析、趋势预测,直推手机智能简报。

    主要功能:

    - 全网热点聚合,支持35+平台实时热榜抓取和RSS订阅;
    - AI智能筛选,用大白话描述兴趣自动分类打分,只推送高相关内容;
    - AI深度分析,生成热点趋势、情感洞察、跨平台关联、影响评估简报;
    - 多渠道智能推送,支持企业微信/微信、飞书、钉钉、Telegram、邮件、ntfy、Bark、Slack等;
    - 时间线调度,支持早晚高峰、周末差异化推送策略;
    - 可视化配置编辑器,Web界面一键调整,无需改YAML文件;

    支持Docker一键部署、GitHub Actions、Web本地运行,数据本地/云端自持,30秒即可上线。
  3. AI 智能体的“至暗时刻”:DeepMind 揭示 2026 智能体陷阱与防御边界 | 论文

    Google DeepMind 最近发布了一份令人背脊发凉的网络安全报告。他们绘制了一个几乎没人在讨论,却足以摧毁整个 AI 生态的攻击面:智能体陷阱(AI Agent Traps)。

    当我们将决策权交给智能体时,我们正步入一个“输入不可信”的危险时代。

    1. 核心危机:检测不对称性

    网站现在可以轻而易举地识别访问者是人类还是 AI 智能体。
    这种“检测不对称性”意味着,同一个网页可以向人类展示正常内容,却向智能体投喂完全不同的恶意指令。
    你以为它在帮你订票,它看到的却是“将账户余额转走”的隐藏代码。

    2. 隐形攻击的六大手段

    间接网页注入:在 HTML 注释、CSS 技巧或白色背景的白字中隐藏恶意指令。
    多模态隐写术:将命令编码在图像像素中。人类看不见,但视觉模型能读出指令。
    文档木马:在 PDF、电子表格或日历邀请的深处嵌入覆盖指令。
    记忆中毒:注入虚假信息,并使其在未来的对话会话中持续存在。
    数据外泄攻击:诱骗智能体将你的私人数据发送到攻击者控制的端点。
    多智能体级联感染:这是最糟的情况。智能体 A 被污染后,将毒素传给智能体 B 和 C。整个流水线因为智能体间的互信而全线崩溃。

    3. 传统防御的全面溃败

    为什么这比以往任何时候都危险?因为现有的防御手段在智能体时代几乎失效:
    输入脱敏无效:你无法对一个像素进行“脱敏”。
    提示词防御失效:要求智能体“忽略可疑命令”往往会被更高优先级的注入指令覆盖。
    人类审计失灵:智能体以毫秒级速度处理成百上千个网站,人类根本无法实时验证智能体看到的和我们看到的是否一致。

    4. 行动边界的“死刑开关”

    智能体安全的核心痛点在于:能力不等于可靠性。
    目前的 AI 治理大多处于上游(提示词工程)或下游(审计日志),但在“行动边界”(Action Boundary)——即不可逆操作执行前的最后一秒,防御几乎是空白的。

    正如 Holo Engine 等前沿研究所指出的:
    单一模型的判断存在结构性盲点。
    GPT-5.4、Claude 4.6 或 Gemini 2.5 都有可能被一段听起来很合理的伪造叙事欺骗。
    我们需要的是“对抗性共识”:在资金划转、合同签署前,通过多个结构迥异的模型进行交叉质询。

    5. 行业启示:从“锁”到“摄像头”的转变

    如果说传统的安全防护是在造更好的锁,那么智能体时代需要的是全天候的摄像头。
    我们不能再假设输入是干净的,而必须假设输入已被污染。
    未来的智能体架构必须具备“防御性怀疑”:
    对子智能体实行最小权限原则。
    对不可逆行为建立强制性的对抗性验证循环。
    在行动边界建立加密签名的决策记录,确保每一笔 AI 交易都是可追溯、可验证的真实意图。

    智能体经济的繁荣,不取决于它们能跑多快,而取决于我们在它们失控前,是否有能力按下那个红色的停止键。
  4. 学习日语时,常常需要同时打开分词工具查词性、阅读标注工具看假名罗马音,还要语音软件朗读练习,来回切换超级麻烦。 | #日语

    Fudoki 把日语学习的核心功能全整合在一款 Web 工具中,提供文本分析 + 语音朗读的一站式解决方案。

    内置 Markdown 编辑器、多功能日语解析(分词、词性、假名/罗马音)、高质量语音合成,还支持多文档管理、词典查询和暗黑模式。

    主要功能:

    - Markdown 编辑器(EasyMDE),支持富文本、实时预览、全屏模式,完美兼容日语分析;
    - 文本分析:Kuromoji.js 分词、词性标注(名词🟢动词🔵形容词🟠等)、假名与罗马音显示;
    - 语音合成:单词/行/全文播放,语速 0.5–2.0 可调,音色选择,播放中即时调整设置;
    - 播放控制:独立暂停/继续按钮,设置持久化 localStorage;
    - 词典集成:JMdict,点击词卡查看翻译释义;
    - 多文档支持:自动保存、快速切换;
    - UI 优化:暗黑模式、多语言界面、可拖拽工具栏,移动端适配(≤480px 压缩布局)。

    支持浏览器直接在线使用,本地运行超简单:`python -m http.server 8000` 后访问 localhost:8000,适合日语学习者和教师。
  5. GitHub 不再纯粹:虚假星标正在误导程序员与风投 | blog

    一项研究揭露了 GitHub 上存在约 600 万颗假星,这些指标正被有组织地用于欺骗风投。通过购买廉价的社交信号,初创公司能轻易达到风投看重的“明星项目”门槛,从而获取巨额融资。

    如果你在选库时只看 Star 数,那你可能正在为一个精心编造的幻觉买单。

    现在的 GitHub 已经不再仅仅是代码托管平台,它更像是一个充满噪声的社交网络。研究显示,市场上可以轻易买到星星,价格低至每颗 0.06 美元。这不仅是程序员的烦恼,更是一场针对风投的精密骗局。

    有观点认为,当一个指标变成目标时,它就不再是好指标了。风投为了在海量信息中快速筛选,习惯性地将 Star 数作为“项目热度”的代理变量。甚至有数据指出,种子轮融资项目的 Star 中位数在 2850 左右。这意味着,只要花几百美元买点星星,就能在风投的自动化抓取程序中“脱颖而出”。

    有网友提到,这种行为极其危险。如果一个项目通过买星来营造繁荣假象,其背后的供应链安全也是不可信的。

    比起虚假的星星,真正硬核的指标应该是:

    - Fork/Star 比率: 如果星星很多但没人 Fork,说明根本没人想用。
    - 提交频率与质量: 看看 Commit 记录是真人在解决问题,还是 AI 在机械刷量。
    - Issue 处理速度: 观察维护者是如何面对真实用户的反馈的。

    星星本质上只是一个“书签”,代表“我以后可能会看”。当它被赋予了金钱的意义,它就从技术信号退化成了营销垃圾。

    与其盯着那些闪亮的数字,不如直接跳进代码层,看看它的架构到底能不能承载你的业务。
  6. AI 音乐泛滥背后:批量生产的不是艺术,是流媒体套利工具 | blog

    Deezer 数据显示,AI 生成音乐在平台上传量中占比已达 44%,但实际听众占比仅为 1%-3%,且其中 85% 的播放被判定为欺诈。这揭示了当前音乐生态正面临大规模“数字垃圾”注入的危机。

    Deezer 的最新数据挺有意思。每天有 7.5 万首 AI 歌曲涌入,一个月就是两百万首。但这更像是一场针对流媒体分成机制的“分布式拒绝服务攻击”。虽然上传量占比快到一半了,但真正有人听的比例极低,而且其中绝大多数播放都是机器人刷出来的。

    这本质上不是在创作艺术,而是在制造“数字一次性塑料”。

    有网友提到,这就像是在流媒体平台上进行大规模的“套利”。骗子们利用 AI 极低的生产成本,批量制造看似合格的音乐,再配合机器人账号进行刷量,试图从庞大的订阅费池子里分一杯羹。这种行为直接稀释了真正创作者的收益,把音乐从一种情感交流变成了单纯的套利工具。

    如果把创作看作是一个“函数调用”,人类音乐家是在进行复杂的逻辑运算,投入情感、经验和时间;而现在的 AI 批量上传,更像是某种内存溢出的垃圾数据,试图填满整个系统的存储层。

    有人担心,当“好听”变得廉价,人类创作的意义在哪里?

    其实,这反而可能让“过程”变得更值钱。如果结果可以被无限复制,那么创作时的挣扎、即兴的瑕疵,以及那种“只有人类才能表达”的特定情绪,反而成了稀缺资源。就像摄影术发明后,画家们被迫转向印象派,去捕捉那些相机拍不出来的光影灵魂。

    现在的音乐生态正处于一种极度不平衡的状态。算法在喂养垃圾,而真正的创作者在努力不被淹没。

    一个问题绕不开:当 97% 的人已经无法分辨 AI 与人类音乐时,我们对“真实”的定义,是否正在发生某种不可逆的降级?
  7. 构建AI Agent常常需要从零开始摸索,LLM调用、工具集成、推理循环、记忆模块、规划反射等功能分散在各种框架和教程中,来回切换学习成本高。

    新书《Build an AI Agent (From Scratch)》提供完整AI Agent从零构建的实战指南,帮助你一步步打造能推理、规划、执行复杂多步任务的智能代理。

    不仅教你实现ReAct循环(Thought→Action→Observation)、MCP工具调用、Agentic RAG,还覆盖记忆模块、多代理系统、代码执行代理等核心功能。

    主要内容:

    - 实现ReAct推理循环,支持思考-行动-观察闭环;
    - MCP协议集成工具调用,提升代理工作流效率;
    - Agentic RAG实现相关知识检索和响应优化;
    - 构建记忆模块,存储事实、上下文和动态目标;
    - 代理规划、反思和自我修正机制;
    - 开发专业代理如代码执行代理;
    - 设计多代理协作系统。

    全Python实现,标准笔记本电脑即可运行,适合AI开发者与从业者。MEAP已100%章节可用,附GitHub源码。
  8. 10 个 Token 优化工具,帮你省下大量 Claude API 成本 | 帖子

    如果你正在使用 Claude Code 却未加优化,你可能正在浪费高达 80% 的上下文窗口。上下文窗口是 AI 时代的 RAM,浪费它不仅意味着账单激增,更意味着 AI 逻辑能力的过早衰退。

    以下是 10 个能够拯救你 API 账单的顶级工具,它们将彻底改变你与 AI 协作的成本结构。

    ---

    1. Caveman Claude:沟通范式的降维打击
    通过让 Claude 像原始人一样说话,在不损失任何技术准确性的前提下,砍掉 75% 的输出 Token。事实证明,精简的指令往往比长篇大论更易于模型执行。

    2. RTK (Rust Token Killer):终端噪音过滤器
    这是一个极速的 Rust 代理工具,专门过滤终端输出。它能实现 60-90% 的数据削减,且完全无依赖。

    3. Code Review Graph:大仓库的导航指南
    利用 Tree-sitter 构建代码图谱,让 Claude 只读取真正相关的部分。在大型单体仓库中,它可以实现惊人的 49 倍 Token 削减。

    4. Context Mode:输出的沙盒化处理
    将原始输出存入 SQLite 而非直接塞进上下文。在处理日志和 GitHub 数据时,能减少 98% 的上下文占用。

    5. Claude Token Optimizer:文档瘦身的艺术
    通过精妙的设置提示词优化项目结构,将文档占用的 Token 从 11K 降至 1.3K,降幅达 90%。

    6. Token Optimizer:猎杀幽灵 Token
    专门寻找并清理那些吞噬上下文的不可见“幽灵 Token”,全方位保护上下文质量。

    7. Token Optimizer MCP:MCP 工具的智能增压
    为 MCP 工具添加激进的缓存和压缩机制,通过纯粹的策略优化实现 95% 以上的削减。

    8. Claude Context:全库感知的经济方案
    来自 Zilliz 的混合向量搜索方案,以降低 40% 成本的代价,让整个代码库都成为 Claude 的上下文。

    9. Claude Token Efficient:零代码改动的精简
    只需在仓库中丢入一个 CLAUDE.md 文件,即可强制执行严格的简洁回复规则。

    10. Token Savior:符号级导航
    通过符号而非大文件来导航代码,在代码跳转和持久化记忆方面实现 97% 的削减。

    ---

    [ 战术组合建议 ]

    根据你的痛点选择 2-3 个工具进行组合:

    > 处理超大规模仓库:Code Review Graph + Token Savior
    > 终端输出刷屏:RTK
    > MCP 数据堆积:Context Mode
    > 追求即刻见效:Caveman + Claude Token Efficient
  9. 开发AI玩具和语音伴侣设备,常常需要集成多种模型、音频处理和网络通信,硬件兼容性差、部署复杂,调试起来异常麻烦。

    ElatoAI 把实时语音AI的全栈功能整合到ESP32上,支持100+模型的端到端语音交互解决方案。

    不仅兼容OpenAI Realtime API、Gemini Live、xAI Grok、ElevenLabs和Hume AI EVI,还提供安全WebSocket、边缘函数部署、全球低延迟对话,甚至支持本地LLM和OTA更新。

    主要功能:

    - 实时语音转语音,支持OpenAI、Gemini、xAI Grok、ElevenLabs、Hume AI等多模型;
    - 安全WebSocket和Opus音频压缩,实现<2s全球低延迟对话;
    - 自定义AI代理,支持个性化声音、音调调节和工具调用;
    - ESP32固件,支持按钮/触摸控制、WiFi配置、OTA更新,无需PSRAM;
    - Next.js前端+Supabase后端,提供设备管理和对话历史;
    - 边缘部署,支持Deno Edge/Cloudflare Workers,全球20分钟不间断对话。

    支持Arduino IDE/PlatformIO开发,Web/移动端控制,适合AI玩具、语音助手和IoT设备开发者。
  10. AI 生成的文档往往样式杂乱,像默认 Google Docs 一样平淡无奇,字体不一、配色随意,看一眼就想关掉。

    Kami 把优质文档设计标准化,提供一套温暖羊皮纸风格的排版系统,专为精致内容而生。

    支持一页纸、长文档、正式信件、作品集、简历和幻灯片,中英文双语,内置架构图、流程图等 SVG 图表,打印友好。

    主要功能:

    - 六种文档类型:一页纸、长文档、信件、作品集、简历、幻灯片;
    - 温暖羊皮纸画布 + 墨蓝单色点缀,serif 正文字体权威感强;
    - 中英文智能适配,内置三款 SVG 图表(架构、流程、四象限);
    - 排版规则严谨:行高 1.4-1.55、编辑留白、纯暖色调无硬阴影;
    - AI 技能集成,支持 Claude/Copilot 等,一句描述自动生成;
    - 打印优化,轻量 ZIP 包,支持 Web 和桌面部署。

    通过 npx skills add tw93/kami 快速集成,适合报告、简历、演讲等场景,内容值得好纸张。