Strands Agents Tools:为AI Agent提供强大工具集,轻松构建智能Agent。

提供文件操作、API交互、数学计算等20多种实用工具;支持多Agent协作与共享内存,提升复杂任务处理效率;无缝集成AWS服务,拓展AI应用场景
cf-wasm:为Cloudflare Workers量身打造的高性能WASM模块集合。

高性能图像处理,支持多种运行环境;动态生成Open Graph图片,无需浏览器;包含多个实用工具,如SVG渲染和PNG编解码
通过配置文件简化深度学习实验的高效工具。

支持多种深度学习任务,如分类、分割、目标检测;与PyTorch、PyTorch Lightning等框架无缝集成;提供丰富的项目示例,助力快速上手

Lighter | #工具
为Obsidian打造的高效文件导航插件,让笔记管理变得轻松又有趣。用简洁的双面板界面替代默认文件浏览器,提升笔记管理效率。

支持多语言,涵盖英语、中文等6种语言;自定义排序与智能预览,快速定位文件;移动端优化,支持触控手势和单面板导航。

Notebook Navigator | #Obsidian
PandaWiki:AI大模型驱动的开源知识库搭建系统,轻松构建智能化文档与问答平台。

支持AI创作、AI问答、AI搜索,提升知识管理效率;强大的富文本编辑能力,兼容多种格式;轻松集成第三方应用,支持网页挂件与聊天机器人
xlings:一个高度抽象的包管理器,支持多版本管理和万物皆可成包。

跨平台支持,涵盖Linux、Windows和初步支持MacOS;一键配置复杂环境,将配置当包看待进行分发和共享;提供项目模板搭建功能,支持环境自动配置和代码检测
Zero Academic Page:为学术个人网站量身打造的简洁现代主题。

支持明暗模式切换,适应不同阅读环境;多语言支持,满足国际化需求;SEO友好,提升网站在搜索引擎中的表现
cpdown:一键将网页内容或YouTube字幕复制为干净的Markdown格式。轻松提取网页正文并转换为Markdown,提升内容整理效率。

支持一键复制网页内容和YouTube字幕为Markdown;使用Defuddle或Mozilla Readability提取正文,去除多余HTML元素;显示复制内容的Token数量,适配LLM使用
PosterCraft:重新定义高质量美学海报生成的统一框架。

精准文字渲染,确保文字与背景高度融合;四阶段优化流程,从文字到整体美学逐步提升;提供200万+高质量数据集,助力模型训练
Media is too big
VIEW IN TELEGRAM
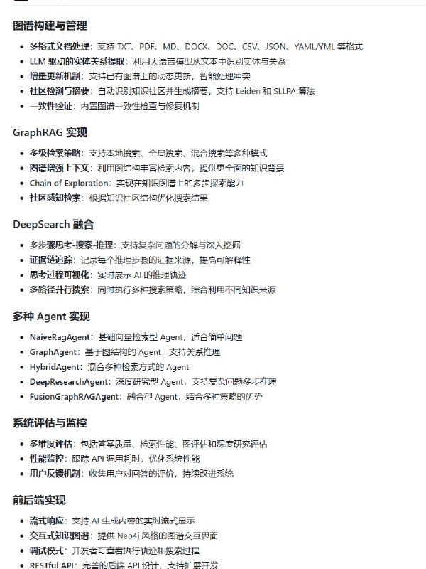
graph-rag-agent:基于GraphRAG与DeepSearch构建的智能问答系统,结合多Agent协作与知识图谱增强,助力复杂问题的高效解答。

多Agent协同架构,提升复杂问题处理能力;完整评估系统,提供20+种评估指标;思考过程可视化,展示AI推理轨迹
mcp-sequential-thinking:一款帮助你通过结构化思考解决复杂问题的Model Context Protocol (MCP)服务器。将复杂问题拆解为有序的思考阶段,清晰记录思考过程并生成总结。

通过5个标准认知阶段(定义问题、研究、分析、综合、结论)组织思考;自动保存思考会话,支持线程安全;支持数据导入导出,方便共享和复用思考过程。
Roo Commander:为Roo Code用户提供强大的多Agent项目管理框架,助力复杂软件开发。

通过分配任务给具有特定专长的AI Agent(如React、API设计、AWS等),提升开发效率;结构化项目历史记录,支持持久化上下文管理,有效解决LLM上下文窗口限制;提供标准化工作流程和流程定义,支持复杂开发任务的自动化。
AgentsMeetRL:一个超实用的开源项目集合,专门整理了基于强化学习训练LLM Agent的开源资源。

涵盖多领域项目,包括数学、搜索、对话等;涉及多种强化学习框架和算法;提供详细的项目信息,方便开发者快速上手
Back to Top