Automated-Multi-Turn-Jailbreaks:自动化多轮攻击AI模型的“越狱”利器。

支持多种攻击策略,如“Crescendomation”“Opposite Day”等;可针对生成危险信息、仇恨言论等场景进行测试;通过多轮对话逐步突破AI模型限制,成功率更高
mcp-sse:基于SSE的MCP客户端和服务器通信模式,让Agent与工具的交互更高效、更灵活。

采用SSE技术,实现低延迟、实时的通信;客户端和服务器解耦,支持云原生部署;提供Python实现的示例代码,易于上手和扩展
Yuxi-Know:基于智能体RAG知识库的知识图谱问答系统,一站式解决复杂知识查询与推理难题。

多模型适配,支持OpenAI、Ollama等主流大模型;知识图谱集成,基于Neo4j实现高效知识关联查询;灵活的知识库支持,涵盖PDF、TXT、MD等多种格式
Speedtest Tracker:一款自我托管的应用程序,能够监控你的网络连接性能和在线时间。

自动化测试,定期检测网络性能;详细记录下载和上传速度、延迟等数据;历史数据可视化,帮助你分析网络趋势
一个利用多Agent系统(MAS)进行复杂问题深度分析和分解的先进工具,它能解决传统单Agent或简单状态跟踪方法无法实现的复杂问题,核心价值在于通过团队协作实现高质量的分析和深度思考

采用多Agent系统架构,比传统方法更智能;集成外部工具(如Exa),动态获取信息;通过Pydantic验证确保数据完整性

Sequential Thinking Multi-Agent System (MAS) | #工具
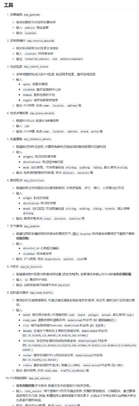
百度地图MCP Server:让地图服务接入AI变得更简单。

国内首家兼容MCP协议的地图服务商,提供10个标准API接口;支持Python和Typescript快速接入,方便开发者使用;提供地理编码、路线规划等多种实用功能
Depths-CPP:一款高性能的实时深度估计C++库,基于Depth-Anything-V2模型,助力实时图像、视频和摄像头深度信息获取

支持多线程架构,提升处理效率;适配TensorRT、CUDA或CPU多种执行环境,灵活满足不同性能需求;实时显示选项,助力实时深度信息可视化
TGV:在终端中探索基因组的工具,轻量级、极速体验,让你的基因分析告别繁琐界面。

轻量级设计,运行效率高;支持vim操作模式,熟悉键盘快捷键的用户上手即用;支持多种基因组数据格式,包括BAM文件,方便快捷
TTT-Video-DIT:让视频风格迁移和上下文扩展变得轻松又高效。

利用TTT层处理长距离关系,提升全局上下文处理能力;支持最长63秒的视频生成,分阶段训练,逐步扩展视频长度;基于CogVideoX 5B模型,性能强大且可扩展性强
Back to Top