网友投稿:一个受taskflow-cpp启发的Go任务流框架,通过原生goroutine实现高性能并发执行,支持静态任务编排、动态子流程嵌套、条件分支与循环逻辑,内置任务优先级调度、可视化调试(DOT图/火焰图)及错误传播控制,适用于构建可扩展的数据管道、AI自动化流程和复杂任务依赖系统

Go-Taskflow | #框架
国内外、华语、欧美、日本和韩国等地区的无损音乐资源下载,大部分为整张专辑打包

MP3BST | #音乐
TV-garden:这个网站可收看全世界各国的电视台
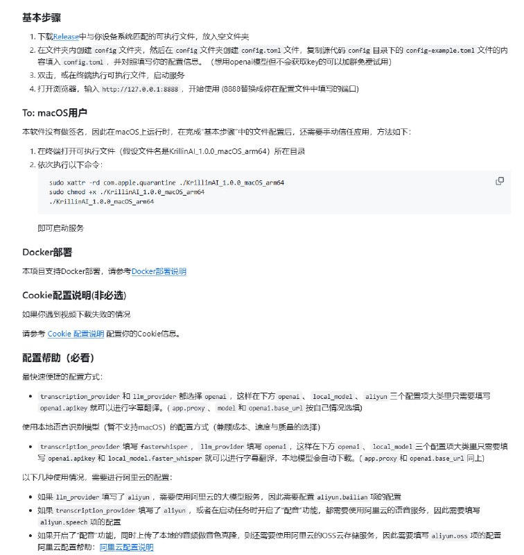
基于AI大模型的视频翻译和配音工具,一键部署全流程,轻松搞定多平台内容适配。

支持56种语言翻译,覆盖全球主要语种;一键开始,从视频下载到成品输出全流程搞定;适配抖音、小红书、哔哩哔哩、TikTok等多平台内容格式

KrillinAI | #工具
Building an Efficient GPU Server with NVIDIA GeForce RTX 4090s/5090s:打造高效能 GPU 服务器,让 AI 模型训练与推理更自由。

高性能八 GPU 配置,支持 PCIe 5.0 全速运行;成本仅为高端企业级 GPU 的几分之一;本地运行,确保数据隐私与安全
Wisent-Guard:开源框架,专治AI的“幻觉”和有害输出 | #框架

通过激活层检测有害内容,减少43%的幻觉率;支持多语言模型,可定制化检测;实时监控,提前阻止有害内容
open-webui/mcpo:一个简单、安全的MCP到OpenAPI代理服务器,让任何MCP工具瞬间变成兼容OpenAPI的HTTP服务器。

无需编写额外代码,即插即用;提供安全、稳定且可扩展的HTTP服务自动生成交互式文档,零配置;
robot_lab:基于IsaacLab的机器人强化学习扩展库,为机器人开发提供强大的支持。

支持多种机器人平台,如Unitree A1、Go2等;提供丰富的学习环境,涵盖四足、轮式和人形机器人;配置灵活,支持自定义机器人和任务
Awesome-MLLM-Reasoning-Collection:一站式多模态推理资源大列表,助力研究人员和开发者轻松掌握前沿技术。

汇集129篇多模态推理领域的前沿论文;提供57个开源项目和数据集,涵盖图像、视频等多种模态;整合多个基准测试,为模型评估提供全面参考
一个社区驱动的AI自动化框架,结合语言模型与专业工具,助力复杂任务自动化。

集成开源模型如Qwen,支持多层级LLM系统;提供Web搜索、爬虫和Python代码执行等强大功能;采用多Agent协作架构,实现复杂任务的高效分解与执行

LangManus | #框架
Awesome-Style-Transfer-with-Diffusion-Models:一个精心整理的扩散模型风格迁移方法列表,助力图像和视频风格化难题。

涵盖图像合成、视频合成、3D生成等多个领域;提供多种风格迁移方法,包括基于文本和图像的驱动方式;汇集了超过50种最新研究成果
IDA Pro MCP:为IDA Pro打造的MCP Server,让逆向工程更高效。

提供丰富的API接口,支持函数、字符串等信息检索;自动化安装流程,一键配置IDA插件;支持多种客户端,无缝对接Cline、Roo Code等工具
Media is too big
VIEW IN TELEGRAM
一款强大的网络质量检测脚本,能快速诊断网络问题并提供详细报告。

支持IPv4/IPv6双栈查询;覆盖全球五大洲网速及延迟测试;提供Json输出,便于大数据分析

NetQuality | #脚本
Back to Top