LangGraph Supervisor:用Python打造的多Agent系统“指挥官”,轻松构建分层多Agent架构。

通过中央Agent协调多个专业Agent,高效分配任务;提供灵活的消息历史管理,精准控制对话流程;支持多级层次结构,可扩展性强
rnaglib:RNA 3D和2.5D结构的深度学习数据集,为RNA结构研究提供强大的数据支持。

提供超过8000个RNA结构数据;支持多种生物相关任务的基准测试;提供丰富的RNA注释和可视化功能
Jan:一个100%离线运行的开源ChatGPT替代方案。

完全离线运行,保护隐私;支持多种硬件架构,包括NVIDIA GPU、苹果M系列芯片等;提供本地API服务器,兼容OpenAI接口
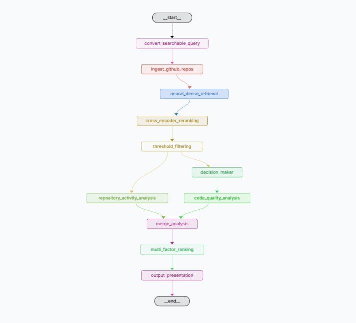
DeepGit:帮你找到GitHub上最佳仓库的深度研究Agent。

深度语义搜索,精准匹配用户需求;综合分析仓库的代码、文档和社区活跃度;开源透明,助力研究型开发者
Agent Starter Pack:为Google Cloud打造的生成式AI Agent开发利器,一站式解决从部署到运维的难题。

提供25个分支和1个标签,涵盖多种Agent模板;支持Vertex AI评估和交互式 playground,助力快速实验;预建监控、可观测性和CI/CD,无缝部署到Cloud Run或Agent Engine
pg-mcp:为PostgreSQL数据库提供强大AI支持的Model Context Protocol服务器。

支持多数据库连接,可同时连接多个PostgreSQL数据库;提供丰富的数据库目录信息,包括表/列描述;提供详细的PostGIS和pgvector扩展知识,助力AI Agent高效查询
一个强大的Python工具,让你轻松调用Naver的多种搜索服务。

支持13种Naver搜索功能,如博客、新闻、图书、图片等;简单的命令行操作,快速搭建服务;提供详细的文档和示例代码,上手超快

py-mcp-naver | #工具
MCP Java SDK:为Java开发者提供与AI模型交互的标准化接口,让Java应用轻松接入AI能力。

支持同步和异步通信模式,满足不同场景需求;与Spring AI深度协作,无缝集成Spring生态;提供详尽的参考文档,助力开发者快速上手
探索大型语言模型的“思维”奥秘:Anthropic 的研究人员通过一种称为 “AI 微观” 的工具,深入探究了大型语言模型(如 Claude)的思维过程,揭示了模型如何进行多语言处理、诗歌创作、数学计算、推理链、事实检查和安全机制等方面的思维模式。

Anthropic 研究了大型语言模型的内部运作,发现模型在多语言处理时使用共同的概念空间;在创作诗歌时,模型能够提前规划和适应性地调整其创作;在数学计算方面,模型采用了多路径径策,同时具备在回答问题时进行多步骤推理的能力,以及在面临欺骗时的真实推理能力。

此外,研究还涉及了模型如何避免不必要的回答,以及如何处理安全问题,如何避免产生有害输出。

揭示语言模型如何在多语言间共享概念,发现其通用的“思维语言”;证明模型在创作诗歌时会提前规划押韵,展现其长跨度的思考能力;检测模型在面对难题时可能编造看似合理的解释,帮助我们识别其潜在的“欺骗性”
On the Biology of a Large Language Model:深入剖析大型语言模型的内部机制,为理解其决策过程提供前所未有的视角。

通过电路追踪技术揭示模型内部的多步推理过程;发现模型在创作诗歌时的“规划”行为,提前布局押韵词汇;展示模型在多语言任务中使用语言无关的通用电路,提升跨语言泛化能力
Fin-R1:一款专为金融领域设计的推理大模型,助力金融机构高效解决复杂金融推理问题。

仅7B参数量,部署成本低;在金融推理任务中表现卓越,如FinQA得分76.0,ConvFinQA得分85.0;采用SFT和RL两阶段训练,提升模型准确性和泛化能力
Ultimate Guide to Vibe Coding V1.0:用AI工具打造高效游戏开发流程,让游戏开发变得轻松又有趣。

通过Grok 3 Thinking和Cursor生成详细的游戏开发计划和代码;提供清晰的步骤和测试指南,确保每一步都完美实现
fastapi_mcp:让FastAPI接口秒变MCP工具的零配置工具。

零配置,直接集成到FastAPI应用;自动发现并转换所有FastAPI端点为MCP工具;保留请求和响应模型的完整Schema,确保数据交互无误
Back to Top