Awesome-Agent-Papers:专注于大型语言模型(LLM)Agent领域的研究论文集合。它为研究人员和从业者提供了一个全面的资源库,帮助他们快速了解LLM Agent的最新进展。

涵盖了从Agent构建、协作机制到应用的多个关键类别;提供了详细的分类和链接,方便用户快速查找;包含了超过100篇最新的研究论文。
Awesome-RL-Reasoning-Recipes:这是一份涵盖强化学习推理模型的精选合集,为研究人员和开发者提供了丰富的资源和参考。

涵盖2025年至今的最新进展,紧跟前沿;整理了众多大型语言模型和多模态应用的项目,资源丰富;提供了详细的项目介绍、算法分析和开源代码链接,便于学习和复现
all-rl-algorithms:一站式学习强化学习算法的开源宝库。

18种经典强化学习算法实现,覆盖从基础到前沿;配套Jupyter Notebook,交互式学习,边学边改;简洁易懂的代码,零基础也能轻松上手
mcp-notion-server:让Claude轻松操作Notion工作区的MCP Server。

支持Markdown转换,显著减少Token消耗;提供丰富的API工具,涵盖页面、数据库、评论等操作;易于配置,只需简单几步即可接入Notion
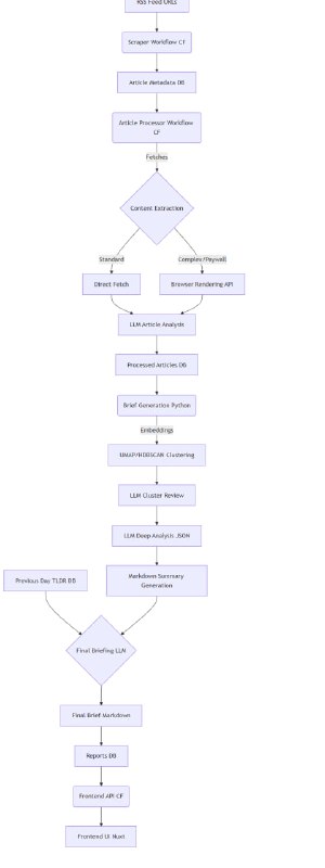
Meridian:你的专属情报机构,用AI帮你筛选全球新闻,每天只需几分钟就能掌握关键信息。

汇集数百个新闻源,覆盖全球热点;AI多阶段分析,精准提取关键信息;每日个性化简报,帮你节省时间
Cosmos-Transfer1-7B-Sample-AV Toolkits:为自动驾驶领域提供强大的数据处理与渲染工具。

提供10个输入提示示例,帮助快速上手;支持将开源数据集(如Waymo Open Dataset)转换为兼容模型的输入视频;提供多进程渲染功能,大幅提升处理效率
mcp-browser-use:AI驱动的浏览器自动化服务器,让自然语言控制浏览器成为可能。

完整支持Model Context Protocol (MCP),实现Agent与浏览器的无缝通信;多种LLM支持,涵盖OpenAI、Anthropic等主流服务;视觉理解功能,通过截图分析实现基于视觉的交互
为Obsidian笔记用户提供AI驱动的智能补全功能,让写作更高效。

支持ChatGPT、GPT-3等多款AI模型;提供306个用户认可的高效写作体验;可通过插件界面轻松配置和使用

Obsidian Companion | #Obsidian
这是计算机科学领域的经典宝藏库。

汇聚了《计算机程序设计艺术》系列的多部著作;提供了从基础算法到高级组合算法的全面学习资源;适合从新手到专家的各个阶段的学习者

The-Art-of-Computer-Programming-Books | #计算机科学
RGL - RAG-on-Graphs Library:为AI研究者提供高效、易用的图检索增强生成框架。

无缝集成DGL和PyG,兼容性强;C++优化的检索算法,性能提升显著;支持大规模图数据,轻松处理复杂任务
一款强大的文档翻译工具,让科学文献翻译变得轻松高效。

支持多种语言翻译,主要聚焦英译中;提供命令行界面和Python API,灵活易用;1000页免费翻译额度,助力学术研究

BabelDOC | #工具
Back to Top