GitHub Copilot 新增“Agent模式”,自动修复代码错误,效率提升高达30%;Copilot Edits正式上线,支持多文件编辑,节省50%代码修改时间;首次引入“Project Padawan”,直接生成测试代码,助力开发者聚焦核心任务 | link
一个自托管的API,输入网址即可获取网页数据和浏览器截图。

支持滚动页面并截取不同区域的截图;运行在Docker容器中,部署简单;自动处理302重定向,确保网页内容完整获取

ScrapeServ | #API
Airweave:将任意应用转化为Agent知识库,让数据无缝对接AI。

支持20+种数据源,轻松集成;一键白标多租户支持,适配SaaS场景;自动化同步与增量更新,高效处理数据
一款可视化工具,让你像SQLite一样逐页探索数据库。

直观查看SQLite数据库的磁盘存储结构;单个6.5MB可执行文件,跨平台运行,涵盖Windows、Linux、MacOS等;通过页面级查看,优化数据库存储效率

SQLite Page Explorer | #工具
一个强大的Web开发工具包,让数据处理和网站构建变得轻松又高效。

提供通用的异步树数据结构,支持多种编程语言;拥有丰富的内置函数,可快速创建网站和数字产品

WebOrigami/origami | #工具
smolmodels:用自然语言和极少代码构建机器学习模型
Awesome-deep-reasoning:深度推理模型集合!一站式解决深度推理研究中的资源查找难题。

汇集了40+深度推理模型、论文、数据集和工具;提供了从基础到高级的多维度资源,覆盖数学、科学、代码等多个领域;持续更新,紧跟最新研究动态
EasyDeploy:一站式大规模模型部署利器,让模型部署变得轻松又高效。

支持多种引擎,如Ollama和vLLM,未来还将拓展更多;提供RESTful API,支持流式和阻塞访问,满足不同场景需求;Docker化部署,一键启动,零基础也能快速上手
让GPU加速变得简单易用的NumPy/SciPy替代品。

无缝兼容NumPy/SciPy代码,无需修改即可加速;支持CUDA和ROCm平台,适配多种GPU环境;提供低级CUDA功能访问,性能优化更灵活

CuPy | #替代品
一种全新的文本编辑工具,基于扩展的正则表达式,让文本替换和模式匹配变得更简单、更强大。

支持文本的直接替换和转换,无需复杂的分组逻辑;提供类似`grep`的命令行工具,使用更便捷;支持生成多个输出字符串,满足复杂文本处理需求

trre | #工具
为 Cursor Composer Agent 提供 AI 团队和高级技能的工具库,同时也支持其他编码代理使用命令行界面(CLI)来扩展其功能,让代码编写和问题解决更高效。

集成Perplexity和Gemini,提供深度搜索和代码库上下文理解;支持GitHub Issues和Pull Requests操作;自动生成本地文档,提升团队协作效率

Cursor Tools | #工具
一个极简而强大的音频合成工具,用简洁的代码创造复杂的声音效果。

使用懒加载列表和APL风格的自动映射,实现高效音频处理;语言简洁,代码量少,效果惊人,示例代码仅需一行即可生成复杂音频;支持多线程运行,无死锁风险,适合实时音频处理

Sound As Pure Form (SAPF) | #工具
快速被动式子域名枚举工具,轻松发现隐藏在网站背后的子域名。

速度快,支持多种被动数据源;支持多种输出格式,如JSON、文件等;轻量级设计,资源占用极低

Subfinder | #工具
Comp AI:开源合规平台,让企业轻松管理合规流程。

自动化证据收集与政策管理,节省人力成本;支持多种合规标准,如SOC 2、ISO 27001和GDPR
Epigram:一个开源、免费且由AI驱动的新闻聚合平台。它能帮你快速获取简洁的新闻摘要,解决信息过载的问题。

个性化新闻推送,基于你的兴趣定制;AI深度分析,提供深度新闻解读;全球可靠新闻源,确保信息质量
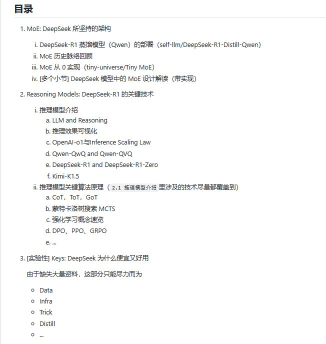
Unlock-DeepSeek:深入解读、扩展和复现DeepSeek系列工作,助力AI研究爱好者从0到1掌握前沿LLM技术

面向从初学者到从业者的广泛受众,提供全方位学习路径;深度拆解MoE、推理模型等关键技术,结合实际案例;提供中文复现教程,降低学习门槛
一个简单易用、性能卓越的反向代理工具,专为Docker集成设计。

自动SSL证书管理,支持多种DNS提供商;自动配置Docker容器,无缝适配容器状态变化;Web UI支持,可视化管理与配置

GoDoxy | #工具
Back to Top