快速被动式子域名枚举工具,轻松发现隐藏在网站背后的子域名。

速度快,支持多种被动数据源;支持多种输出格式,如JSON、文件等;轻量级设计,资源占用极低

Subfinder | #工具
Comp AI:开源合规平台,让企业轻松管理合规流程。

自动化证据收集与政策管理,节省人力成本;支持多种合规标准,如SOC 2、ISO 27001和GDPR
Epigram:一个开源、免费且由AI驱动的新闻聚合平台。它能帮你快速获取简洁的新闻摘要,解决信息过载的问题。

个性化新闻推送,基于你的兴趣定制;AI深度分析,提供深度新闻解读;全球可靠新闻源,确保信息质量
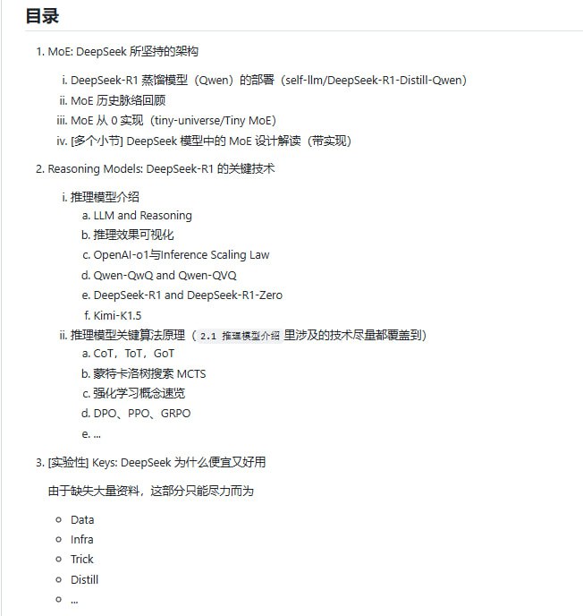
Unlock-DeepSeek:深入解读、扩展和复现DeepSeek系列工作,助力AI研究爱好者从0到1掌握前沿LLM技术

面向从初学者到从业者的广泛受众,提供全方位学习路径;深度拆解MoE、推理模型等关键技术,结合实际案例;提供中文复现教程,降低学习门槛
一个简单易用、性能卓越的反向代理工具,专为Docker集成设计。

自动SSL证书管理,支持多种DNS提供商;自动配置Docker容器,无缝适配容器状态变化;Web UI支持,可视化管理与配置

GoDoxy | #工具
PyPriompt:专注于 Python 语言下的提示设计库,它通过优先级机制决定在上下文窗口中包含哪些内容,同时提供了多种组件和高级特性以支持复杂的提示渲染。

基于优先级的上下文窗口管理,智能筛选关键信息;支持多种组件,灵活构建复杂提示;兼容主流LLM,无缝对接生成任务
DeepSeek.cpp:用纯C++实现的DeepSeek大语言模型CPU推理引擎。

无需Python运行时,体积小巧,代码量不到2k行;支持多种数据精度,包括F8E5M2、FP16、FP32等;专为低配CPU设备优化,运行效率高
Krilla:用Rust语言打造的高级PDF生成库

高级API,轻松实现填充、描边、渐变等复杂图形操作
强大的字体支持,涵盖所有主流字体类型
丰富的测试,确保PDF在多种阅读器中完美显示
BeeSync:隐私优先、本地优先的开源知识管理与协作平台,一站式解决文档、白板与数据库融合难题

文档与白板无缝融合,支持多种元素自由布局;多模态AI助力,一键生成报告、幻灯片与思维导图;支持本地存储与自托管,数据完全掌控
一套计算机视觉工具,用于解决图像和视频相关的问题,如物体检测、图像分类等,释放计算机视觉的强大能力,轻松应对图像和视频中的各种视觉任务。

支持图像和视频处理;提供详细文档,快速上手;集成强大工具,助力高效开发

Vision Agent Tools | #工具
为AI助手提供强大工具库,让学术研究、图像生成和多模型对话变得轻松又高效。

一键搜索arXiv论文,无需API,5秒内找到最新研究成果;
高清图像生成,支持多种格式,分辨率高达1440x1024;
多模型对话,最多支持5个AI角色互动,开启智能对话新体验

Open-WebUI-Tools | #工具
腾讯云限时免费体验DeepSeek-R1全量版 | link

“即日至北京时间2025年2月25日23:59:59,所有腾讯云用户均可享受 DeepSeek-V3、DeepSeek-R1 模型限时免费服务,单账号限制接口并发上限为5。在此之后,模型价格将恢复至原价”,使用API需自备ChatBox之类的客户端;腾讯云也提供了支持联网搜索的“大模型知识引擎“版本
英语写作润色网站:ProWritingAid | #英语

深度写作分析工具,覆盖语法、重复词、句式结构、可读性评分等

提供详细写作报告,类似“写作教练”,可与Word、Scrivener等软件集成。

适合人群:小说作者、学术研究者(支持LaTeX)
Back to Top