MCP Thinking:为Claude桌面客户端和MCP客户端提供强大的推理工具。

提取Deepseek R1推理模型的思考链,助力高效推理;支持跨平台配置路径,适配多种操作系统;优化错误处理机制,提升使用体验
uscope:一款为Linux打造的原生代码图形化调试器和内省工具链,让调试变得轻松又高效 | #Linux

支持多种语言(C、Zig等)的数据可视化;提供灵活的配置和扩展性;高效的调试操作,如断点、单步执行等
一款专为大规模数据中心设计的集群级持续性能分析工具,帮助开发者轻松定位和解决生产环境中的性能瓶颈。

采用eBPF技术,高效收集内核和用户空间栈信息;支持无帧指针和无调试符号的反向调用;提供强大的查询语言和火焰图界面,直观展示CPU使用情况

Perforator | #工具
LinuxPDF:在PDF里运行Linux。

利用RISC-V模拟器,将Linux系统嵌入PDF文件,颠覆传统认知;基于TinyEMU,支持32位和64位系统;仅用浏览器即可运行Linux,无需额外软件
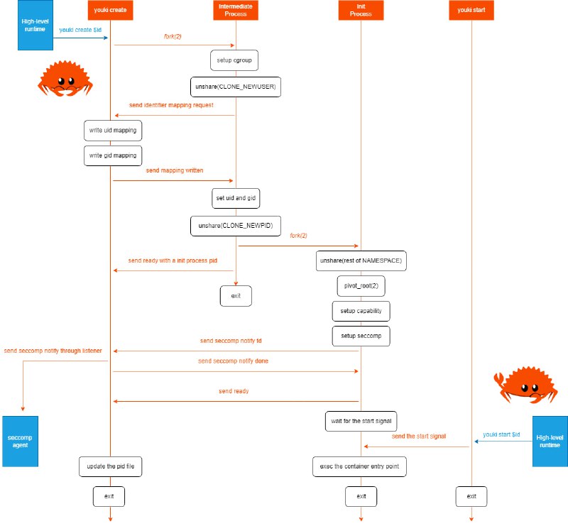
Youki:用Rust语言编写的高性能容器运行时,为容器化应用提供更安全、更高效的运行环境。

内存占用低,比runc低60%;启动速度快,比runc快2倍;支持Rootless模式,提升安全性
AI赋能的代码审查工具,让Pull Request分析、反馈和改进建议自动化

支持GitHub、GitLab、Bitbucket等多平台;提供代码审查、改进建议、自动更新CHANGELOG等10+功能;适配GPT-4等多模型,效率提升超30%

PR-Agent (Qodo Merge open-source)
| #工具
GigaMIDI Dataset:音乐生成领域的超大MIDI数据集,为音乐创作和研究提供强大支持 | #音乐

新增循环检测和音乐表现力评估指标,助力音乐生成更富有表现力;提供详细元数据和预训练模型,方便研究和应用开发
llmdifftracker:用AI帮你轻松追踪代码变更,让代码管理不再繁琐

利用大语言模型自动总结代码修改,效率提升显著;支持与Weights & Biases集成,实验跟踪更便捷;仅需几行代码即可上手,简单易用
txiki.js:超轻量级的JavaScript运行时,为开发者提供极致简洁的开发体验。

体积小巧,基于最新的ECMAScript标准;支持多种Web平台API,如fetch、WebAssembly等;支持创建独立可执行文件,无需额外依赖
一个让AI性能对比变得直观的工具 | Benchy |#工具

实时对比不同AI模型的性能、价格和速度;支持多种主流AI模型,如Deepseek R1、Gemini 2.0、OpenAI o1等;提供多种微应用,满足不同场景的测试需求
Swift Build:基于llbuild的高级构建系统,为Swift开发者提供高效、灵活的构建解决方案。

被Xcode、Swift Playground和Swift Package Manager广泛采用;支持跨平台构建,包括Windows;提供丰富的文档和测试支持
Distr:企业级软件分发平台,轻松将软件部署到客户可控或共享责任环境中。

提供直观的Web UI,轻松管理所有部署和连接的代理;支持白标客户门户,让客户自主控制部署;提供丰富的SDK,方便开发者集成
开源文档处理平台,为知识工作者量身打造。

高精度OCR,从复杂文档中提取文本、表格和手写内容;自动化工作流,轻松创建定制化任务处理流程; 支持本地LLM,保护隐私的同时享受AI的强大能力

Rowfill | #工具
通过聊天提取任意网站信息的AI工具

集成Firecrawl,实时提取结构化数据;支持多种LLM提供商,灵活切换;使用Next.js和Vercel技术栈,性能卓越

Extract-chat | #工具
RapidUDF:高性能C++表达式/脚本执行引擎,为在线系统提供极速计算支持。

亮点:1. 基于LLVM JIT编译,启动和执行性能与原生C++相当;2. 支持SIMD向量化加速,性能提升显著;3. 提供丰富的内置数据类型、操作符和函数,满足复杂计算需求
Calibre-Web-Automated:让电子书管理变得轻松又智能。核心价值在于将Calibre的强大功能与Calibre-Web的现代化界面完美结合,实现电子书的自动化管理和高效转换。
Back to Top