一款智能浏览器扩展,让网页浏览更高效、更智能!亮点:1. 选中网页文本即可触发AI分析,秒出结果;2. 支持多轮对话,交互更流畅;3. 实时流式响应,答案即刻呈现

DeepSeekAI - Smart Web Assistant | #扩展
Deep Research:OpenAI推出的深度研究工具,能理解复杂的查询,并提供全面的分析报告,适合那些需要深入领域特定知识的复杂问题。它能够提供快速的、多方面的、可用作工作成果的回答,为复杂问题提供一站式解决方案。

亮点:1. 多步研究能力,将原本需要数小时的研究缩短至几分钟;2. 覆盖海量信息源,整合数百个在线资源;3. 高精度推理,准确率达到26.6%,远超现有模型 | #工具
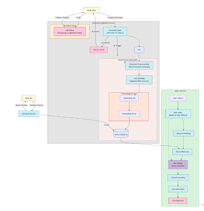
零基础入门:如何用 RAG (检索增强生成) 打造知识库 QA 系统 | tutorial
2024 年最具创意的作品集网站

Muzli总结的2024 年最具创意和独特性的 100 个作品集网站,展示了现代网页设计的前沿趋势和创新实践。

这些作品集不仅在视觉效果上引人注目,更在创意表达上独具匠心,体现了设计师对艺术和技术的深刻理解。
权利卫士——数字证据取证 | #工具

如果你和别人发生纠纷,聊天截图现场录音拍照未必能当做证据向法院提交,因为现在截图被篡改,录音视频剪辑轻而易举。

权利卫士是联合信任开发的一款具有现场取证、互联网线上取证功能的电子取证工具,权利卫士通过拍照取证、录像取证、录音取证、网页取证、录屏取证功能对正在发生的事实进行取证并立即进行可信时间戳固化,生成不可否认和篡改的电子证据。
Nokia Design Archive:诺基亚设计档案

展示诺基亚从 1992 年至 2014 年的各类设计作品、未曾公开的设计理念与创新机会、关于设计过程、策略和美学等方面的丰富资料,用户可以通过时间线和主题关键词进行搜索与过滤。鼓励访问者深入了解诺基亚的设计历史与未来潜力
Awesome Deepseek Integration:这个项目汇聚了 将 DeepSeek 大模型能力轻松接入各类软件的配置方法。

包括从生产力应用到开发者工具的广泛场景:

1. 办公工具:如 Chatbox、留白记事、Easydict,助力笔记、翻译、任务管理等日常工作。

2. 开发者支持:VS Code 和 Neovim 插件(如 Continue、avante.nvim),为编程提供 AI 助手。

3. 浏览器插件:沉浸式翻译、ChatGPT Box 等提升网页翻译与内容总结效率。

4. RAG 框架:如 RAGFlow,专注文档理解与检索增强生成(RAG)。

5. 即时通讯与辅助:茴香豆(微信/飞书助手)、QChatGPT(QQ机器人)
一份整理了可部署到个人服务器上的实用工具集合:Awesome-Selfhosted。| #工具

涵盖了自动化、备份、博客平台、文档管理、知识管理工具、学习和课程、媒体流、文件传输、远程访问等等类别的应用。
TinyZero:用不到30美元的成本,重现大型语言模型的自我进化能力。

1. 仅需30美元即可体验大型模型的推理能力;
2. 3B基础模型通过强化学习自主发展推理能力;
3. 提供完整的实验日志和开源代码,方便复现和学习
Open Operator:Web自动化操作平台,让你轻松构建自己的Web Agent。

1. 基于Browserbase和Stagehand,强大的浏览器自动化能力;
2. 集成OpenAI,实现自然语言理解与决策;
3. 使用Next.js构建,性能卓越,开发体验佳
AI驱动的VS Code插件,让编程更智能、更高效!亮点:1. 支持多模型,可与OpenAI等主流API无缝对接;2. 自定义模式,可创建专属的编程助手;3. 代码行动集成,直接在VS Code中提供快速修复和重构选项

Roo Code | #插件
Back to Top