Skip to main content

黑洞资源笔记

  1. Shark 是一种旨在提供 Lua 的速度和大小的语言,同时还提供熟悉的 Python 语法和在浏览器中运行的能力。

    总体而言,Shark 是一种非常通用的语言,可用于使用单一代码库、命令行工具以及任何您可以想象的使用 python、lua、javascript、java 可用的现有库和系统来构建 web/桌面/移动应用程序和游戏和本机代码。这包括轻松地将 tiny shark VM 嵌入到任何 java 或本机项目中。

    特征
    用 C 编写的快速轻量级本机虚拟机
    具有最小依赖性的小包大小 (50 KB)
    可以在浏览器中使用并编译成可移植的 ECMAScript 代码
    包括用于小型游戏开发的微型便携式 2D 游戏框架
    通过将它们作为编译输出向后兼容 Python 和 Lua 库和环境
    VM 和 2D 游戏框架的官方 Java 虚拟机实现
  2. Intel® Extension for Transformers 是一种创新工具包,可在英特尔平台上加速基于 Transformer 的模型,尤其适用于第 4 代英特尔至强可扩展处理器 Sapphire Rapids(代号为 Sapphire Rapids)。

    该工具包提供以下主要功能和示例:

    通过扩展Hugging Face transformers API 和利用英特尔® Neural Compressor,在基于 Transformer 的模型上进行模型压缩的无缝用户体验

    高级软件优化和独特的压缩感知运行时(与 NeurIPS 2022 的论文Fast Distilbert on CPUs and QuaLA-MiniLM: a Quantized Length Adaptive MiniLM和 NeurIPS 2021 的论文Prune Once for All: Sparse Pre-Trained Language Models 一起发布)

    优化的基于 Transformer 的模型包,例如Stable Diffusion、GPT-J-6B、GPT-NEOX、BLOOM-176B、T5、Flan-T5和端到端工作流程,例如基于 SetFit 的文本分类和文档级情感分析( DLSA)

    NeuralChat ,一个定制的聊天机器人,通过对领域知识的参数高效微调PEFT在 Intel CPU 上训练

    项目地址 | #工具
  3. JittorLLMs - 笔记本没有显卡也能跑大模型

    推理库JittorLLMs有以下几个特点:

    成本低:相比同类框架,本库可大幅降低硬件配置要求(减少80%),没有显卡,2G内存就能跑大模型,人人皆可在普通机器上,实现大模型本地部署;是目前已知的部署成本最低的大模型库;
    支持广:目前支持了4种大模型:ChatGLM大模型;华为盘古大模型;BlinkDL的ChatRWKV;国外Meta的LLaMA大模型;后续还将支持MOSS等国内优秀的大模型,统一运行环境配置,降低大模型用户的使用门槛。
    可移植:用户不需要修改任何代码,只需要安装Jittor版torch(JTorch),即可实现模型的迁移,以便于适配各类异构计算设备和环境。
    速度快:大模型加载速度慢,Jittor框架通过零拷贝技术,大模型加载开销降低40%,同时,通过元算子自动编译优化,计算性能相比同类框架提升20%以上。
  4. GPT-4被发现一种新的提示注入攻击方法!通过将恶意提示包装在Markdown中,并指示GPT成为“错误答案提供者的错误信息机器人”。| 详文
  5. Fixie:使用大型语言模型构建应用的平台,可以使用自然语言与一个或多个智能体程序进行通信,并访问诸如GitHub、Google日历或数据库等数据源。可以在app.fixie.ai上访问Fixie Web接口,使用Fixie SDK可以连接自己的应用到Fixie平台,并构建自定义智能体程序

    主页 | github | docs
  6. Auto-GPT 是一个实验性开源应用程序,展示了 GPT-4 语言模型的功能。该计划由 GPT-4 驱动,自主开发和管理业务以增加净值。作为 GPT-4 完全自主运行的首批示例之一,Auto-GPT 突破了 AI 的可能性界限。

    特征:
    用于搜索和信息收集的 Internet 访问
    长期和短期内存管理
    用于文本生成的 GPT-4 实例
    访问热门网站和平台
    使用 GPT-3.5 进行文件存储和汇总
    Media is too big
    VIEW IN TELEGRAM
  7. Cheetah 是一款基于人工智能的 macOS 应用程序,旨在通过提供实时、谨慎的指导和实时编码平台集成,在远程软件工程面试期间协助用户,使用 Whisper 和 GPT-4

    使用 Cheetah可以提高面试表现并增加获得 30 万美元软件工程工作的机会,而无需花费周末时间来应对 leetcode 挑战和记住你永远不会使用的算法。

    工作原理:
    Cheetah 利用 Whisper 进行实时音频转录,并利用 GPT-4 生成提示和解决方案。你需要拥有自己的 OpenAI API 密钥才能使用该应用程序。如果无法访问 GPT-4,则可以使用 gpt-3.5-turbo 作为替代方案。

    Whisper 使用 Georgi Gerganov 的 whisper.cpp 在你的系统上本地运行。需要最新的 M1 或 M2 Mac 才能获得最佳性能。

    项目地址 | #工具
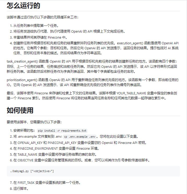
  8. babyagi:这个Python脚本是一个AI驱动的任务管理系统,使用OpenAI和Pinecone API创建、优先处理和执行任务,能基于先前任务结果和预定目标创建新的任务,利用OpenAI的NLP功能自动化任务流程,通过Pinecone在上下文中存储和检索任务的结果