LaTeX 教程:《How to Reproduce this Book Exactly with \LaTeX》(如何用 LaTeX 精确复刻本书)

本教程不仅教会你 LaTeX 的语法,更通过展示自身的源码,教会你如何设计一本审美在线、结构清晰的数学书籍。如果你想制作一份看起来像出版物一样的数学笔记,这本书是极佳的参考。
Ultimate Linux!!!:一个由 Uros Popovic 创建的一个实验性项目,该项目会构建一个用户空间(Userspace)主要由 JavaScript 编写的微型 Linux 发行版。

目标其实是帮助开发者理解“Linux 只是内核,而操作系统是由内核之上的软件定义的”。

同时也是因为作者为了回应关于系统编程语言(如 C, Go, Rust)的争论,他故意选择了一种通常被认为“不适合”系统开发的语言——JavaScript,来构建这个系统。
Aayush Garg 撰写的一篇发表在huggingface博客上的技术教程,《PPO From First Principle》(从第一性原理看 PPO)。

该项目的核心目的是摒弃高级封装库(如 Stable Baselines3),完全从零开始用 PyTorch 实现 PPO(Proximal Policy Optimization,近端策略优化)算法,以帮助读者深入理解其底层数学原理和代码逻辑。

很多开发者只会调用现成的 RL 库,但不理解算法内部发生了什么。这篇文章会打破这种黑盒,通过手写每一行核心代码来揭示 PPO 的工作机制 。PPO 是目前最流行的强化学习算法之一(也是 ChatGPT 等大模型 RLHF 阶段背后的核心算法),因为它在实现简单性、样本效率和性能之间取得了很好的平衡 。
Awesome Al for Science - 科学领域的AI资源汇总

这是一个由ai-boost维护的GitHub仓库,汇总了用于加速科学发现的AI工具、库、论文、数据集和框架,覆盖物理、化学、生物等多学科,包含20+分类资源。

重点
🔬[AI工具] 提供文献管理、数据分析、数据标注等工具,覆盖知识提取到可视化全流程
📝[论文转换] 支持论文→海报/幻灯片/图形摘要自动生成,提升科研成果展示效率
📊[图表处理] 包含理解与生成图表的工具,解决数据可视化与解读痛点
🔄[可复现性] 提供论文→代码转换工具,确保研究结果可复现与验证
📚[文献资源] 分类整理AI for Science基础论文、综述及领域应用案例
🔬[科学ML] 涵盖神经微分方程、物理信息神经网络等前沿科学计算模型
🏛[学科覆盖] 包含生物、医学、材料、天文等10+领域的AI应用资源
🧪[数据集] 提供科学研究专用数据集与基准测试资源,支持多场景验证
🤖[自主研究] 整合AI代理与自主工作流工具,实现科研任务自动化处理
📌[知识图谱] 包含从学术文献中提取知识的工具,构建科学领域知识网络
💡[教育资源] 提供AI与科学计算相关课程、教程及开放教育材料
🌐[开源社区] 支持社区贡献更新,包含20+子分类的持续扩展资源
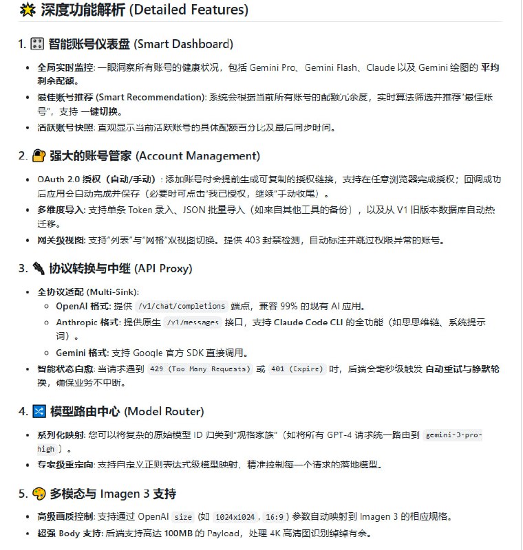
开发者在调用不同 AI 模型时,常面临账号管理繁琐、API 协议不统一以及配额限制等问题,在不同平台的 Session 和 API 之间来回切换非常耗时。

Antigravity Tools 是一个高性能 AI 调度网关与账号管理工具,旨在打破不同 AI 厂商间的调用壁垒,提供一站式的本地 AI 中转方案。

它不仅能将 Google 或 Anthropic 的 Web 端 Session 转化为标准 API 接口,还支持智能账号轮换与协议转换,确保 AI 业务调用稳定且低延迟。
Google Research 发布了一项名为 Learn Your Way 的技术,这或许标志着传统教科书时代的终结。| BLOG

长期以来,教育面临的最大痛点是标准化的平庸。教科书是为所有人准备的,却往往无法打动任何人。Google 利用其 LearnLM 模型打破了这一僵局,它能将任何 PDF 文档瞬间转化为五种个性化的学习模式。

这项技术的巧妙之处在于,它会根据你的兴趣爱好和年级水平重写内容。如果你热爱足球,物理定律将通过球的运行轨迹来呈现;如果你痴迷音乐,历史演进将伴随着节奏的更迭。当知识不再是冰冷的文字,而是与你的生活产生共鸣时,学习便不再是苦差事,而是一场探索。

系统提供了五种完全不同的学习路径:带有嵌入式问题的互动文本、AI 教师对话音频、带填空练习的演示文稿、可缩放的思维导图,以及章节测试。这种多模态的呈现方式,让无论是视觉型还是听觉型的学习者,甚至包括神经多样性人群,都能找到最适合自己的认知节奏。

在针对 60 名学生的随机对照实验中,使用该系统的学生在三到五天后的知识留存率达到了 78%,而阅读传统 PDF 的学生仅为 67%。这 11% 的提升在教育学上意义重大,它代表了从被动接受到主动内化的跨越。

从技术底层来看,这并非简单的文本总结。Google 甚至专门微调了一个用于生成教育插图的模型,以解决通用大模型在科学绘图上的短板。教育专家对内容的准确性和教学科学性给出了极高的评价,这意味着它已经具备了从实验室走向实际应用的能力。

然而,这场革命也带来了新的思考。当每个学生都拥有完全个性化的进度和内容时,传统的课堂管理模式将面临巨大挑战。同时,如何确保 AI 在重写过程中不产生幻觉,依然是我们需要保持警惕的边界。

教育的本质不是灌输,而是点燃。当静态的知识被 AI 赋予生命,我们正在见证从大规模生产教育向大规模个性化教育的范式转移。静态学习已经过时,个性化 AI 教育的时代已经开启。
跟小伙伴合作搞了个卖号的:账号星球

商品包含:苹果ID,手机卡,礼品卡,邮箱,影音流媒体,AI工具,办公,游戏账号等
清华开源的视频生成加速神器项目: TurboDiffusion

该项目的核心目标是在保持视频质量的前提下,极大地提升视频扩散模型的生成速度。根据官方介绍,它可以在单张 RTX 5090 显卡上实现 100 到 200 倍 的端到端生成加速。使用 Wan-2.1-T2V-1.3B 模型生成 480P 视频,原始方法需要 184秒,而 TurboDiffusion 仅需 1.9秒。Wan-2.2-I2V-14B-720P 模型,能从 4549秒 缩减至 38秒。
黑洞资源笔记
Ganesh Kumar整理了一份极具价值的数学学习资源清单,覆盖从入门到高级的各类需求,帮助学生和爱好者高效掌握数学知识。 【系统化学习与指导】 - Khan Academy:结构化、与课程标准对齐的学习路径,适合系统打基础。 - Paul’s Online Math Notes:大学水平教程,讲解清晰,适合深入理解。 - PatrickJMT(YouTube):针对具体问题的快速视频讲解。 - Eddie Woo(YouTube):如课堂般生动的教学风格。 - Brilliant.org:以互动题目…
91数学:页面根据函数图像、随机数、趣味数学题、斐波那契数列、LaTEX、数学小工具等进行分类,还提供数学知识讲解、数学试题下载、数学计算器等。

数九网:提供了丰富的数学学习资源和数学学习工具,包括数学知识讲解、数学试题下载、在线测试等。内容全面、难度适中,适合中小学生进行自主学习和巩固复习。

Number Empire:通过数学游戏的方式更好地理解数学概念和提高数学能力。游戏包括数字拼图、数学接龙、数学迷宫等。
个人知识管理往往面临记录容易、整理难的问题。笔记软件里堆满了零散的碎片,却很难转化为实际的行动。如果能把 Obsidian 的笔记功能与 Claude 的 AI 能力深度结合,就能让静态的知识库变成一个能够互动、辅助决策的智能系统。

Obsidian + Claude Code PKM 是一个开源的个人知识管理启动套件,它将目标管理、每日笔记与 Claude Code AI 助手无缝集成,帮助用户在短时间内搭建起一套完整的 PKM 体系。

这套方案不仅提供了从长期愿景到每日任务的层级管理逻辑,还引入了自动提交、自定义 AI 代理等进阶功能,甚至能让 AI 化身为生产力教练,通过对话引导用户克服拖延并聚焦核心目标。

主要功能:

- 目标对齐系统,支持从三年愿景到每日任务的级联管理与追踪;
- 结构化的每日笔记系统,内置模板方便进行每日计划与深度反思;
- 深度集成 Claude Code,提供笔记整理、周报回顾、收件箱处理等 AI 代理;
- 自动化工作流支持,包括保存时自动提交 Git,确保数据安全与多端同步;
- 模块化规则配置,可针对不同路径定义 Markdown 标准和项目管理规范;
- 生产力教练模式,由 AI 担任问责伙伴,通过提问引导用户明确意图。

该套件支持 Windows、macOS 和 Linux 平台使用,在安装 Obsidian 和 Claude Code CLI 后,通过运行内置的 setup 脚本即可完成环境部署。它非常适合希望通过 AI 提升笔记效率、构建系统化思维框架的深度学习者。
Back to Top