也许,数据库应该采用单线程设计?| blog

这篇文章讨论了为什么大多数事务型数据库应该采用单线程模式并进行积极的分片,尤其是在高负载的情况下。作者提到传统的SQL数据库在处理并发写操作时容易出现死锁和性能瓶颈。以Postgres为例,它提供了三种事务模式:READ COMMITTED、REPEATABLE READ和SERIALIZABLE,但在高并发情况下,尤其是在SERIALIZABLE模式下,锁竞争和重试可能导致性能下降,甚至数据损坏。

作者提出的方式是单线程分片:在每个分片上只使用一个线程处理所有写操作。这从根本上消除了写冲突,保证了事务的完美顺序性,从而避免了死锁和锁竞争。

显著优势:
概念纯粹:每个分片内的事务天然可序列化,无需重试,极大简化了开发和调试。
高性能与扩展性:单线程避免了同步开销,吞吐量极高。系统可以通过增加节点轻松实现横向扩展。
可预测性:系统行为稳定,开发者可以确信没有隐藏的竞争条件。

当然这种模式的主要成本在于必须在项目启动之初就设计分片。此外,跨分片查询和事务(如用户间转账)变得复杂,需要通过应用层逻辑(如Saga模式)或特殊工具来处理。
许多人在背单词时常感到枯燥,死记硬背的词汇往往转头就忘,核心原因在于缺乏真实的语境支撑,难以形成长久的记忆点。

幕境是一款通过电影、美剧或文档中的真实语境来学习英语单词的应用,它将词汇记忆与原汁原味的情境相结合,提升学习效率。

该工具不仅能从影视片段中提取单词,还提供了拼写练习、字幕抄写、听写测试等多种互动方式,甚至能在观影时通过智能弹幕帮助用户巩固记忆。

主要功能:

- 情境记忆,每个单词都关联了来自真实影视内容或文档的语境;
- 互动学习模式,包含拼写练习、字幕抄写和听写测试,强化肌肉记忆;
- 智能视频播放器,支持快捷字幕导航、自动暂停跟读以及即点即译;
- 沉浸式弹幕功能,在观看视频时自动显示正在学习的单词,实现无感复习;
- 个性化词库生成,支持从MKV视频、字幕文件或PDF/TXT文档中一键提取内容;
- 词库智能关联,可将不同来源的学习资源整合在一起,构建完整的学习体系。

支持 Windows 和 macOS 平台使用,提供丰富的快捷键操作,适合想要通过影视作品深度提升英语水平的学习者。
个人财务管理往往面临数据隐私和功能单一的困扰,市面上的商业软件要么订阅费昂贵,要么无法让用户完全掌控自己的金融数据。

Sure 是一个面向所有人的开源个人理财应用,其前身为耗资百万美元开发的商业项目 Maybe Finance。在原团队停止运营后,该项目由社区接手并持续维护,旨在为全球用户提供一套专业且完整的财富管理方案。

不仅具备成熟的资产追踪和净资产管理功能,还支持通过 Docker 进行私有化部署,让用户能够将敏感的财务数据掌握在自己手中,无需担心第三方泄露。

主要功能:

- 全面的财务追踪,支持管理个人资产、负债及整体净资产状况;
- 社区驱动的开源版本,继承了原商业级产品的交互设计与功能逻辑;
- 支持 Docker 自托管部署,确保金融数据的隐私性与安全性;
- 动态仪表盘展示,直观分析收支趋势、投资组合及财务健康度;
- 内置演示数据生成功能,方便用户在正式导入数据前快速体验;
- 遵循 AGPL-3.0 开源协议,代码透明,支持开发者进行二次开发。

项目基于 Ruby on Rails 开发,依赖 PostgreSQL 和 Redis 运行,提供了完善的本地开发与部署指南,适合对数据隐私有高要求的理财达人及开源技术爱好者使用。
平时使用各种 AI 编辑器或客户端时,常会遇到账号额度分散的问题。比如拥有 Kiro 账号却更习惯使用 Cursor 开发,或者 Gemini CLI 的额度充裕却无法直接在常用的聊天工具里调用,不同工具间的凭证无法通用,导致资源浪费且配置繁琐。

ProxyCast 是一个开源的桌面端工具,旨在让不同 AI 客户端的额度自然流动。它能将你已有的 AI 客户端凭证转换成标准的 OpenAI API 接口,为本地开发和其他第三方工具提供动力。| #工具

该工具不仅解决了多账号统一管理的问题,还提供了友好的图形化界面,让用户无需复杂的命令行操作即可实现凭证到 API 的转换,极大地提升了 AI 工具的使用效率。

主要功能:

- 统一管理多个 Provider,支持 Kiro、Gemini、通义千问、Vertex AI 等多种凭证来源;
- 将本地客户端凭证转换为标准 OpenAI 或 Anthropic API,兼容绝大多数主流 AI 插件与应用;
- 提供直观的仪表盘界面,支持服务状态监控、API 实时测试及日志查看;
- 智能凭证管理系统,支持自动读取本地 OAuth 凭证、Token 自动刷新以及配额超限自动切换;
- 灵活的路由与模型映射,可将请求自定义映射到指定的 Provider 或模型版本;
- 安全的本地运行环境,支持 TLS/HTTPS 加密通信,并提供访问控制与密钥认证功能。

支持 Windows、macOS 和 Linux 多平台使用,基于 Tauri 框架开发,运行轻量且响应迅速,适合希望整合 AI 资源、降低 API 开支的开发者与重度 AI 用户。
开发过程中常需要将服务器告警、脚本运行结果或自动化任务状态实时推送到手机,虽然市面上有很多推送工具,但往往面临配置繁琐、额度受限或需要付费等问题。

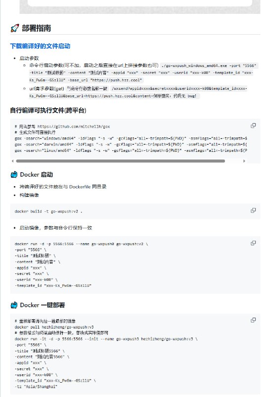
Go-WXPush 是一个基于 Golang 开发的极简微信消息推送服务,通过调用微信公众平台测试号的模板消息接口,为开发者提供了一套免费、稳定且即时的通知解决方案。

它不仅能实现真正的微信原生弹窗和声音提醒,还支持多用户管理与自定义消息详情页,用户只需通过简单的 HTTP 请求即可完成消息触达。

主要功能:

- 完全免费使用,依托微信官方接口,个人用户每日拥有高达10万次的推送额度;
- 微信原生提醒,消息直接通过微信客户端推送,支持系统级弹窗与声音提示;
- 部署简单快捷,支持 Docker 一键部署,并提供跨平台的预编译二进制文件;
- 灵活的 API 调用,支持 GET 和 POST 请求,方便集成到各类脚本或 Webhook 中;
- 支持多用户推送,可根据 OpenID 向不同用户发送个性化的通知内容;
- 自带消息详情页,支持自定义跳转链接,并可通过插件更换不同的展示皮肤。

该项目兼容 Windows、macOS 和 Linux 系统,开发者只需申请微信测试号并获取相应参数即可快速搭建,非常适合用于系统监控、程序报错提醒及各类自动化通知场景。
Logan Thorneloe:我花4000美元买了一台顶配MacBook,只为了验证一个假设:本地AI模型能否取代每月100美元以上的云端订阅?| 帖子

经过数周真实的开发测试,结论比预想的更有启发性。

现在的轻量化模型远比想象中强大。即便只有7B参数的模型,其表现也远超其体量,足以处理90%以上的日常开发任务。事实上,你并不一定需要128GB内存的顶配设备,32GB或64GB已经能够流畅运行非常出色的模型。

本地化不只是为了省钱,更是为了夺回掌控权。它意味着更严密的隐私保护、零延迟的稳定性,以及永远不会因为服务商调整而随机降级的性能。本地模型没有宕机时间,它是你专属的、永不疲倦的数字劳动力。

然而,真正的瓶颈不在模型本身,而在工具链。将本地模型无缝、可靠地接入现有的开发工具需要付出大量的调试成本。此外,高性能运转带来的风扇噪音和电池续航缩减,也是追求本地算力必须付出的代价。

关于这笔投资是否划算,我的建议是:如果你每月在Cursor或Claude上的订阅支出超过100美元,那么投资硬件是明智的,因为模型只会变得越来越小、越来越强。但如果你的替代方案是谷歌等厂商提供的免费额度,那么昂贵的硬件投资就很难在短期内收回成本。

我最终选择的策略是:将本地模型作为主力工作马,处理绝大部分编码任务;而将免费的云端大模型留给那10%需要极致性能的复杂场景。

算力本地化不仅是技术选择,更是一种数字主权的回归。当模型变小、硬件变强,开发者终于可以尝试摆脱订阅制的枷锁。

我的具体配置方案是:使用Qwen3系列模型,通过MLX框架进行部署,并配合Qwen Code CLI作为核心开发工具。
Advent of Agents3:谷歌推出了一个圣诞季的25天AI Agent的课程,每天解锁一个主题,从最基础的Prompt工程到A2A协议,一直到企业级部署都有。
Back to Top