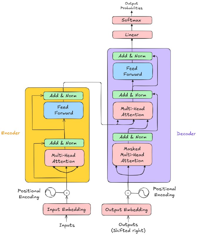
“Attention is All You Need”这篇论文彻底改变了机器学习领域,提出了Transformer架构和注意力机制,解决了传统语言模型难以处理长距离依赖和上下文记忆的问题。早期模型如前馈网络缺乏序列记忆,循环神经网络(RNN)虽有所改进,却难以高效扩展,且存在信息压缩导致细节丢失的瓶颈。

Transformer的核心创新在于完全舍弃了递归结构,采用自注意力(Self-Attention)机制,让模型能够同时关注序列中所有词语,并通过并行计算大幅加快训练速度。同时,位置编码(Positional Encoding)赋予模型序列顺序感,残差连接(Residual Connections)与层归一化(Layer Normalization)确保深层网络的稳定训练。多头注意力(Multi-Head Attention)机制使模型能够从多个角度同时捕捉词语间复杂关系。

Transformer由编码器(Encoder)和解码器(Decoder)两部分组成,编码器将输入序列转化为数字表示,解码器基于这些表示逐步生成输出。解码器中的遮蔽自注意力(Masked Self-Attention)防止模型在生成时“偷看”未来词语,交叉注意力(Cross-Attention)则实现编码器与解码器之间的信息交互。

此外,Transformer每层配备前馈神经网络(Feed-Forward Network),进一步提取和转换特征,使模型具备更强表达能力。整个架构的设计,正是为了解决之前模型在记忆、效率和细节保留上的不足。

理解Transformer的演进和细节,有助于深入掌握现代自然语言处理的基础,理解GPT、BERT等大模型背后的原理,也为探索最新技术如稀疏注意力、混合专家模型(MoE)、旋转位置编码(RoPE)打下坚实基础。

Everything About Transformers | #机器学习
UCLA 2025年春季推出了一套关于大型语言模型强化学习(RL for LLM)的精彩课程,内容涵盖基础理论、测试时计算优化、基于人类反馈的强化学习(RLHF),以及可验证奖励的强化学习(RLVR)等前沿主题。

这套课程不仅系统介绍了RL在LLM中的应用,还讨论了如何提升模型性能和可靠性,适合对RL与大模型结合感兴趣的研究者和工程师深入学习。

课程配套的YouTube播放列表和官方网站资源丰富,便于自学和实践。
Branko 分享了将公司知识整合进大语言模型(LLM)的实践经验:帖子

起初,他尝试用5000份公司文档微调Llama 2模型:
- 训练耗时6小时,花费450美元GPU实例
- 模型获得了公司事实知识
- 但存在“幻觉”问题(生成错误变体)
- 每次更新知识都需重新训练,成本高且耗时

随后,他转向RAG(检索增强生成)方案:
- 用OpenAI做文档向量嵌入,存入pgvector数据库
- 查询时先检索相关文档,再结合问题输入LLM生成答案
- 配置时间仅2小时,成本约0.02美元/查询
- 好处明显:知识更新快(秒级添加/修改文档),无需重新训练,能标注答案来源,适配任何LLM

微调的优势:
- 推理成本低,无检索步骤,响应快
- 可定制模型风格和行为
- 支持离线部署

适用场景对比:
- 微调:需教模型新任务或风格,高频推理且离线需求强时用
- RAG:知识动态变化、多领域、需快速迭代及来源追踪时用

总结建议:
先用RAG解决知识更新问题,再用微调调整模型行为。多数情况下,不必定制模型权重,只需打造带上下文的好提示(prompt)。
Practice C Programming Projects:学习C语言从动手实践开始,这个开源项目收集了18个适合初学者的编程挑战,涵盖了从基础计算器、小游戏到数据结构和系统编程的实用项目。每个练习都有详细指导,帮助你在交互式环境中写出高效的C代码,逐步掌握内存管理、指针、多线程等核心知识。

主要特点:

- 18个循序渐进的实战项目,涵盖基础与进阶内容;
- 通过做项目学C语言,注重动手操作与理解;
- 练习内容包括小游戏开发、数据结构实现、系统调用等;
- 无需视频教学,提供交互式编程环境和详细指导;
- 适合编程新手和想系统提升C语言技能的开发者;
- 支持系统编程和底层编程的实用案例。

这是一个从零开始,系统学习C语言的好帮手,适合计算机科学爱好者和编程入门者。
Cursor 2.0正式发布,带来全新以“智能代理编程”为核心的开发体验。相比传统手写代码,Cursor 2.0更侧重于程序员如何管理和指派AI代理,极大提升协作效率。

核心更新包括:
- 代理视图优先展示代理管理,类似收件箱的左侧栏方便跟踪任务进度和待处理事项
- 全新AI模型Composer 1 alpha,反应迅速且能自主完成任务
- 支持多代理并行处理同一任务,方便对比和选优
- 集成浏览器,代理能全流程测试代码改动
- 自动代码审查,实时检查每一次代码差异

体验反馈:Cursor 2.0代表2025年IDE的未来趋势——减少手动写代码,转向代理编排与管理。但功能强大带来一定复杂度,CLI用户短期内可能感到不适应。重度Cursor用户则会发现许多亮点,尤其是自定义模型的潜力值得持续关注。

业界评论观点分歧:有人期待更简洁的用户体验,有人质疑整体定位和价格竞争力,也有人看好其技术创新和多模型协作能力。
Sam Altman直播透露了OpenAI的未来规划,核心内容如下:更多详情及直播回放

1. 目标设定:计划到2026年9月打造出能自动运行、辅助科研的AI实习生,2028年3月实现真正的自动化AI科研员。虽然可能失败,但鉴于潜在影响巨大,选择公开透明。

2. 安全策略:依托五层防护——价值观对齐、目标对齐、可靠性、对抗鲁棒性和系统安全。特别看重“链式思考”的可信性,但承认其脆弱性,需要明确边界和抽象。

3. 产品战略:致力于构建真正的平台,赋能开发者和企业,让他们分享大部分价值。当前支持API和ChatGPT应用,未来希望打造一个强大的AI云,服务大型企业。

4. 计算资源:已承诺约30吉瓦算力,累计总成本约1.4万亿美元。对模型能力和收入增长持乐观态度,未来希望建成每周产能1吉瓦的“AI工厂”,大幅降低成本,但这需要更多技术和财务创新。

5. 组织结构:简化为非营利的OpenAI基金会和其下的公共利益公司(PBC)OpenAI集团。基金会持股26%,可随PBC表现增加。基金会承诺投入250亿美元用于医疗、疾病治疗及AI韧性(涵盖技术安全、经济影响、网络安全等),并具备快速资本部署能力。

6. 科学影响:预计2026年AI能做出小规模新发现,2028年实现重大科研突破。科学及其传播机构被视为提升生活质量的关键。

这些规划展示了OpenAI对未来AGI的野心和责任感,但也引发了关于资源消耗、失败风险、透明度和治理机制的深刻讨论。尤其是在AI自主发现与安全的微妙平衡、以及如何确保技术成果广泛惠及人类方面,仍需持续关注和参与。
绘制AWS架构图通常需要借助图形界面工具,但维护和版本管理却很麻烦。Diagram-as-code 是一个命令行工具,允许你用易读的 YAML 代码描述AWS基础设施,自动生成符合AWS架构规范的架构图。

它支持直接从CloudFormation模板生成图示(目前处于测试阶段),还能灵活调整图中元素位置大小,轻量且适合CI/CD流水线自动化。通过代码管理架构图,方便版本控制和协作,避免手工绘图的重复劳动。

主要功能:

- 用YAML定义AWS资源,生成标准架构图;
- 支持CloudFormation模板转换为图示(Beta);
- 自动布局和分组,图形美观易懂;
- 轻量级,无需图形界面,适合自动化流程;
- 可作为Golang库集成到其他工具或AI应用;
- 支持扩展定义文件,绘制非AWS图形;
- 提供MCP服务器,实现AI助手和开发工具的无缝集成。

支持macOS和Go环境,安装简单,命令行操作快速生成PNG格式架构图,适合开发者和运维工程师使用。| #命令行 #工具
在加密货币交易中,连接和操作多个交易所是一件复杂的事。

CCXT 提供了一个统一的交易API,支持100多个主流交易所,涵盖了JavaScript、Python、PHP、C#、Go等多种语言。

它不仅实现了所有交易所的公私有接口,还统一了数据格式,方便跨交易所的数据分析和套利策略开发。无论是行情获取、订单管理,还是资金查询,都能通过一套代码轻松完成。

主要特点:

- 支持100+加密货币交易所,持续更新;
- 完整的公私有API接口,支持REST和WebSocket;
- 统一数据结构,便于多交易所策略开发;
- 多语言支持,Node.js、Python、PHP、C#、Go均可使用;
- 开源免费,基于MIT许可,适合开发者和量化交易者。

安装简单,npm、pip、composer等包管理器均可一键安装,适合构建交易机器人、策略回测、数据分析等多种应用场景。

如果你需要一个强大且灵活的加密货币交易接口库,CCXT值得一试
做量化交易,AI 代理是未来趋势。Moon Dev 的 Moon Dev AI Agents 项目提供了一整套开源的自主 AI 交易代理,涵盖从策略研究、回测到实盘交易的全流程支持。

功能丰富,包括自动策略生成与回测、多模型共识决策、风险管理、实时市场分析和社交媒体情绪监控等,支持多种加密资产和交易所数据,适合量化研究者和交易员深度定制使用。

主要特点:
- 基于 AI 的自动策略研究与编码,支持多线程并行回测
- 多模型投票机制,实现更稳健的交易决策(支持 GPT-5、Claude、Gemini 等)
- 风险监控代理,实时管理仓位和止损
- 市场情绪与鲸鱼追踪,辅助发现潜在机会
- 丰富的工具链:屏幕截图、视频剪辑、社交媒体内容生成等辅助功能
- 详细文档和视频教程,快速上手高效开发

适合希望利用最新 AI 技术提升量化交易效率和精准度的开发者和交易者,项目社区活跃,持续更新中。
传统的像素化处理常用来隐藏敏感信息,但其实通过特定算法,有可能从像素化截图中恢复出明文内容。

Depix
是一个开源的技术验证项目,利用线性盒滤波的特性,实现了对像素化图片的解码恢复。

它通过对比预先准备的搜索图像,匹配像素块实现复原,支持多种平均方式,并能处理不同编辑器生成的像素化效果。项目不仅适合安全研究,也为信息可视化保护提出了新的挑战。

主要功能:

- 解析线性盒滤波生成的像素化图像,恢复隐藏文本;
- 支持使用带有 De Bruijn 序列的搜索图像,提升匹配准确率;
- 提供像素块检测工具辅助精确剪裁;
- 可生成像素化示例图,用于测试和演示;
- 简单易用的 Python 脚本,无需复杂依赖安装。

适合安全研究人员、隐私保护爱好者及技术好奇者探索像素化技术的局限和突破。
现代高效阅读科研论文的方法 | #经验

经过多次实践,作者发现分4次阅读科研论文,比一次性通读速度更快、理解更深。这一方法改编自Eugene Yan的“三遍法”,对不习惯读论文的人尤其友好,能大幅提升信息吸收和记忆效率。

具体步骤:
1. 快速浏览摘要、引言和结论,抓住核心观点和关键内容。
2. 再次精读引言和结论,顺带浏览章节标题,理清结构脉络。
3. 细读全文,做笔记和批注,深化理解。
4. (额外技巧)如果论文有代码,使用CodeMaps工具(Windsurf开发)结合代码仓库逐行跟踪实现,直观理解算法细节。

CodeMaps是作者最喜欢的冷门利器,可以让你边看论文边“跑”代码,极大提升学习效率。

刚刚读完一篇关于专家修剪压缩稀疏专家模型(SMoE)的论文,收获满满。

在阅读过程中,结合ChatGPT等工具辅助构建背景知识,能够更快理解论文上下文和相关研究。

不同观点也很有价值,比如不必字字阅读全部内容,应该重点关注新颖或特别感兴趣的部分,避免陷入误读和过度解读。
Back to Top