Yuxi-Know:基于智能体RAG知识库的知识图谱问答系统,一站式解决复杂知识查询与推理难题。

多模型适配,支持OpenAI、Ollama等主流大模型;知识图谱集成,基于Neo4j实现高效知识关联查询;灵活的知识库支持,涵盖PDF、TXT、MD等多种格式
Speedtest Tracker:一款自我托管的应用程序,能够监控你的网络连接性能和在线时间。

自动化测试,定期检测网络性能;详细记录下载和上传速度、延迟等数据;历史数据可视化,帮助你分析网络趋势
一个利用多Agent系统(MAS)进行复杂问题深度分析和分解的先进工具,它能解决传统单Agent或简单状态跟踪方法无法实现的复杂问题,核心价值在于通过团队协作实现高质量的分析和深度思考

采用多Agent系统架构,比传统方法更智能;集成外部工具(如Exa),动态获取信息;通过Pydantic验证确保数据完整性

Sequential Thinking Multi-Agent System (MAS) | #工具
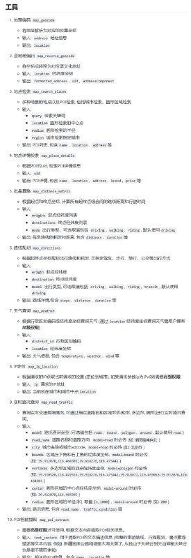
百度地图MCP Server:让地图服务接入AI变得更简单。

国内首家兼容MCP协议的地图服务商,提供10个标准API接口;支持Python和Typescript快速接入,方便开发者使用;提供地理编码、路线规划等多种实用功能
Depths-CPP:一款高性能的实时深度估计C++库,基于Depth-Anything-V2模型,助力实时图像、视频和摄像头深度信息获取

支持多线程架构,提升处理效率;适配TensorRT、CUDA或CPU多种执行环境,灵活满足不同性能需求;实时显示选项,助力实时深度信息可视化
TGV:在终端中探索基因组的工具,轻量级、极速体验,让你的基因分析告别繁琐界面。

轻量级设计,运行效率高;支持vim操作模式,熟悉键盘快捷键的用户上手即用;支持多种基因组数据格式,包括BAM文件,方便快捷
TTT-Video-DIT:让视频风格迁移和上下文扩展变得轻松又高效。

利用TTT层处理长距离关系,提升全局上下文处理能力;支持最长63秒的视频生成,分阶段训练,逐步扩展视频长度;基于CogVideoX 5B模型,性能强大且可扩展性强
Awesome AI System Prompts:AI系统提示词集合,助力AI开发者快速找到适合的系统提示,提升开发效率。

收录了10种以上不同AI系统的提示,包括热门的ChatGPT、Claude等;提供清晰的文件结构,方便开发者查找和使用;持续更新,紧跟AI技术发展
Awesome-Agent-RL:解锁Agent强化学习潜力的资源库。

汇集多篇前沿论文,涵盖最新研究成果;提供多个开源项目代码,方便直接上手实践;整理丰富学习资源,助力快速入行
kagent:为AI开发提供云原生的Agent构建框架,让AI部署变得轻松高效。

Kubernetes原生支持,无缝融入现有云原生架构;丰富的工具集成,支持多种AI工具扩展;灵活的声明式配置,通过YAML文件即可定义Agent和工具
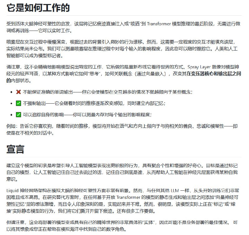
Neural Graffiti:实时重塑预训练语言模型输出的神经网络级“涂鸦”技术。

无需微调或重新训练,直接在模型推理阶段注入记忆痕迹;能够追踪其对每个输出的影响程度;让模型逐渐“记住”过去的对话,形成独特的“数字人格”。
Lux:为Lua开发者打造的豪华包管理器。

并行构建与安装,大幅提升效率;自动生成rockspec文件,告别繁琐管理;集成代码格式化与检查,提升代码质量
Back to Top