黑洞资源笔记
14:13 · Apr 8, 2025 · Tue
InfiniStore
:分布式LLM推理的高性能KV缓存存储,为大规模推理集群提供极致性能优化。
支持预填充-解码分离模式,提升集群效率;低延迟、高吞吐量,性能卓越;易于集成,支持多种LLM服务
14:11 · Apr 8, 2025 · Tue
WarpConvNet
:让3D深度学习架构梦想成真的高性能库
提供高效的点云处理和稀疏体素卷积实现;支持3D数据的注意力机制,提升模型性能;包含丰富的几何操作和变换功能
14:09 · Apr 8, 2025 · Tue
计算机视觉领域中检索增强生成(RAG)技术的精选资源库
涵盖图像理解、视频理解、视觉生成等多领域应用;提供丰富的研究论文和教程资源,助力学术研究与实践;持续更新,紧跟RAG技术前沿动态
Awesome-RAG-Vision
|
#计算机视觉
计算机视觉
04:25 · Apr 7, 2025 · Mon
广告两不接:涉及他人隐私的不接;黄赌毒不接
上次接了一个菠菜广告,以后不会再接。
03:59 · Apr 7, 2025 · Mon
网友投稿:一个受taskflow-cpp启发的Go任务流框架,通过原生goroutine实现高性能并发执行,支持静态任务编排、动态子流程嵌套、条件分支与循环逻辑,内置任务优先级调度、可视化调试(DOT图/火焰图)及错误传播控制,适用于构建可扩展的数据管道、AI自动化流程和复杂任务依赖系统
Go-Taskflow
|
#框架
框架
15:18 · Apr 5, 2025 · Sat
国内外、华语、欧美、日本和韩国等地区的无损音乐资源下载,大部分为整张专辑打包
MP3BST
|
#音乐
音乐
15:09 · Apr 5, 2025 · Sat
TV-garden
:这个网站可收看全世界各国的电视台
11:36 · Apr 5, 2025 · Sat
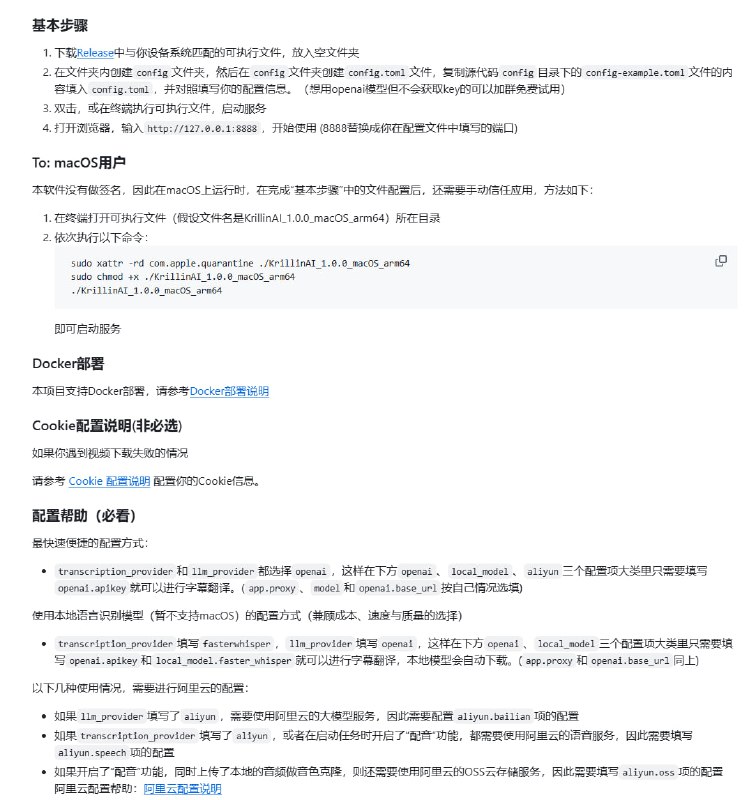
基于AI大模型的视频翻译和配音工具,一键部署全流程,轻松搞定多平台内容适配。
支持56种语言翻译,覆盖全球主要语种;一键开始,从视频下载到成品输出全流程搞定;适配抖音、小红书、哔哩哔哩、TikTok等多平台内容格式
KrillinAI
|
#工具
工具
11:32 · Apr 5, 2025 · Sat
Building an Efficient GPU Server with NVIDIA GeForce RTX 4090s/5090s
:打造高效能 GPU 服务器,让 AI 模型训练与推理更自由。
高性能八 GPU 配置,支持 PCIe 5.0 全速运行;成本仅为高端企业级 GPU 的几分之一;本地运行,确保数据隐私与安全
11:28 · Apr 5, 2025 · Sat
Wisent-Guard
:开源框架,专治AI的“幻觉”和有害输出 |
#框架
通过激活层检测有害内容,减少43%的幻觉率;支持多语言模型,可定制化检测;实时监控,提前阻止有害内容
框架
16:32 · Apr 4, 2025 · Fri
open-webui/mcpo
:一个简单、安全的MCP到OpenAPI代理服务器,让任何MCP工具瞬间变成兼容OpenAPI的HTTP服务器。
无需编写额外代码,即插即用;提供安全、稳定且可扩展的HTTP服务自动生成交互式文档,零配置;
16:31 · Apr 4, 2025 · Fri
robot_lab
:基于IsaacLab的机器人强化学习扩展库,为机器人开发提供强大的支持。
支持多种机器人平台,如Unitree A1、Go2等;提供丰富的学习环境,涵盖四足、轮式和人形机器人;配置灵活,支持自定义机器人和任务
Before
After
Home
Powered by
BroadcastChannel
&
Sepia