AI编程实战指南
1、明智选择工具很关键:就像选对武器能事半功倍。复杂应用就用Cursor/Windsurf,做小型SaaS选Bolt/Lovable,移动端开发用Replit,UI设计就找v0。每个工具都有它的专长。
2、提供足够上下文至关重要:想要AI不“胡说八道”?一定要准备好PRD、技术文档、文件结构等.md文件。推荐用CodeGuide来写AI编程文档,它跟所有AI工具都能配合得很好。
3、循序渐进是真理:那种“给我做个Airbnb克隆”的大而空的要求,AI根本应付不来。要学会把任务分解成页面级、组件级的小目标,记住AI一次最多只能处理3个任务。
4、技术栈要选对:Claude Sonnet 3.5、GPt4o这些高级模型特别擅长写React和Python代码。所以web开发首选NextJS和viteJS,移动端就用React Native(对了,Claude连SwiftUI都能写)。
5、善用脚手架:不要总是从零开始,这样太费时费力。用CodeGuide NextJS Starter Kit这样的模板,几下就能搭起开发环境。
6、别忘了立规矩:给AI定好规则,让它不能随意偏离你的要求。.cursorrules、.windsurfrules这些配置文件就是用来管住它的。
7、工具要配合使用:现在没有哪个工具能包打天下。研究用Perplexity,头脑风暴用ChatGPT语音,写文档用CodeGuide,爬数据用Firecrawl,最后用AI编程工具组装代码。
8、保持耐心:记住,你在跟一个“外星人”打交道。要学会AI的语言(prompt),遇到错误别慌,保持专注,驯服AI为你所用。
LLM Reasoners:为大语言模型提供先进推理能力的开源库。

集成多种前沿推理算法,如Reasoner Agent、Tree-of-Thoughts等;提供直观的推理过程可视化工具,仅需一行Python代码即可实现;性能优化,支持SGLang等高性能框架,推理速度提升高达100倍
Deep Dive into LLMs like ChatGPT:这个长达3小时31分钟的深度视频,将带你走进LLM的完整训练之旅。

从最基础的预训练阶段,到精调过程中的“性格塑造”,再到通过强化学习实现“技能进化”,每一步都经过精心设计,即使没有技术背景也能轻松理解。

PS:5万字中文翻译版 | 提到的工具
Media is too big
VIEW IN TELEGRAM
GitHub Copilot 新增“Agent模式”,自动修复代码错误,效率提升高达30%;Copilot Edits正式上线,支持多文件编辑,节省50%代码修改时间;首次引入“Project Padawan”,直接生成测试代码,助力开发者聚焦核心任务 | link
一个自托管的API,输入网址即可获取网页数据和浏览器截图。

支持滚动页面并截取不同区域的截图;运行在Docker容器中,部署简单;自动处理302重定向,确保网页内容完整获取

ScrapeServ | #API
Airweave:将任意应用转化为Agent知识库,让数据无缝对接AI。

支持20+种数据源,轻松集成;一键白标多租户支持,适配SaaS场景;自动化同步与增量更新,高效处理数据
一款可视化工具,让你像SQLite一样逐页探索数据库。

直观查看SQLite数据库的磁盘存储结构;单个6.5MB可执行文件,跨平台运行,涵盖Windows、Linux、MacOS等;通过页面级查看,优化数据库存储效率

SQLite Page Explorer | #工具
一个强大的Web开发工具包,让数据处理和网站构建变得轻松又高效。

提供通用的异步树数据结构,支持多种编程语言;拥有丰富的内置函数,可快速创建网站和数字产品

WebOrigami/origami | #工具
smolmodels:用自然语言和极少代码构建机器学习模型
Awesome-deep-reasoning:深度推理模型集合!一站式解决深度推理研究中的资源查找难题。

汇集了40+深度推理模型、论文、数据集和工具;提供了从基础到高级的多维度资源,覆盖数学、科学、代码等多个领域;持续更新,紧跟最新研究动态
EasyDeploy:一站式大规模模型部署利器,让模型部署变得轻松又高效。

支持多种引擎,如Ollama和vLLM,未来还将拓展更多;提供RESTful API,支持流式和阻塞访问,满足不同场景需求;Docker化部署,一键启动,零基础也能快速上手
让GPU加速变得简单易用的NumPy/SciPy替代品。

无缝兼容NumPy/SciPy代码,无需修改即可加速;支持CUDA和ROCm平台,适配多种GPU环境;提供低级CUDA功能访问,性能优化更灵活

CuPy | #替代品
一种全新的文本编辑工具,基于扩展的正则表达式,让文本替换和模式匹配变得更简单、更强大。

支持文本的直接替换和转换,无需复杂的分组逻辑;提供类似`grep`的命令行工具,使用更便捷;支持生成多个输出字符串,满足复杂文本处理需求

trre | #工具
为 Cursor Composer Agent 提供 AI 团队和高级技能的工具库,同时也支持其他编码代理使用命令行界面(CLI)来扩展其功能,让代码编写和问题解决更高效。

集成Perplexity和Gemini,提供深度搜索和代码库上下文理解;支持GitHub Issues和Pull Requests操作;自动生成本地文档,提升团队协作效率

Cursor Tools | #工具
一个极简而强大的音频合成工具,用简洁的代码创造复杂的声音效果。

使用懒加载列表和APL风格的自动映射,实现高效音频处理;语言简洁,代码量少,效果惊人,示例代码仅需一行即可生成复杂音频;支持多线程运行,无死锁风险,适合实时音频处理

Sound As Pure Form (SAPF) | #工具
快速被动式子域名枚举工具,轻松发现隐藏在网站背后的子域名。

速度快,支持多种被动数据源;支持多种输出格式,如JSON、文件等;轻量级设计,资源占用极低

Subfinder | #工具
Comp AI:开源合规平台,让企业轻松管理合规流程。

自动化证据收集与政策管理,节省人力成本;支持多种合规标准,如SOC 2、ISO 27001和GDPR
Epigram:一个开源、免费且由AI驱动的新闻聚合平台。它能帮你快速获取简洁的新闻摘要,解决信息过载的问题。

个性化新闻推送,基于你的兴趣定制;AI深度分析,提供深度新闻解读;全球可靠新闻源,确保信息质量
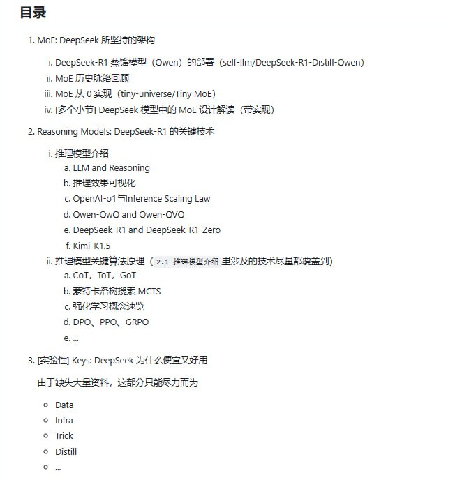
Unlock-DeepSeek:深入解读、扩展和复现DeepSeek系列工作,助力AI研究爱好者从0到1掌握前沿LLM技术

面向从初学者到从业者的广泛受众,提供全方位学习路径;深度拆解MoE、推理模型等关键技术,结合实际案例;提供中文复现教程,降低学习门槛
Back to Top