14:13 · Dec 24, 2024 · Tue × × × × 一款集成Markwhen功能的Obsidian笔记插件,让你能够使用Markwhen语法创建时间线,增强笔记的可视化和组织能力Markwhen Obsidian Plugin | #插件 #Obsidian
14:09 · Dec 24, 2024 · Tue × Bespoke Curator:AI数据助手,能够轻松创建高质量合成数据,用于模型微调或大规模结构化数据提取,具备程序化控制、性能优化、智能缓存和故障恢复等特点
14:08 · Dec 24, 2024 · Tue × SWE-Gym软件工程训练场:首个用于训练现实世界软件工程智能Agent的环境,提供真实任务、代码库上下文、可执行环境和测试验证,助力提升软件开发效率
14:07 · Dec 24, 2024 · Tue × 一个统一的视觉框架,让自动图形用户界面(GUI)Agent能在不同平台(如网页、桌面、移动设备)上操作,不依赖文本表示,而是利用统一的视觉观察和一致的动作空间,以实现更好的跨平台通用性AGUVIS | #框架
14:01 · Dec 24, 2024 · Tue × awesome-humanoid-manipulation:汇集了人形机器人操控领域的精选论文和资源,专注于上半身人形机器人学习,提供模型、工作坊、项目和软件包等信息,是该领域研究者的宝贵资料库
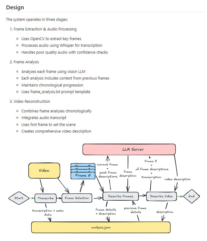
13:58 · Dec 24, 2024 · Tue × × × 视频下载与处理工具包,支持从网站下载视频并进行场景检测、剪辑、帧分析等处理,助力AI模型训练数据集的创建TripleX by NSFW API | #工具