黑洞资源笔记
14:08 · Dec 24, 2024 · Tue
SWE-Gym软件工程训练场
:首个用于训练现实世界软件工程智能Agent的环境,提供真实任务、代码库上下文、可执行环境和测试验证,助力提升软件开发效率
14:07 · Dec 24, 2024 · Tue
一个统一的视觉框架,让自动图形用户界面(GUI)Agent能在不同平台(如网页、桌面、移动设备)上操作,不依赖文本表示,而是利用统一的视觉观察和一致的动作空间,以实现更好的跨平台通用性
AGUVIS
|
#框架
框架
14:05 · Dec 24, 2024 · Tue
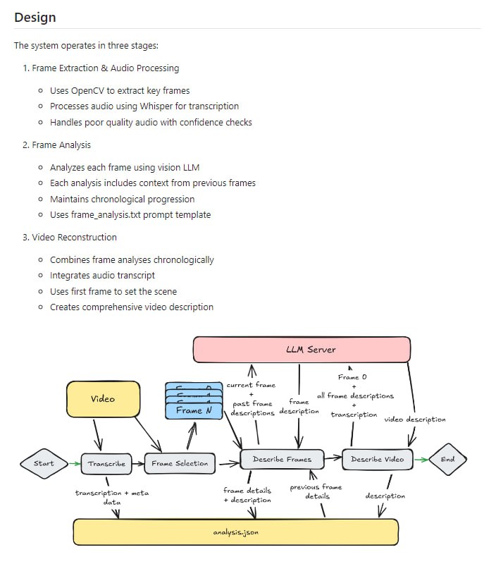
Video Analyzer
:视频内容分析工具,通过结合Llama3.2视觉模型和OpenAI的Whisper模型,本地生成视频描述
14:03 · Dec 24, 2024 · Tue
MLX Model Manager
:为苹果芯片提供统一的AI模型加载和推理工具,简化下载、初始化和生成过程,让你专注于将AI能力集成到应用中
14:01 · Dec 24, 2024 · Tue
awesome-humanoid-manipulation
:汇集了人形机器人操控领域的精选论文和资源,专注于上半身人形机器人学习,提供模型、工作坊、项目和软件包等信息,是该领域研究者的宝贵资料库
14:00 · Dec 24, 2024 · Tue
视频质量评估大全
:一个全面的视频质量评估资源库,收集了与视频质量评估(VQA)相关的论文和资料,为研究人员提供了一个宝贵的参考平台
13:58 · Dec 24, 2024 · Tue
视频下载与处理工具包,支持从网站下载视频并进行场景检测、剪辑、帧分析等处理,助力AI模型训练数据集的创建
TripleX by NSFW API
|
#工具
工具
13:56 · Dec 24, 2024 · Tue
一个全面的框架,用于设计、开发和评估自主AIOps agent,构建可复现、标准化、互操作和可扩展的基准测试
AIOpsLab
|
#框架
框架
13:54 · Dec 24, 2024 · Tue
自动语音识别工具WhisperX改进版,提供单词级别的时间戳和说话人识别,让语音转文字更精准、高效
BetterWhisperX
|
#工具
工具
13:53 · Dec 24, 2024 · Tue
SourceGit
:开源的跨平台Git图形界面客户端,支持Windows、macOS和Linux,提供快速、直观的Git操作体验,包括克隆、拉取、推送等命令,以及视觉化提交图和多种语言支持
Before
After
Home
Powered by
BroadcastChannel
&
Sepia