黑洞资源笔记
- PDFme:基于TypeScript的PDF生成库,使用React构建,支持在浏览器和Node.js环境中工作
-
-
- 新课更新:月神src,rust训练营
- 大规模结构化网络文本提取工具,可大规模提取优质文本数据,由Hugging Face Space提供,支持自动化内容筛选和再利用。
FineWeb是一个大规模结构化网络文本的提取和过滤系统,利用Hugging Face的机器学习模型从网页中提取和过滤出高质量的文本内容,可以快速处理大量网页,并根据可配置的过滤规则提取出结构化的数据。用户可以指定主题、语言等参数,FineWeb会返回与这些规则匹配的文本内容。
FineWeb利用DistilBERT模型进行主题分类,利用ToxicBERT模型过滤掉低质量和有毒内容,用户可以微调这些模型来优化提取文本的质量。
FineWeb使得大规模高质量网络文本的获取成为可能,为自然语言处理任务提供了极为宝贵的数据来源,未来工作将提升模型性能,扩充支持语言,并考虑将其作为API服务对外开放。
FineWeb | #工具 - Milvus Lite:开源向量数据库Milvus的轻量版本,为AI应用提供向量嵌入和相似性搜索功能,可轻松集成到Python应用中
- Ollama Proxy Server:为多个ollama实例设计的轻量反向代理服务器,支持负载均衡和速率限制,具备密钥安全功能
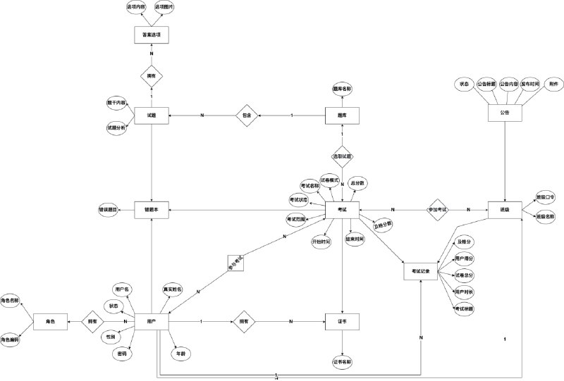
- online-exam-system-frontend:校园在线考试的前端,提供用户管理、班级管理、试卷中心等功能,支持考试记录、错题本、成绩分析等,采用SpringBoot、SpringSecurity等技术栈
-
-
- HN-text:以文本为主的Hacker News终端客户端,提供快速、易用且无干扰的阅读体验,支持使用箭头键或hjkl快捷键,文章和评论转换为简单易读的文本格式
-
-
-
- Seabird:原生跨平台Kubernetes桌面客户端,简化集群资源的探索,提供简洁界面来可视化所有常见资源类型