用Python编写的Discord机器人示例,它使用完成API与模型进行对话,并使用审核API过滤消息。
此存储库不接受拉取请求。如果要添加或更改功能,请分叉此存储库。
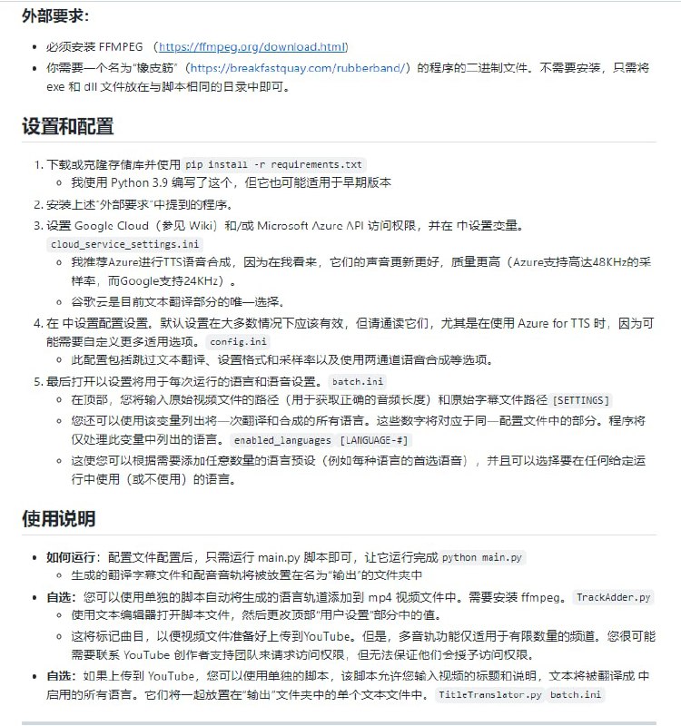
特征:
/chat启动一个公共线程,参数是传递给机器人的第一条用户消息message;
该模型将为以 开头的任何线程中的每个用户消息生成回复/chat;
对于每个请求,整个线程都将传递给模型,因此模型将记住线程中以前的消息;
当达到上下文限制或线程中达到最大消息计数时,机器人将关闭线程;
可通过修改来自定义机器人指令config.yaml;
可更改模型,硬编码值为text-davinci-003
gpt-discord-bot