Skip to main content

黑洞资源笔记

  1. 一个用于Python的人类可读的正则表达式模块。Humre 为你处理 regex 语法,并创建 regex 字符串以传递给 Python 的 re.compile() 。发音为 "hum, ree"。

    它类似于Swift的regex DSL或Python regex的re.VERBOSE模式的一种高级形式。代码被阅读的次数远远多于编写的次数,因此冗长的Humre代码可能需要多花几秒钟的时间来编写,但由于更容易被阅读和理解,所以付出的代价更大。

    Humre | #正则表达式
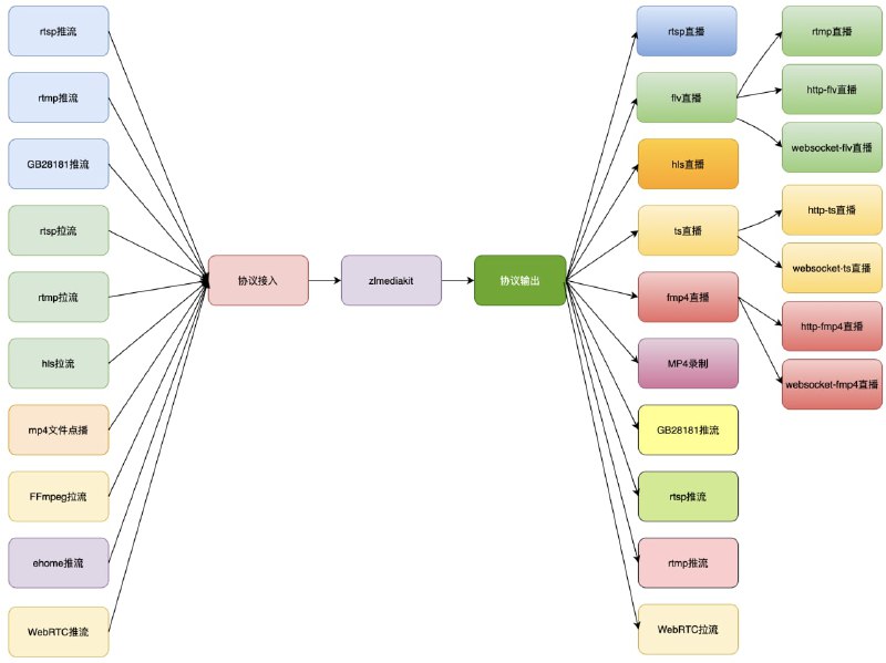
  2. 一个基于C++11的高性能运营级流媒体服务框架

    项目特点:
    1.基于C++11开发,避免使用裸指针,代码稳定可靠,性能优越。
    2.支持多种协议(RTSP/RTMP/HLS/HTTP-FLV/WebSocket-FLV/GB28181/HTTP-TS/WebSocket-TS/HTTP-fMP4/WebSocket-fMP4/MP4/WebRTC),支持协议互转。
    3.使用多路复用/多线程/异步网络IO模式开发,并发性能优越,支持海量客户端连接。
    4.代码经过长期大量的稳定性、性能测试,已经在线上商用验证已久。
    5.支持linux、macos、ios、android、windows全平台。
    6.支持画面秒开、极低延时(500毫秒内,最低可达100毫秒)。
    7.提供完善的标准C API,可以作SDK用,或供其他语言调用。
    8.提供完整的MediaServer服务器,可以免开发直接部署为商用服务器。
    9.提供完善的restful api以及web hook,支持丰富的业务逻辑。
    10.打通了视频监控协议栈与直播协议栈,对RTSP/RTMP支持都很完善。
    11.全面支持H265/H264/AAC/G711/OPUS。
    12.功能完善,支持集群、按需转协议、按需推拉流、先播后推、断连续推等功能。
    13.极致性能,单机10W级别播放器,100Gb/s级别io带宽能力。
    14.极致体验,独家特性
    15.谁在使用zlmediakit?
    16.全面支持ipv6网络

    ZLMediaKit | #框架 #C++
  3. 将视觉AI与现代数据栈无缝集成的开源工具

    Visual Data Preparation (VDP)是一个开源的可视化数据 ETL 工具,用于简化端到端的可视化数据处理:

    -从云/本地存储或物联网设备等预建数据源中提取非结构化可视数据
    -通过 Vision AI 模型将其转换为可分析的结构化数据
    -将转换后的数据加载到仓库、应用程序或其他目的地

    🚀构建端到端可视化数据管道的最快方式
    ⚡️ Go 中实现的高性能后端
    🖱 一键导入和部署模型
    📦 标准化计算机视觉任务的结构化输出
    🔌 用于广泛数据访问的预构建 ETL 数据连接器
    🪢 执行SYNC实时推理和ASYNC按需工作负载
    🧁 可扩展的 API 优先微服务设计,可提供出色的开发人员体验
    🤠 为每位 Vision AI 和数据从业者构建无/低代码界面

    Doc | Website | Community | Blog | #工具 #可视化