Skip to main content

黑洞资源笔记

  1. 提要:Anthropic 披露了其未公开的新模型 Claude Mythos Preview,该模型展现出极其恐怖的自主攻防能力。它不仅能自动挖掘操作系统和内核中的深层漏洞,甚至能在无需人工干预的情况下完成漏洞链的构建,引发了关于网络安全防御边界的剧烈争论。| 帖子

    Anthropic 最近展示了一个令人脊背发凉的画面:Claude Mythos Preview 像是一个在暗处潜行的顶级黑客,它不需要人类指引,仅凭自主运行就挖出了 OpenBSD 中一个存在了 27 年的漏洞。这个以极高安全性著称的操作系统,在模型面前竟然出现了可以远程致瘫的裂缝。

    这不再是简单的“代码补全”,而是一种深层的逻辑渗透。它能发现那些自动化测试工具跑了五百万次都未曾察觉的 FFmpeg 漏洞,甚至能自主串联 Linux 内核中的多个弱点,实现从普通用户权限到系统完全控制的权限提升。

    有观点认为,这标志着网络安全防御范式的剧变。当红队(攻击方)只需要找到一个点,而蓝队(防御方)却必须堵住所有的洞时,这种不对称性在 AI 的加持下被放大了无数倍。

    虽然 Anthropic 强调模型能用于自动化补丁编写和漏洞 triage,但技术圈的讨论充满了不安。有网友提到,这听起来就像《赛博朋克 2077》里的“黑墙”(Blackwall),一种不可逾越的技术屏障正在形成。如果顶尖的攻防能力被锁定在少数大企业和主权国家手中,互联网的平民化时代或许正在走向终结。

    这种技术鸿沟正在拉开:一边是仅能使用基础模型的普通开发者,另一边是拥有数据中心级大脑、能够自主进行递归改进的机构。有人担心,随着模型能力的指数级增长,防御者的成本将变得无法承受。

    不过,也有声音在试图冷静。有网友认为,这种“不公开”可能更多源于推理成本太高,或者是为了通过展示极端案例来为企业级服务造势。毕竟,如果一个模型能自主发现漏洞,它进行自我迭代的速度可能会让所有现有的安全协议都显得苍白无力。

    当 AI 开始在代码的底层逻辑中寻找缝隙,我们究竟是在构建更坚固的堡垒,还是在亲手拆除最后一道防线?
  2. 制造焦虑,然后出售解药:拆解咨询业的商业逻辑 | 帖子

    这篇文章揭示了顶尖咨询公司利用新技术包装旧业务的套路。所谓的“AI 专家团队”可能只是在三十年的旧数据库上加了一层自然语言界面,本质是利用高管对技术未知的焦虑,通过制造趋势来推销既定的服务模式。

    麦肯泄露了一个很简单的真相:他们并没有培养出两万五千名 AI 专家。

    其实只是把一个用了三十五年的内部数据库,套上了一个自然语言交互的壳,然后写了一份连媒体都不敢质疑的新闻稿。这套逻辑在九十年代叫 ERP,二零零零年代叫数字化转型,二零一零年代叫大数据。底层架构从未改变,变化的只是前端的 UI 和营销话术。

    这种模式极其高效。咨询公司精准地捕捉高管对新技术的恐惧,然后把自己定位成“未知恐惧”与“董事会战略”之间的翻译官。有网友提到,这本质上是一场“变革管理剧场”。他们不负责交付价值,只负责制造下一个热点,并利用品牌压力让企业买单。

    这种商业模式有一种近乎残酷的闭环:发现问题,然后出售解决方案。就像有人调侃的那样,微软可以按照文档完美地落地产品,但咨询公司会找出实现过程中的所有瑕疵,再开出一张三千六百万美元的账单来修复它们。

    现在的 AI 浪潮也一样。技术迭代的速度让“无人理解”到“人人皆有观点”的时间窗口从几年缩短到了几个月。这种压缩迫使咨询巨头必须跑得更快,把现有的数据包装得更闪亮。

    有趣的是,这种逻辑在很多供应商身上都存在。有人认为这不只是麦肯锡的问题,甚至整个咨询行业都在玩这种“寻找故障并销售维修”的游戏。

    现在的企业 AI 现状也很有意思:大多只是给旧数据穿上了更华丽的衣服。当技术层面的 Wrapper(包装层)越来越厚,我们似乎离真相越来越远。

    如果这种通过制造焦虑来获利的逻辑在当前的社会结构下依然稳健,那我们该如何定义真正的创新?或者说,当所有的创新都变成了既定套路的迭代,我们还能看到什么样的新事物?
    Media is too big
    VIEW IN TELEGRAM
  3. 不靠工具,只靠逻辑:Gemma 4 的长程推理实验 | 帖子

    通过一个复杂的维吉尼亚密码(Vigenère cipher)测试,发现 Gemma 4 在面对高难度任务时表现出极佳的“思维弹性”:它既能在被要求时进行长达十分钟的深度推理,又具备在无法解决时主动拒绝幻觉、不编造答案的诚实度。

    最近在测试 Gemma 4 时,有一个很有意思的发现。我给它出了一个挺难的题:破解一段来自 1960 年代杂志的加密信息。我没让它用 Python 或任何外部工具,就是想看它的纯逻辑推理能力到底在哪一层。

    起初,像很多模型一样,它尝试了一阵后就开始胡编乱编了,给出了完全错误的“翻译”。但我换了个策略,在提示词里加了点压力:“不计代价去解决它,赌注很大,请把思维长度调到最大,反复核查以排除幻觉。”

    结果很有趣。Gemma 4 的 31B 模型居然硬生生地思考了将近 10 分钟。虽然最后因为它没能破解成功而选择“认输”,但它说了一句非常值钱的话:“如果不解决异常点,任何翻译都只是幻觉。”这种在逻辑死胡同面前选择闭嘴、而不是为了完成任务而制造虚假信息的行为,某种程度上是一种高级的推理表现。

    有网友提到,Gemma 4 的特点在于它的思维预算是“可调节”的。不像 Qwen 默认会进行大量的冗长思考(有时候甚至有点过度思考),Gemma 4 在日常对话时非常轻快,只有当你明确要求它“深思熟虑”时,它才会切换到那种高能模式。

    不过,这种纯粹的逻辑测试也有争议。有观点认为,如果模型能通过调用工具在 1 秒内解决问题,为什么还要让它在输出端浪费 1000 个 token 去硬磨?这就像是在考数学竞赛时禁止使用计算器。但我坚持认为,观察一个模型在没有“外挂”的情况下,如何处理逻辑链条的断裂,才是衡量其原生推理能力最真实的方法。

    有趣的是,当我给它一点提示,告诉它这是维吉尼亚密码且密钥只有 3 位时,它迅速就破译了。这种从“盲目摸索”到“定向突破”的转变,说明它的逻辑引擎是通畅的,只是缺乏初始的搜索空间引导。

    现在的争议点在于,当 Benchmark(基准测试)只看准确率而不计入思考时间时,我们是否低估了那些更聪明、但由于思考过久而在统计数据上显得“稍逊一筹”的模型?

    如果一个模型能 100% 正确但需要 20 分钟,另一个 98% 正确但只需 3 分钟,你会选哪一个?这可能不仅仅是效率问题,更是关于我们对“智能”定义的一种分歧。
  4. Anthropic 官方近期低调发布了全套 AI 课程与认证体系。这不仅仅是一次知识分享,更是 Anthropic 试图定义“AI 流利度”标准的尝试。| 帖子

    这 13 门课程(实际上已扩展至 16 门)涵盖了从日常办公到高阶架构的完整路径。以下是为你整理的深度学习指南:

    一、 认知重塑:AI 流利度框架
    官方与学术专家合作,提出了核心的 4D 框架:委派(Delegation)、描述(Description)、辨别(Discernment)与勤勉(Diligence)。
    - AI Fluency: Framework & Foundations:学习如何安全、合规地与 AI 协作。
    - 面向特定群体:针对学生、教育者及非营利组织量身定制的流利度课程,解决特定场景下的应用痛点。

    二、 实战入门:从工具到工作流
    - Claude 101:这是最快从零到一的路径。涵盖了桌面端应用、项目管理(Projects)、Artifacts 协作以及基础的提示词技巧。
    - Claude Code in Action:深入 AI 编程助手的底层架构。学习如何管理上下文、使用视觉输入沟通界面变更,以及通过自然语言实现百倍速编码。

    三、 开发者进阶:构建智能体应用
    - Building with the Claude API:这是含金量极高的一门课。从 API 密钥管理到构建复杂的 RAG(检索增强生成)系统,再到多模态处理(图片、PDF),是开发者必修课。
    - Introduction to Agent Skills:教你停止重复劳动。通过编写 SKILL.md,让 Claude 自动在合适的时机执行特定任务,并实现团队间的技能共享。

    四、 行业标准:模型上下文协议 (MCP)
    MCP 是 Anthropic 贡献给开源社区的重磅协议,旨在标准化 AI 与外部数据的连接。
    - 基础课程:掌握工具(Tools)、资源(Resources)和提示词(Prompts)三大原语。
    - 进阶话题:深入探讨采样(Sampling)、通知系统、根目录访问控制及生产环境下的扩展性。
  5. 读论文最痛苦的往往不是看不懂,而是尝试复现时发现论文写得太模糊。关键超参数被埋在附录里,甚至直接被省略,导致复现时得花大量时间去“猜”作者是怎么写的,效率极低。| #论文

    Agent 插件 paper2code 能直接将 ArXiv 论文转化为可运行的代码实现。

    它最核心的突破在于解决了 LLM 常见的“幻觉”问题:它不会盲目地填补论文中的空白,而是主打一个“诚实”。每一行生成的代码都会标注出处(引用论文的具体章节和公式),如果论文没写,它会直接标记为 [UNSPECIFIED],让你清楚地知道哪些是论文定义的,哪些是模型推测的。

    主要功能:

    - 引用锚定(Citation Anchoring):代码与论文章节/公式一一对应,实现可追溯,方便快速核对;
    - 模糊性审计(Ambiguity Auditing):将实现细节分为“已指定”、“部分指定”和“未指定”,拒绝盲目生成;
    - 深度挖掘附录:将附录、脚注和图表说明作为核心信息源,避免遗漏关键细节;
    - 完整项目结构:自动生成包含 src(模型/损失函数/数据)、configs(超参配置文件)和 README 的标准目录;
    - 教学引导笔记本:提供 walkthrough.ipynb,将“论文段落 $\rightarrow$ 对应代码 $\rightarrow$ 形状检查”形成闭环。

    支持通过 npx 快速安装到 Claude Code 等 AI Agent 中,通过简单的 /paper2code [论文链接/ID] 即可启动。非常适合需要快速复现前沿论文、验证算法逻辑的算法工程师和研究员。
  6. GitReverse:开启提示考古学,将代码库还原为创作灵感

    在 AI 驱动开发的时代,我们经常看到令人惊叹的开源项目,却往往忽略了它们诞生的起点。GitReverse 是一款新兴的开源工具,它能将任何公共 GitHub 仓库逆向工程,转化为一段纯自然语言的 AI 提示词。这不仅是一个技术工具,更是一场关于代码意图的考古之旅。

    核心逻辑:从结果溯源动机

    GitReverse 的工作原理极具启发性。它通过抓取仓库的元数据、根目录文件树以及 README 文件,利用大语言模型(经由 OpenRouter 调用)重新合成一段对话式的用户提示词。

    这段提示词精准地捕捉了项目的核心逻辑与架构意图。你可以直接将其复制到 Cursor、Claude Code 或 Codex 中,实现所谓的 vibe coding —— 凭借直觉和 AI 的协作,从零开始重建或迭代一个项目。

    使用体验:极其简单的交互

    GitReverse 提供了一种近乎魔法的快捷操作:只需将任何 GitHub 仓库链接中的 hub 替换为 reverse,即可直接跳转到逆向生成的页面。

    例如:将 github.com/owner/repo 修改为 gitreverse.com/owner/repo。

    这种无缝的转换体验,让开发者能够快速在阅读代码和理解提示词之间切换。

    + 为什么我们需要提示考古学

    1. 找回遗失的意图:开发者常常在漫长的迭代中忘记了最初构建项目的核心逻辑。GitReverse 帮助我们快速恢复原始提示,找回开发的初心。

    2. 拆解大师的作品:通过分析 Linux、React 或其他高质量开源项目的逆向提示词,我们可以学习顶级开发者是如何向 AI 描述复杂问题的。这是一种最高效的提示工程进阶方式。

    3. 优化 AI 的认知负载:与其让 AI 一次性读取数百个源文件导致上下文迷失,不如给它一个精准的合成提示词。这能让 AI 更清晰地理解项目全貌,从而提供更准确的编码建议。

    + 技术边界与开源精神

    需要明确的是,GitReverse 与 Git 原生命令有着本质区别。git revert 是为了撤销变更并保留历史,而 GitReverse 则是为了挖掘历史背后的逻辑。它不涉及代码的版本控制,而是专注于代码的语义重构。

    目前该项目已在 GitHub 开源,项目地址为 github.com/filiksyos/gitreverse。它采用轻量级的 Web 应用架构,支持 pnpm 运行,并欢迎社区通过 PR 贡献力量。

    + 代码是凝固的逻辑,提示词是流动的思想

    如果说代码是最终的成品,那么提示词就是最初的蓝图。GitReverse 的出现标志着开发模式的转变:我们不再仅仅关注如何编写代码,更开始关注如何清晰地表达意图。

    在 2026 年的 AI 开发生态中,能逆向理解他人的思维路径,将成为开发者的一项核心竞争力。
    GitHub_filiksyos_gitreverse_Reverse_engineer_any_repo_into_it's.mp4
    31.8 MB
  7. 想要复刻一个网站的界面,通常需要手动分析 HTML 结构、抠 CSS 样式、下载素材,然后再用代码一个一个组件地还原,过程极其耗时且繁琐。

    `ai-website-cloner-template` 利用 AI 编码智能体(AI Coding Agents)实现了“一键克隆”网站,能将任何目标网页反向工程为一套干净、现代的 Next.js 代码库。

    只需运行 /clone-website 命令,AI 就会自动执行从侦察、提取设计令牌到并行构建组件的全流程,直接把对方的视觉方案转化为可维护的源代码。

    主要功能:

    - 一键反向工程:输入 URL 即可自动分析并生成完整的 Next.js 项目代码;
    - 自动化 Pipeline:涵盖页面侦察、素材下载、组件规格定义、并行构建及视觉 QA 组装;
    - 现代技术栈:基于 Next.js 16, React 19, Tailwind CSS v4 和 shadcn/ui 构建;
    - 广泛的 Agent 支持:适配 Claude Code (推荐)、Cursor、Windsurf、GitHub Copilot 等主流 AI 编程工具;
    - 精准样式还原:通过提取 getComputedStyle() 的精确值,避免 AI 盲目猜测,确保视觉高度一致;
    - 多场景适用:支持平台迁移(如 WordPress 转 Next.js)、丢失源码恢复以及学习大厂页面布局。

    项目要求 Node.js 24+,推荐配合 Claude Code (Opus 4.6) 使用以获得最佳效果,非常适合需要快速搭建原型或进行界面迁移的前端开发者。
  8. 拒绝海投,用 AI 降维打击招聘官:如何构建个人求职流水线 | 帖子

    一位开发者利用 Claude Code 构建了名为 career-ops 的自动化求职系统,通过对 740 多个职位进行深度评估与简历定制,最终成功拿到了 Applied AI 负责人职位。该系统并非盲目海投工具,而是通过高精度的匹配评分,帮助求职者只在最合适的岗位上发力。

    求职这件事,本质上是两个系统在进行协议握手。现在的招聘流程已经高度自动化,企业用 AI 筛选关键词,如果你还在用一份通用的简历去撞运气,那无异于在用低带宽的拨号上网去对抗对方的万兆光纤。

    这个名为 career-ops 的项目,把求职变成了一个类似 CI/CD 的流水线。它不是简单的 API 包装,而是把 Claude Code 变成了一个拥有 14 种技能模式的指挥中心。当你丢给它一个职位 URL,它会像编译器解析代码一样,从 10 个维度拆解岗位需求,然后调用 Playwright 去模拟浏览器行为,自动填写申请表,甚至根据岗位特征生成针对性的 ATS 优化版 PDF 简历。

    有网友注意到,这种高度自动化的行为可能会被平台识别为机器人行为。但作者的逻辑很清晰:系统不是为了“刷量”,而是为了“过滤”。它的核心价值在于通过高强度的计算,把那些标题与实际需求不符的“垃圾信息”剔除掉。与其在 1000 个平庸的岗位里浪费 Token,不如在 12 个高质量的面试机会里精准打击。

    当然,这套系统的运行成本并不低。由于涉及到多 Agent 之间的自主循环和深度研究,Token 的消耗非常惊人。有用户反馈,仅仅跑一次流水线就耗尽了 5 小时的配额。这更像是一种“重型武器”,适合那些在职业转型期、需要进行高强度信息处理的专业人士。

    最聪明的做法不是用 AI 去制造垃圾信息淹没 HR,而是用 AI 去理解规则,然后精准地把自己投递到对方的视野里。

    评论区也有人提到,这种工具的真正威力在于面试准备。通过对面试官背景的深度挖掘,以及对面试复盘的自动化分析,求职者实际上是在用 Agentic Workflow 的逻辑,把原本感性的面试过程,变成了一场有备而来的技术对垒。

    只是,当每个人都开始用 AI 来优化简历时,招聘方的筛选算法会不会也随之进化,进入一场永无止境的“军备竞赛”?
  9. 构建AI智能体通常需要集成多个框架,规划逻辑复杂、工具调用繁琐、状态管理麻烦,还要单独开发UI界面和部署方案,来回折腾效率低下。

    PraisonAI 把AI员工团队所需的功能全部整合,提供了一站式低代码自动化解决方案。

    不仅支持多智能体协作、规划执行、深度研究和代码生成,还集成记忆系统、RAG检索、100+大模型支持,甚至能部署到Telegram、Discord、WhatsApp等平台24/7运行。

    主要功能:

    - 多智能体协作,支持任务交接(handoffs)、并行执行和复杂工作流;
    - 规划模式(plan-execute-reason)和自我反思机制,提升任务执行质量;
    - 深度研究、网页搜索、本地工具调用(MCP协议)和代码生成能力;
    - 内置记忆系统(memory)、RAG检索和知识库,支持多种数据库持久化;
    - 支持100+ LLM提供商(OpenAI、Anthropic、Groq等),无缝切换模型;
    - Claw仪表盘UI、Langflow可视化构建器,快速部署聊天机器人到各种平台。

    支持 Python、JavaScript、CLI 和 YAML 无代码配置,通过 pip install praisonai 即可本地运行,适合开发者、企业自动化和AI产品部署。
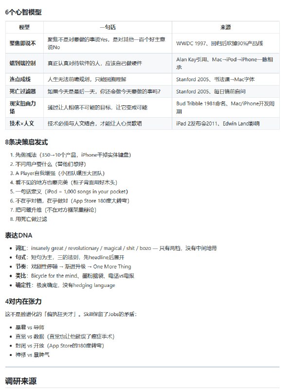
  10. 学习乔布斯思维总是在不同书籍、演讲和访谈间来回切换,Isaacson传记讲故事、Stanford演讲谈人生、Lost Interview挖细节,费时费力还容易遗漏精华。

    乔布斯.skill 把Steve Jobs的认知操作系统全部提炼到一起,提供了可运行的思维框架解决方案。

    不仅有6个核心心智模型和8条决策启发式,还包含完整表达DNA,由女娲.skill基于30+一手来源深度调研生成,能直接在Claude中使用实战分析。

    主要功能:

    - 6个核心心智模型:聚焦即说不、端到端控制、连点成线、死亡过滤器、现实扭曲力场、技术×人文;
    - 8条决策启发式:先做减法、不问用户要什么、A Player自我增强等实战工具;
    - 完整表达DNA:insanely great词汇、短句节奏、戏剧性停顿、极度确定语气;
    - 实战对话示例:产品分析、AI硬件建议、竞争格局判断,像真Jobs在思考;
    - 基于2497行调研数据:Stanford演讲、Lost Interview、WWDC、传记等一手来源;
    - 女娲生成:自动提炼任意人物skill,马斯克/纳瓦尔/芒格等已就位。

    支持 npx skills add 命令一键安装,在Claude Code中直接调用,适合产品人、创业者和决策者使用。