Skip to main content

黑洞资源笔记

  1. 制造焦虑,然后出售解药:拆解咨询业的商业逻辑 | 帖子

    这篇文章揭示了顶尖咨询公司利用新技术包装旧业务的套路。所谓的“AI 专家团队”可能只是在三十年的旧数据库上加了一层自然语言界面,本质是利用高管对技术未知的焦虑,通过制造趋势来推销既定的服务模式。

    麦肯泄露了一个很简单的真相:他们并没有培养出两万五千名 AI 专家。

    其实只是把一个用了三十五年的内部数据库,套上了一个自然语言交互的壳,然后写了一份连媒体都不敢质疑的新闻稿。这套逻辑在九十年代叫 ERP,二零零零年代叫数字化转型,二零一零年代叫大数据。底层架构从未改变,变化的只是前端的 UI 和营销话术。

    这种模式极其高效。咨询公司精准地捕捉高管对新技术的恐惧,然后把自己定位成“未知恐惧”与“董事会战略”之间的翻译官。有网友提到,这本质上是一场“变革管理剧场”。他们不负责交付价值,只负责制造下一个热点,并利用品牌压力让企业买单。

    这种商业模式有一种近乎残酷的闭环:发现问题,然后出售解决方案。就像有人调侃的那样,微软可以按照文档完美地落地产品,但咨询公司会找出实现过程中的所有瑕疵,再开出一张三千六百万美元的账单来修复它们。

    现在的 AI 浪潮也一样。技术迭代的速度让“无人理解”到“人人皆有观点”的时间窗口从几年缩短到了几个月。这种压缩迫使咨询巨头必须跑得更快,把现有的数据包装得更闪亮。

    有趣的是,这种逻辑在很多供应商身上都存在。有人认为这不只是麦肯锡的问题,甚至整个咨询行业都在玩这种“寻找故障并销售维修”的游戏。

    现在的企业 AI 现状也很有意思:大多只是给旧数据穿上了更华丽的衣服。当技术层面的 Wrapper(包装层)越来越厚,我们似乎离真相越来越远。

    如果这种通过制造焦虑来获利的逻辑在当前的社会结构下依然稳健,那我们该如何定义真正的创新?或者说,当所有的创新都变成了既定套路的迭代,我们还能看到什么样的新事物?
    Media is too big
    VIEW IN TELEGRAM
  2. 不靠工具,只靠逻辑:Gemma 4 的长程推理实验 | 帖子

    通过一个复杂的维吉尼亚密码(Vigenère cipher)测试,发现 Gemma 4 在面对高难度任务时表现出极佳的“思维弹性”:它既能在被要求时进行长达十分钟的深度推理,又具备在无法解决时主动拒绝幻觉、不编造答案的诚实度。

    最近在测试 Gemma 4 时,有一个很有意思的发现。我给它出了一个挺难的题:破解一段来自 1960 年代杂志的加密信息。我没让它用 Python 或任何外部工具,就是想看它的纯逻辑推理能力到底在哪一层。

    起初,像很多模型一样,它尝试了一阵后就开始胡编乱编了,给出了完全错误的“翻译”。但我换了个策略,在提示词里加了点压力:“不计代价去解决它,赌注很大,请把思维长度调到最大,反复核查以排除幻觉。”

    结果很有趣。Gemma 4 的 31B 模型居然硬生生地思考了将近 10 分钟。虽然最后因为它没能破解成功而选择“认输”,但它说了一句非常值钱的话:“如果不解决异常点,任何翻译都只是幻觉。”这种在逻辑死胡同面前选择闭嘴、而不是为了完成任务而制造虚假信息的行为,某种程度上是一种高级的推理表现。

    有网友提到,Gemma 4 的特点在于它的思维预算是“可调节”的。不像 Qwen 默认会进行大量的冗长思考(有时候甚至有点过度思考),Gemma 4 在日常对话时非常轻快,只有当你明确要求它“深思熟虑”时,它才会切换到那种高能模式。

    不过,这种纯粹的逻辑测试也有争议。有观点认为,如果模型能通过调用工具在 1 秒内解决问题,为什么还要让它在输出端浪费 1000 个 token 去硬磨?这就像是在考数学竞赛时禁止使用计算器。但我坚持认为,观察一个模型在没有“外挂”的情况下,如何处理逻辑链条的断裂,才是衡量其原生推理能力最真实的方法。

    有趣的是,当我给它一点提示,告诉它这是维吉尼亚密码且密钥只有 3 位时,它迅速就破译了。这种从“盲目摸索”到“定向突破”的转变,说明它的逻辑引擎是通畅的,只是缺乏初始的搜索空间引导。

    现在的争议点在于,当 Benchmark(基准测试)只看准确率而不计入思考时间时,我们是否低估了那些更聪明、但由于思考过久而在统计数据上显得“稍逊一筹”的模型?

    如果一个模型能 100% 正确但需要 20 分钟,另一个 98% 正确但只需 3 分钟,你会选哪一个?这可能不仅仅是效率问题,更是关于我们对“智能”定义的一种分歧。
  3. Anthropic 官方近期低调发布了全套 AI 课程与认证体系。这不仅仅是一次知识分享,更是 Anthropic 试图定义“AI 流利度”标准的尝试。| 帖子

    这 13 门课程(实际上已扩展至 16 门)涵盖了从日常办公到高阶架构的完整路径。以下是为你整理的深度学习指南:

    一、 认知重塑:AI 流利度框架
    官方与学术专家合作,提出了核心的 4D 框架:委派(Delegation)、描述(Description)、辨别(Discernment)与勤勉(Diligence)。
    - AI Fluency: Framework & Foundations:学习如何安全、合规地与 AI 协作。
    - 面向特定群体:针对学生、教育者及非营利组织量身定制的流利度课程,解决特定场景下的应用痛点。

    二、 实战入门:从工具到工作流
    - Claude 101:这是最快从零到一的路径。涵盖了桌面端应用、项目管理(Projects)、Artifacts 协作以及基础的提示词技巧。
    - Claude Code in Action:深入 AI 编程助手的底层架构。学习如何管理上下文、使用视觉输入沟通界面变更,以及通过自然语言实现百倍速编码。

    三、 开发者进阶:构建智能体应用
    - Building with the Claude API:这是含金量极高的一门课。从 API 密钥管理到构建复杂的 RAG(检索增强生成)系统,再到多模态处理(图片、PDF),是开发者必修课。
    - Introduction to Agent Skills:教你停止重复劳动。通过编写 SKILL.md,让 Claude 自动在合适的时机执行特定任务,并实现团队间的技能共享。

    四、 行业标准:模型上下文协议 (MCP)
    MCP 是 Anthropic 贡献给开源社区的重磅协议,旨在标准化 AI 与外部数据的连接。
    - 基础课程:掌握工具(Tools)、资源(Resources)和提示词(Prompts)三大原语。
    - 进阶话题:深入探讨采样(Sampling)、通知系统、根目录访问控制及生产环境下的扩展性。
  4. 读论文最痛苦的往往不是看不懂,而是尝试复现时发现论文写得太模糊。关键超参数被埋在附录里,甚至直接被省略,导致复现时得花大量时间去“猜”作者是怎么写的,效率极低。| #论文

    Agent 插件 paper2code 能直接将 ArXiv 论文转化为可运行的代码实现。

    它最核心的突破在于解决了 LLM 常见的“幻觉”问题:它不会盲目地填补论文中的空白,而是主打一个“诚实”。每一行生成的代码都会标注出处(引用论文的具体章节和公式),如果论文没写,它会直接标记为 [UNSPECIFIED],让你清楚地知道哪些是论文定义的,哪些是模型推测的。

    主要功能:

    - 引用锚定(Citation Anchoring):代码与论文章节/公式一一对应,实现可追溯,方便快速核对;
    - 模糊性审计(Ambiguity Auditing):将实现细节分为“已指定”、“部分指定”和“未指定”,拒绝盲目生成;
    - 深度挖掘附录:将附录、脚注和图表说明作为核心信息源,避免遗漏关键细节;
    - 完整项目结构:自动生成包含 src(模型/损失函数/数据)、configs(超参配置文件)和 README 的标准目录;
    - 教学引导笔记本:提供 walkthrough.ipynb,将“论文段落 $\rightarrow$ 对应代码 $\rightarrow$ 形状检查”形成闭环。

    支持通过 npx 快速安装到 Claude Code 等 AI Agent 中,通过简单的 /paper2code [论文链接/ID] 即可启动。非常适合需要快速复现前沿论文、验证算法逻辑的算法工程师和研究员。
  5. GitReverse:开启提示考古学,将代码库还原为创作灵感

    在 AI 驱动开发的时代,我们经常看到令人惊叹的开源项目,却往往忽略了它们诞生的起点。GitReverse 是一款新兴的开源工具,它能将任何公共 GitHub 仓库逆向工程,转化为一段纯自然语言的 AI 提示词。这不仅是一个技术工具,更是一场关于代码意图的考古之旅。

    核心逻辑:从结果溯源动机

    GitReverse 的工作原理极具启发性。它通过抓取仓库的元数据、根目录文件树以及 README 文件,利用大语言模型(经由 OpenRouter 调用)重新合成一段对话式的用户提示词。

    这段提示词精准地捕捉了项目的核心逻辑与架构意图。你可以直接将其复制到 Cursor、Claude Code 或 Codex 中,实现所谓的 vibe coding —— 凭借直觉和 AI 的协作,从零开始重建或迭代一个项目。

    使用体验:极其简单的交互

    GitReverse 提供了一种近乎魔法的快捷操作:只需将任何 GitHub 仓库链接中的 hub 替换为 reverse,即可直接跳转到逆向生成的页面。

    例如:将 github.com/owner/repo 修改为 gitreverse.com/owner/repo。

    这种无缝的转换体验,让开发者能够快速在阅读代码和理解提示词之间切换。

    + 为什么我们需要提示考古学

    1. 找回遗失的意图:开发者常常在漫长的迭代中忘记了最初构建项目的核心逻辑。GitReverse 帮助我们快速恢复原始提示,找回开发的初心。

    2. 拆解大师的作品:通过分析 Linux、React 或其他高质量开源项目的逆向提示词,我们可以学习顶级开发者是如何向 AI 描述复杂问题的。这是一种最高效的提示工程进阶方式。

    3. 优化 AI 的认知负载:与其让 AI 一次性读取数百个源文件导致上下文迷失,不如给它一个精准的合成提示词。这能让 AI 更清晰地理解项目全貌,从而提供更准确的编码建议。

    + 技术边界与开源精神

    需要明确的是,GitReverse 与 Git 原生命令有着本质区别。git revert 是为了撤销变更并保留历史,而 GitReverse 则是为了挖掘历史背后的逻辑。它不涉及代码的版本控制,而是专注于代码的语义重构。

    目前该项目已在 GitHub 开源,项目地址为 github.com/filiksyos/gitreverse。它采用轻量级的 Web 应用架构,支持 pnpm 运行,并欢迎社区通过 PR 贡献力量。

    + 代码是凝固的逻辑,提示词是流动的思想

    如果说代码是最终的成品,那么提示词就是最初的蓝图。GitReverse 的出现标志着开发模式的转变:我们不再仅仅关注如何编写代码,更开始关注如何清晰地表达意图。

    在 2026 年的 AI 开发生态中,能逆向理解他人的思维路径,将成为开发者的一项核心竞争力。
    GitHub_filiksyos_gitreverse_Reverse_engineer_any_repo_into_it's.mp4
    31.8 MB
  6. 想要复刻一个网站的界面,通常需要手动分析 HTML 结构、抠 CSS 样式、下载素材,然后再用代码一个一个组件地还原,过程极其耗时且繁琐。

    `ai-website-cloner-template` 利用 AI 编码智能体(AI Coding Agents)实现了“一键克隆”网站,能将任何目标网页反向工程为一套干净、现代的 Next.js 代码库。

    只需运行 /clone-website 命令,AI 就会自动执行从侦察、提取设计令牌到并行构建组件的全流程,直接把对方的视觉方案转化为可维护的源代码。

    主要功能:

    - 一键反向工程:输入 URL 即可自动分析并生成完整的 Next.js 项目代码;
    - 自动化 Pipeline:涵盖页面侦察、素材下载、组件规格定义、并行构建及视觉 QA 组装;
    - 现代技术栈:基于 Next.js 16, React 19, Tailwind CSS v4 和 shadcn/ui 构建;
    - 广泛的 Agent 支持:适配 Claude Code (推荐)、Cursor、Windsurf、GitHub Copilot 等主流 AI 编程工具;
    - 精准样式还原:通过提取 getComputedStyle() 的精确值,避免 AI 盲目猜测,确保视觉高度一致;
    - 多场景适用:支持平台迁移(如 WordPress 转 Next.js)、丢失源码恢复以及学习大厂页面布局。

    项目要求 Node.js 24+,推荐配合 Claude Code (Opus 4.6) 使用以获得最佳效果,非常适合需要快速搭建原型或进行界面迁移的前端开发者。
  7. 拒绝海投,用 AI 降维打击招聘官:如何构建个人求职流水线 | 帖子

    一位开发者利用 Claude Code 构建了名为 career-ops 的自动化求职系统,通过对 740 多个职位进行深度评估与简历定制,最终成功拿到了 Applied AI 负责人职位。该系统并非盲目海投工具,而是通过高精度的匹配评分,帮助求职者只在最合适的岗位上发力。

    求职这件事,本质上是两个系统在进行协议握手。现在的招聘流程已经高度自动化,企业用 AI 筛选关键词,如果你还在用一份通用的简历去撞运气,那无异于在用低带宽的拨号上网去对抗对方的万兆光纤。

    这个名为 career-ops 的项目,把求职变成了一个类似 CI/CD 的流水线。它不是简单的 API 包装,而是把 Claude Code 变成了一个拥有 14 种技能模式的指挥中心。当你丢给它一个职位 URL,它会像编译器解析代码一样,从 10 个维度拆解岗位需求,然后调用 Playwright 去模拟浏览器行为,自动填写申请表,甚至根据岗位特征生成针对性的 ATS 优化版 PDF 简历。

    有网友注意到,这种高度自动化的行为可能会被平台识别为机器人行为。但作者的逻辑很清晰:系统不是为了“刷量”,而是为了“过滤”。它的核心价值在于通过高强度的计算,把那些标题与实际需求不符的“垃圾信息”剔除掉。与其在 1000 个平庸的岗位里浪费 Token,不如在 12 个高质量的面试机会里精准打击。

    当然,这套系统的运行成本并不低。由于涉及到多 Agent 之间的自主循环和深度研究,Token 的消耗非常惊人。有用户反馈,仅仅跑一次流水线就耗尽了 5 小时的配额。这更像是一种“重型武器”,适合那些在职业转型期、需要进行高强度信息处理的专业人士。

    最聪明的做法不是用 AI 去制造垃圾信息淹没 HR,而是用 AI 去理解规则,然后精准地把自己投递到对方的视野里。

    评论区也有人提到,这种工具的真正威力在于面试准备。通过对面试官背景的深度挖掘,以及对面试复盘的自动化分析,求职者实际上是在用 Agentic Workflow 的逻辑,把原本感性的面试过程,变成了一场有备而来的技术对垒。

    只是,当每个人都开始用 AI 来优化简历时,招聘方的筛选算法会不会也随之进化,进入一场永无止境的“军备竞赛”?
  8. 构建AI智能体通常需要集成多个框架,规划逻辑复杂、工具调用繁琐、状态管理麻烦,还要单独开发UI界面和部署方案,来回折腾效率低下。

    PraisonAI 把AI员工团队所需的功能全部整合,提供了一站式低代码自动化解决方案。

    不仅支持多智能体协作、规划执行、深度研究和代码生成,还集成记忆系统、RAG检索、100+大模型支持,甚至能部署到Telegram、Discord、WhatsApp等平台24/7运行。

    主要功能:

    - 多智能体协作,支持任务交接(handoffs)、并行执行和复杂工作流;
    - 规划模式(plan-execute-reason)和自我反思机制,提升任务执行质量;
    - 深度研究、网页搜索、本地工具调用(MCP协议)和代码生成能力;
    - 内置记忆系统(memory)、RAG检索和知识库,支持多种数据库持久化;
    - 支持100+ LLM提供商(OpenAI、Anthropic、Groq等),无缝切换模型;
    - Claw仪表盘UI、Langflow可视化构建器,快速部署聊天机器人到各种平台。

    支持 Python、JavaScript、CLI 和 YAML 无代码配置,通过 pip install praisonai 即可本地运行,适合开发者、企业自动化和AI产品部署。
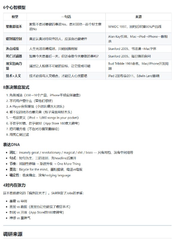
  9. 学习乔布斯思维总是在不同书籍、演讲和访谈间来回切换,Isaacson传记讲故事、Stanford演讲谈人生、Lost Interview挖细节,费时费力还容易遗漏精华。

    乔布斯.skill 把Steve Jobs的认知操作系统全部提炼到一起,提供了可运行的思维框架解决方案。

    不仅有6个核心心智模型和8条决策启发式,还包含完整表达DNA,由女娲.skill基于30+一手来源深度调研生成,能直接在Claude中使用实战分析。

    主要功能:

    - 6个核心心智模型:聚焦即说不、端到端控制、连点成线、死亡过滤器、现实扭曲力场、技术×人文;
    - 8条决策启发式:先做减法、不问用户要什么、A Player自我增强等实战工具;
    - 完整表达DNA:insanely great词汇、短句节奏、戏剧性停顿、极度确定语气;
    - 实战对话示例:产品分析、AI硬件建议、竞争格局判断,像真Jobs在思考;
    - 基于2497行调研数据:Stanford演讲、Lost Interview、WWDC、传记等一手来源;
    - 女娲生成:自动提炼任意人物skill,马斯克/纳瓦尔/芒格等已就位。

    支持 npx skills add 命令一键安装,在Claude Code中直接调用,适合产品人、创业者和决策者使用。
  10. AI编程代理经常缺乏生产级工程技能,容易跳过规格编写、测试验证、代码审查等关键步骤,导致代码质量低下、后期维护成本高。

    agent-skills 为AI编码代理提供生产级工程技能包,覆盖从需求定义到部署上线全开发生命周期的最佳实践。

    包含19个结构化技能工作流和7个斜杠命令,支持Claude、Cursor、Gemini CLI等多平台AI工具,让代理像资深工程师一样规范开发。

    主要功能:

    - 7个开发生命周期命令:`/spec`(规格先行)、`/plan`(任务分解)、`/build`(增量实现)、`/test`(测试验证)、`/review`(代码审查)、`/code-simplify`(代码简化)、`/ship`(安全部署);
    - 19个核心技能:从`idea-refine`(想法提炼)到`shipping-and-launch`(上线发布),每个技能包含步骤、工作流验证和反合理化表;
    - 专业代理角色:`code-reviewer`(资深工程师视角)、`test-engineer`(测试专家)、`security-auditor`(安全审计);
    - 参考清单:测试模式、安全检查、性能优化、无障碍标准等快速参考;
    - Google工程实践:集成Hyrum's Law、测试金字塔、Chesterton's Fence、Trunk-based Development等实战经验;
    - 多平台集成:Claude Code一键安装,Cursor规则文件,Gemini原生技能,支持任何Markdown提示的AI代理。

    通过`git clone`本地运行或Marketplace安装,适合开发团队、AI代理爱好者和工程实践训练。