个人财务管理往往面临数据隐私和功能单一的困扰,市面上的商业软件要么订阅费昂贵,要么无法让用户完全掌控自己的金融数据。

Sure 是一个面向所有人的开源个人理财应用,其前身为耗资百万美元开发的商业项目 Maybe Finance。在原团队停止运营后,该项目由社区接手并持续维护,旨在为全球用户提供一套专业且完整的财富管理方案。

不仅具备成熟的资产追踪和净资产管理功能,还支持通过 Docker 进行私有化部署,让用户能够将敏感的财务数据掌握在自己手中,无需担心第三方泄露。

主要功能:

- 全面的财务追踪,支持管理个人资产、负债及整体净资产状况;
- 社区驱动的开源版本,继承了原商业级产品的交互设计与功能逻辑;
- 支持 Docker 自托管部署,确保金融数据的隐私性与安全性;
- 动态仪表盘展示,直观分析收支趋势、投资组合及财务健康度;
- 内置演示数据生成功能,方便用户在正式导入数据前快速体验;
- 遵循 AGPL-3.0 开源协议,代码透明,支持开发者进行二次开发。

项目基于 Ruby on Rails 开发,依赖 PostgreSQL 和 Redis 运行,提供了完善的本地开发与部署指南,适合对数据隐私有高要求的理财达人及开源技术爱好者使用。
平时使用各种 AI 编辑器或客户端时,常会遇到账号额度分散的问题。比如拥有 Kiro 账号却更习惯使用 Cursor 开发,或者 Gemini CLI 的额度充裕却无法直接在常用的聊天工具里调用,不同工具间的凭证无法通用,导致资源浪费且配置繁琐。

ProxyCast 是一个开源的桌面端工具,旨在让不同 AI 客户端的额度自然流动。它能将你已有的 AI 客户端凭证转换成标准的 OpenAI API 接口,为本地开发和其他第三方工具提供动力。| #工具

该工具不仅解决了多账号统一管理的问题,还提供了友好的图形化界面,让用户无需复杂的命令行操作即可实现凭证到 API 的转换,极大地提升了 AI 工具的使用效率。

主要功能:

- 统一管理多个 Provider,支持 Kiro、Gemini、通义千问、Vertex AI 等多种凭证来源;
- 将本地客户端凭证转换为标准 OpenAI 或 Anthropic API,兼容绝大多数主流 AI 插件与应用;
- 提供直观的仪表盘界面,支持服务状态监控、API 实时测试及日志查看;
- 智能凭证管理系统,支持自动读取本地 OAuth 凭证、Token 自动刷新以及配额超限自动切换;
- 灵活的路由与模型映射,可将请求自定义映射到指定的 Provider 或模型版本;
- 安全的本地运行环境,支持 TLS/HTTPS 加密通信,并提供访问控制与密钥认证功能。

支持 Windows、macOS 和 Linux 多平台使用,基于 Tauri 框架开发,运行轻量且响应迅速,适合希望整合 AI 资源、降低 API 开支的开发者与重度 AI 用户。
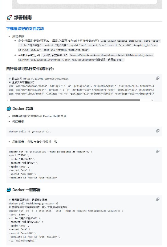
开发过程中常需要将服务器告警、脚本运行结果或自动化任务状态实时推送到手机,虽然市面上有很多推送工具,但往往面临配置繁琐、额度受限或需要付费等问题。

Go-WXPush 是一个基于 Golang 开发的极简微信消息推送服务,通过调用微信公众平台测试号的模板消息接口,为开发者提供了一套免费、稳定且即时的通知解决方案。

它不仅能实现真正的微信原生弹窗和声音提醒,还支持多用户管理与自定义消息详情页,用户只需通过简单的 HTTP 请求即可完成消息触达。

主要功能:

- 完全免费使用,依托微信官方接口,个人用户每日拥有高达10万次的推送额度;
- 微信原生提醒,消息直接通过微信客户端推送,支持系统级弹窗与声音提示;
- 部署简单快捷,支持 Docker 一键部署,并提供跨平台的预编译二进制文件;
- 灵活的 API 调用,支持 GET 和 POST 请求,方便集成到各类脚本或 Webhook 中;
- 支持多用户推送,可根据 OpenID 向不同用户发送个性化的通知内容;
- 自带消息详情页,支持自定义跳转链接,并可通过插件更换不同的展示皮肤。

该项目兼容 Windows、macOS 和 Linux 系统,开发者只需申请微信测试号并获取相应参数即可快速搭建,非常适合用于系统监控、程序报错提醒及各类自动化通知场景。
Logan Thorneloe:我花4000美元买了一台顶配MacBook,只为了验证一个假设:本地AI模型能否取代每月100美元以上的云端订阅?| 帖子

经过数周真实的开发测试,结论比预想的更有启发性。

现在的轻量化模型远比想象中强大。即便只有7B参数的模型,其表现也远超其体量,足以处理90%以上的日常开发任务。事实上,你并不一定需要128GB内存的顶配设备,32GB或64GB已经能够流畅运行非常出色的模型。

本地化不只是为了省钱,更是为了夺回掌控权。它意味着更严密的隐私保护、零延迟的稳定性,以及永远不会因为服务商调整而随机降级的性能。本地模型没有宕机时间,它是你专属的、永不疲倦的数字劳动力。

然而,真正的瓶颈不在模型本身,而在工具链。将本地模型无缝、可靠地接入现有的开发工具需要付出大量的调试成本。此外,高性能运转带来的风扇噪音和电池续航缩减,也是追求本地算力必须付出的代价。

关于这笔投资是否划算,我的建议是:如果你每月在Cursor或Claude上的订阅支出超过100美元,那么投资硬件是明智的,因为模型只会变得越来越小、越来越强。但如果你的替代方案是谷歌等厂商提供的免费额度,那么昂贵的硬件投资就很难在短期内收回成本。

我最终选择的策略是:将本地模型作为主力工作马,处理绝大部分编码任务;而将免费的云端大模型留给那10%需要极致性能的复杂场景。

算力本地化不仅是技术选择,更是一种数字主权的回归。当模型变小、硬件变强,开发者终于可以尝试摆脱订阅制的枷锁。

我的具体配置方案是:使用Qwen3系列模型,通过MLX框架进行部署,并配合Qwen Code CLI作为核心开发工具。
Advent of Agents3:谷歌推出了一个圣诞季的25天AI Agent的课程,每天解锁一个主题,从最基础的Prompt工程到A2A协议,一直到企业级部署都有。
微软推出的一款开源(开放权重,MIT 许可)图生 3D 模型:TRELLIS.2。| github | demo

给一张图片,就能生成带纹理与 PBR 材质的 3D 模型。模型有 4B 参数,采用 flow-matching 的 Transformer(DiT),并用一种叫 O‑Voxel 的稀疏体素表示来处理复杂拓扑,比如开放的表面、非流形或内部结构。最高支持 1536³ 分辨率,生成速度也很快,大约 30-40秒。
从780行代码到13600行的飞跃,这不仅是数量的扩张,更是开发范式的演变。David Bau近期分享了他通过Claude进行Vibe Coding的深度实践,揭示了在人工智能驱动开发的时代,人类开发者应当如何重新定位。| 帖子

当代码生成的成本趋近于零,代码库的膨胀速度将远超人类的阅读速度。David Bau指出,这种增长如果缺乏控制,本质上是一种技术负债。为了在AI狂飙突进的生成能力面前保持掌控,开发者必须遵循两条核心准则。

第一,始终掌握架构的所有权。AI可以填充细节,但人类必须定义结构。如果开发者失去了对整体架构的直觉,代码库就会变成一个不可知的黑盒。

第二,建立元认知基础设施,即测试你的测试。在Vibe Coding的流程中,验证比编写更重要。如果不能确保测试本身的有效性,那么AI生成的成千上万行代码不过是建立在沙滩上的城堡。

在这种模式下,开发者的注意力分配发生了根本性转移。我们需要寻找那1%最值得关注的代码。这些关键点通常隐藏在测试覆盖率最低的地方:它们要么是AI无法理解的逻辑边缘,代表了AI能力的极限;要么是废弃思路留下的残骸,需要人类进行断舍离。

一个深刻的洞察是:当代码变得廉价,判断力就变得昂贵。未来的编程将不再是关于语法的苦修,而是关于意图的表达与边界的界定。开发者正在从码农转型为架构师与审计员,编写代码的行为正在被编写测试用例和构思创意所取代。

代码量的增加并不等同于价值的提升,除非你投入了等量的思考去约束它。在AI时代,少即是多,受控的增长才是真正的进化。
开发者 Eric Zhang 近期发布了 jax-js,这是一个为 Web 平台量身定制的纯 JavaScript 机器学习框架。它的核心愿景是将 Google DeepMind 的 JAX 框架能力带入浏览器,让前端环境也能拥有高性能的数值计算和自动微分能力。| blog | Github | #机器学习 #框架

长期以来,JavaScript 在重度数值计算领域一直处于劣势,原因在于其 JIT 引擎并非为紧密的数值循环而设计,甚至缺乏原生的快速整数类型。然而,WebAssembly 和 WebGPU 的成熟改变了游戏规则。jax-js 通过生成高效的 Wasm 和 WebGPU 内核,让程序能够以接近原生的速度在浏览器中运行,彻底绕过了 JavaScript 解释器的性能瓶颈。

在编程模型上,jax-js 高度还原了 JAX 的设计哲学。它支持程序追踪与 JIT 编译,可以将开发者编写的 JS 代码即时转化为 GPU 着色器指令。虽然由于 JavaScript 语言限制,它无法像 Python 那样支持运算符重载,必须使用类似 .mul() 的方法调用,但其 API 与 NumPy 和 JAX 几乎完全一致。为了解决 JS 缺乏引用计数析构函数的问题,它还借鉴了 Rust 的所有权语义,通过 .ref 系统精细管理内存。

功能方面,jax-js 完整保留了 JAX 的精髓,包括自动微分 grad、向量化变换 vmap 以及内核融合 jit。开发者展示了一个令人印象深刻的案例:在浏览器中从零开始训练 MNIST 神经网络,仅需数秒即可达到 99% 以上的准确率。更具实践意义的是,它能实时处理 18 万字的文学巨著,通过 CLIP 嵌入模型实现毫秒级的语义搜索。

性能表现上,jax-js 在 M4 Pro 芯片上的矩阵乘法算力超过了 3 TFLOPs。在特定基准测试中,其性能甚至优于 TensorFlow.js 和 ONNX 等成熟框架。这主要归功于其编译器架构,它能够根据输入形状自动优化并生成内核,而非仅仅依赖预构建的静态库。

从技术深度来看,jax-js 将框架分为负责自动微分和追踪的前端,以及负责执行内核的后端。其自动微分实现参考了 Tinygrad 的简洁设计,通过数学上的对偶变换,让开发者在实现一阶导数规则后,能够自然地获得任意高阶导数。这种架构不仅优雅,也为未来的内核融合与优化提供了极高的灵活性。

目前 jax-js 已在 GitHub 开源。尽管在卷积运算优化和 WebAssembly 多线程支持等方面仍有提升空间,但它已经证明了在浏览器中构建完整机器学习生态的可行性。对于希望在不依赖后端的情况下实现实时交互式 AI 应用的开发者来说,这无疑开启了一个新的可能。
Back to Top