ApeRAG:面向生产的多模态 Graph RAG 平台,融合多维索引与智能 AI Agent,助力构建企业级知识图谱与上下文工程。

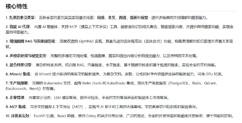
• 多类型索引支持:向量、全文检索、图谱、摘要及视觉索引,实现文档多模态深度理解和检索。
• 智能 AI Agents:内置基于 MCP 协议的智能代理,自动识别相关知识集合,支持自然语言查询和 Web 搜索,提升问答准确度。
• 图谱增强:基于深度定制 LightRAG,支持实体归一化,构建更清晰的知识关系网络,改善推理能力。
• 多模态处理与视觉支持:不仅处理文本,还能解析图像、表格、公式,适应复杂文档场景,集成 MinerU 加速解析。
• 混合检索引擎:结合图谱、向量、全文、摘要及视觉检索,打破单一检索瓶颈,实现全方位知识获取。
• 企业级部署:支持 Kubernetes 集群部署,配套 Helm charts 和 KubeBlocks 自动化数据库安装(PostgreSQL、Redis、Qdrant、Elasticsearch、Neo4j),保障高可用与弹性扩展。
• 完善管理功能:日志审计、LLM 模型管理、图谱可视化、文档管理及 Agent 工作流管理,满足企业合规和运营需求。
• 开发友好:FastAPI + React 架构,支持异步任务调度(Celery),详尽开发文档和贡献指南,便于定制和二次开发。
ComfyAudio:ComfyUI 音频模块,打造最强大且模块化的音频 AI 引擎与应用。

• 基于 ComfyUI 的图形化节点流程设计,零代码即可构建复杂音频处理与稳定扩散管线。
• 支持多平台(Windows、Linux、macOS),兼容 NVIDIA、AMD、Intel、Apple Silicon、Ascend 等多种 GPU,甚至可纯 CPU 运行。
• 高效执行机制,仅重算更改部分,智能内存管理,低至 1GB VRAM 也能流畅运行大型模型。
• 丰富模型支持:Stable Audio、ACE Step 等音频模型,兼容多种图像、视频、3D 模型,集成 ControlNet、T2I-Adapter、Upscale 模型等先进功能。
• 完全离线运行,核心不自动联网,支持安全加载多格式模型文件(ckpt、safetensors、pt、pth等)。
• 支持文本嵌入、LoRA、Hypernetworks,工作流可保存为 JSON,也能从生成的 PNG/WebP/FLAC 文件恢复完整工作流与种子。
• 灵活快捷键操作,支持工作流快速保存/加载、节点复制粘贴、节点分组和画布缩放,极大提升制作效率。
• 提供便携版 Windows 免安装包,支持 comfy-cli 一键安装,方便快速上手。
• 持续更新中,2026年Q1发布v0.3.60版本,活跃社区协作推动多样化自定义节点开发。
• 兼容多种硬件加速方案(AMD ROCm、Intel XPU、Ascend NPU、Cambricon MLU、Iluvatar Corex),覆盖广泛应用场景。

ComfyAudio 让音频 AI 的设计与实验更自由,效率更高,适合开发者、研究者及音频创作者长期探索与创新。
Milvus Model Lib 赋能向量数据库语义搜索,整合多模型提升检索精度

• 集成 OpenAI、Voyage AI、Cohere 服务商模型,支持 SentenceTransformers 和 Hugging Face TEI 等开源 embedding 与 reranker 模型,兼顾多样化应用需求
• 作为 Milvus 高性能开源向量数据库 Python SDK(pymilvus)的可选依赖,简化语义搜索功能开发
• 支持 Python 3.8+,安装便捷:`pip install pymilvus[model]` 或 `pip install pymilvus.model`,并提供版本锁定与升级方案,确保兼容与稳定
• 通过统一接口实现多模型融合,降低多模型管理复杂度,提升检索相关性和系统扩展性,适合大规模语义搜索和知识增强检索(RAG)场景
• Apache-2.0 开源协议,社区活跃,便于二次开发和定制,兼顾灵活性与企业级应用需求

Milvus Model Lib 打破传统向量检索单一模型瓶颈,推动语义搜索技术迈向多模态、多源融合的下一阶段
AwesomeSim2Real:最新Sim-to-Real强化学习研究资源库,全面整合近年顶会与期刊成果,助力机器人与自动驾驶领域跨越仿真与现实鸿沟。

• 收录201x-202x RL方向Sim2Real论文,涵盖模拟器、机器人、交通及推荐系统四大领域,支持动态更新与社区贡献。
• 分类详尽:调查综述、环境与基准、技术细节(观测、动作、转移、奖励设计)、基础模型辅助方法全覆盖。
• 环境与基准包括MuJoCo、PyBullet、OpenAI Gym、CARLA、Meta-World等权威仿真平台,兼顾多任务与多模态挑战。
• 重点技术路径:领域随机化、域自适应、传感器融合、基础大模型结合,突破传统Sim2Real迁移瓶颈。
• 最新趋势聚焦语言模型辅助策略设计与奖励塑造,推动零样本长时任务操控与复杂环境适应。
• 适用范围广泛,从机器人手臂操作、仿生机器人,到自动驾驶仿真及推荐系统模拟,助力多领域强化学习应用。
SQLiteSync:突破传统 SQLite,同步与协作的本地优先扩展

• 离线优先设计:设备无网络时本地操作,自动排队同步,断网断机无缝切换
• CRDT 支持:基于冲突自由复制数据类型,实现多设备独立更新,自动合并,无数据丢失,无需手动冲突解决
• 内嵌网络层:无需额外服务器或库,一键同步云端,支持所有 SQLite 兼容语言和框架
• 行级安全(RLS):细粒度访问控制,用户仅见授权数据,服务器端强制执行,简化客户端权限逻辑
• 轻量易用:加载扩展即用,兼容多平台(Linux/macOS/Windows/Android/iOS/WASM),适配多样分布式应用场景
• 适用范围广泛:生产力工具、离线数据采集、企业 CRM、协作编辑、多租户 SaaS 等,支持实时协同与数据隔离
• 架构建议:强制 TEXT 主键使用 UUID,避免自增整数冲突,合理设计约束与外键以确保同步兼容性
• 触发器兼容性提示:同步时触发器可能多次调用,需谨慎设计避免重复操作和冲突

SQLiteSync 让 SQLite 从单机数据库跃升为分布式协同数据核心,轻松实现实时多端一致性,助力开发者打造真正本地优先、无缝协作的现代应用。
苹果开源的 L3M(Large Multi-Modal Models)库,重新定义多模态大模型训练的灵活性与可复现性。

• 采用纯配置驱动的训练方式,模型训练仅需一个 YAML 配置文件,极大简化复现实验流程,方便共享与复用。
• 模型结构抽象为 MetaModel,支持预处理器、主干网络、后处理器与头部模块自由组合,模块间共享统一数据字典,执行顺序灵活且变量可跨模块复用。
• 原生支持多种并行训练策略(FSDP2 分布式训练、模型复制、分片、张量与上下文并行),适配多 GPU 环境,实现高效扩展。
• 内置常用基线配置(AIMv1、AIMv2、CLIP、大型语言模型等),覆盖视觉、文本等多模态任务,助力前沿多模态研究。
• 依赖 PyTorch 2.7,结合 Hydra 配置管理,支持快速调试与灵活配置覆盖,训练过程全透明无隐藏代码。
• 需自行准备非HuggingFace数据集及对应数据加载器,官方提供 ImageNet 加载器示例,便于入门。
• 代码结构设计灵感来源 Omnivore,强调模块化与复用,适合科研及工业级多模态模型预训练。
• 论文支撑:包括 ICCV 2025、CVPR 2025、ICML 2024 等顶会口头报告与重点文章,体现先进技术水平。

L3M 以配置为核心,实现大模型训练的极致灵活与透明,适合需要多模态融合与大规模分布式训练的研究者和工程师长期跟进与使用。
专为 AI 优化的安全、高性能 PDF 解析工具,助力大规模文档智能处理。

• 多格式输出:支持将 PDF 转换为结构化 JSON、Markdown、HTML,便于 LLM、向量搜索及 RAG 等 AI 应用直接调用
• 智能布局重构:准确识别标题、列表、表格、图片及阅读顺序,极大提升分块、索引和查询效率
• 高效轻量:基于规则的启发式推断,运行于本地,无需 GPU,保障处理速度和数据隐私
• AI 安全防护:默认自动过滤潜在的 prompt 注入风险,降低下游模型安全隐患
• 可视化辅助:生成带结构注释的 PDF,直观展示识别结果,便于调试与验证
• 即将支持 OCR 扫描件解析及 AI 表格识别,持续提升对复杂文档的适配能力
• 多语言支持:Python、Node.js、Java 等多端集成,满足多样化开发需求
• 开源透明:Mozilla 公共许可证 2.0,活跃社区持续贡献,安全策略和性能基准公开

OpenDataLoader PDF | #工具
Pingoo:开源高速安全的负载均衡器 / API 网关 / 反向代理,集成服务发现、GeoIP、WAF、Bot 保护等多项企业级功能,彻底打破传统开源代理功能受限的瓶颈。

• 现代架构基于 Rust,低延迟高性能,安全加持支持 Post-Quantum TLS,远超传统 Nginx、HAProxy 等
• 内置服务发现(支持 Docker、DNS),无需额外配置即可动态管理后端服务
• 全面 Web 应用防火墙(WAF)和智能 Bot 管理,强化安全防护,减少依赖云端服务,保障数据隐私
• 支持 TCP 代理、静态站点托管,GeoIP 精准定位(国家、ASN),满足复杂流量调度与合规需求
• 数据永远驻留自有服务器,轻松应对合规与安全挑战,避免第三方云服务带来的风险
• 纯开源 MIT 许可,无开源核心或企业版限制,社区驱动持续迭代,灵活定制扩展
• 当前处于 Beta 阶段,官方推荐谨慎使用,欢迎反馈和贡献,团队提供专业支持服务
SoundMind 推出首个面向复杂推理的音频逻辑推理(ALR)数据集,涵盖6,446个音频与文本双模态链式思维注释样本,推动音频语言模型突破传统边界。| #数据集

• 创新点:基于规则的强化学习算法,专为赋能大规模音频语言模型实现深度双模态逻辑推理设计。
• 数据规模:6,446条高质量标注,涵盖训练、测试、验证集,支持链式思维推理,提升模型理解复杂语义的能力。
• 技术细节:依赖 Verl 框架,推荐8×NVIDIA H800/H100 80GB GPU,Python ≥3.9,CUDA≥12.1,确保高效训练与推理。
• 实用工具:提供多种数据预处理脚本,支持仅文本、仅音频或双模态输入,灵活适配各类研究需求。
• 开源透明:MIT许可协议,代码、数据集与模型权重均公开,便于复现与二次开发。
• 研究价值:打破单一模态推理瓶颈,强化音频与文本的逻辑联结,推动音频语言理解迈入新阶段。
Back to Top