MCP Alchemy 打通 LLM 与关系型数据库的桥梁,助力 Claude Desktop 实现智能数据库交互:

• 支持主流数据库:PostgreSQL、MySQL、MariaDB、SQLite、Oracle、MS SQL Server、CrateDB、Vertica 等所有 SQLAlchemy 兼容数据库
• 直接访问数据库结构,自动识别表关系,帮助理解复杂数据模型
• 辅助生成与校验 SQL 查询,提升查询效率与准确度
• 支持大数据集分析,结合 claude-local-files 实现完整结果集访问与详细报告生成
• 连接池优化设计,自动处理连接超时与重连,保证长时间稳定运行
• 灵活配置环境变量,满足多场景定制需求,包括连接参数与查询输出长度
• 开源免费,社区活跃,持续维护与功能迭代,欢迎贡献代码与反馈
• 安装便捷,支持 PyPI 一键部署,快速集成 Claude Desktop

让 LLM 不再是孤立的智能体,而是数据库专家级助手,极大提升数据洞察与操作效率。
Easy LLM CLI:一款开源多模型兼容的 AI agent,专为开发者打造高效命令行 AI 工作流工具 | #工具

• 支持 Gemini、OpenAI 及任意兼容 OpenAI API 格式的自定义 LLM,轻松切换不同模型,无需更改操作习惯
• 具备大上下文窗口,能查询并编辑超大代码库,极大提升代码理解和改写效率
• 多模态能力支持从 PDF、草图直接生成应用,自动化处理复杂运维任务,如 PR 查询、复杂 rebase 等
• 通过工具和 MCP 服务器扩展能力,连接本地系统工具和企业协作套件,打造个性化自动化流程
• 简单环境变量配置,支持多维度模型测试(链式思考、多任务复杂度、工具调用、Token 计数等),兼容主流及本地部署模型
• 提供 NPM 方式集成,方便嵌入应用,支持生成图表、分析代码、构建项目等多样场景

使用门槛低,功能强大,适合需要快速构建 AI 驱动开发和运维工具的团队与个人。
Bournemouth Forced Aligner(BFA)是一款基于 Python 的高性能语音对齐工具,专注于实现毫秒级别的音素时间戳提取,适用于语音分析、语言学研究及语音处理。| #工具

⚡️ 速度极快:CPU 优化架构,10秒音频仅需0.2秒处理,远超传统强制对齐器
🎯 精确对齐:支持音素级毫秒时间戳,结合 Viterbi 算法和置信度评分,实现高准确度
🧠 智能增强:目标音素概率提升和强制补全机制,保障关键音素完整识别
🌍 多语言支持:基于 espeak-ng 进行文本音素化,当前提供英语模型,易拓展其他语言
📊 丰富输出:支持 JSON、Praat TextGrid 格式,便于科研和语音分析工具无缝对接
💻 命令行友好:支持批量自动处理,适合大规模语料库对齐需求
🔬 兼容性强:可结合 Whisper 转录结果,快速完成从转录到对齐的完整流程
🛠 高度可控:多种参数调节,适应不同噪声环境和跨语言需求,兼顾速度与准确度平衡

相较于 Montreal Forced Aligner,BFA显著提升了处理速度与实时潜力,同时在处理停顿音和复杂尾音上表现更佳,尤其适合对完整性和效率要求极高的应用场景。

安装简单,pip 一键部署,支持CPU推理,适合科研、开发和工业应用。推荐音频分段不超过30秒以保证性能与精度。
Mercur:首个真正无限制的开源多商户市场平台,结合 SaaS 简洁与开源自由,基于 MedusaJS 构建,适配多种商业模式,助力打造定制化市场体验。

• 完全自托管,零交易费,无供应商锁定,真正实现市场所有权与数据控制
• 1.0 正式版支持生产级 B2C 市场,含供应商系统、管理后台和完整 B2C 商店界面
• 灵活支持 B2B 企业级定制市场和未来电商店铺升级为多商户市场的扩展能力
• 多商户专属商店界面,支持跨供应商商品浏览与购买,提升用户体验🛍
• 管理后台可设置商品分类、供应商、佣金及规则,权限细化,运营高效
• 供应商面板直观,方便卖家管理商品、订单和店铺,提升运营自主性
• 内置 Stripe 支付和 Resend 通讯集成,更多接口持续扩展中
• 现代技术栈(Node.js 20+、PostgreSQL)支持开发者快速上手与深度定制

Mercur 适合追求自主掌控、灵活扩展、无缝定制的多商户市场项目,兼顾企业级复杂需求与消费者端体验,助力长期可持续增长。
VCPToolBox:全新的,强大的AI-API-工具交互范式工具箱 | #工具

• 超越传统交互,打造“AI-工具-记忆”铁三角,实现模型、模态与前端零依赖的高度兼容与扩展。
• 独立Agent封装,非线性超异步工作流,五大插件协议,支持分布式部署和算力均衡,释放海量并行算力冗余。
• 创新指令协议,支持复杂多行参数与容错,兼容MCPO及MCP插件,统一接入多协议生态。
• 全面插件体系:静态实时信息注入、多模态预处理、同步异步任务执行、服务与混合插件,覆盖浏览器控制、网页抓取、文生图/视频/音频生成、科学计算、知识管理等。
• 智能持久记忆系统,支持动态RAG召回和条件注入,实现AI自我学习、经验内化与跨模型协同。
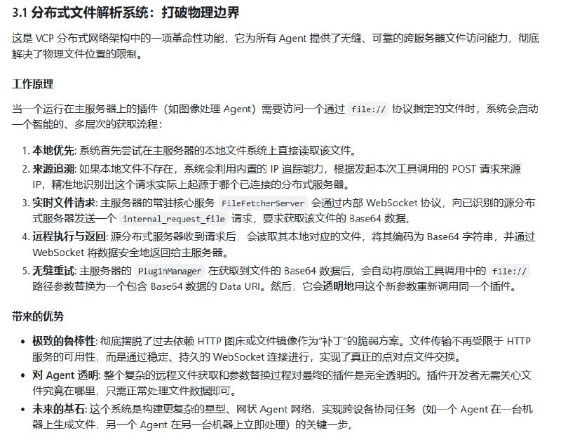
• 先进分布式架构,支持多节点云端插件注册与无缝远程文件访问,打破物理边界,构建星型智能网络。
• 丰富可视化管理面板,支持配置、插件、日记管理及实时调试,降低复杂度。
• 深度系统提示词与变量替换体系,动态注入环境、工具与个性化指令,实现精细化后端AI行为调控。
• 强化安全设计,严禁非官方代理调用,保障API密钥和敏感信息安全。
• 支持人类直接调用VCP插件,拓展自动化任务执行边界。
Sim:开源AI agent工作流构建器,极简界面助力快速搭建并部署连接多种工具的LLM解决方案。

• 支持云端(sim.ai)和自托管两种模式,快速启动仅需几分钟
• 兼容Docker、Dev Containers、手动安装多种部署方式,灵活适配开发环境
• 利用PostgreSQL+pgvector实现向量嵌入,支持知识库和语义搜索功能
• 内置Copilot管理服务,简化API密钥配置,提升自托管体验
• 技术栈涵盖Next.js、Bun、Tailwind CSS、React Flow、Socket.io等现代前端后端技术
• 低代码/无代码界面,支持用React构建智能agent流程,助力自动化和多工具集成
• 活跃社区,13000+星标,1500+分支,开放贡献,Apache-2.0许可证保障自由使用
• 支持本地GPU/CPU模型运行,免外部API,提升数据隐私和响应速度

Sim从根本上简化了复杂AI流程的设计和部署,适合研发、自动化及业务集成长期使用。
demo.gif
34.8 MB
Back to Top