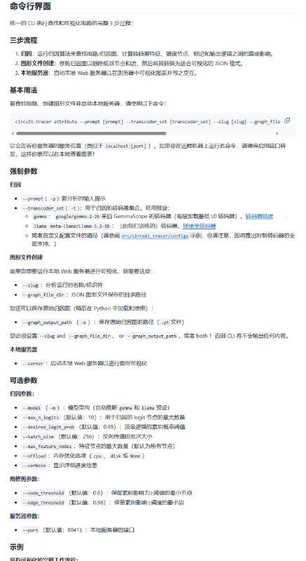
一款强大的工具,用于发现和可视化神经网络中的回路(circuits)和归因图。

支持跨层MLP转码器,能够精准定位模型内部的因果关系;提供交互式可视化界面,便于理解和标注特征;支持多种模型,包括Gemma和Llama,适用范围广泛

Circuit Tracer | #工具
ROLL:阿里巴巴推出的高效强化学习库,专为大规模语言模型训练而设计。

支持高达2000亿参数模型的分布式训练;提供超过350种预训练模型和任务支持;优化后的训练成本降低50%以上
MiMo-VL:小米推出的强大视觉语言模型,助力复杂推理与多模态任务。

采用原生分辨率ViT编码器,保留精细视觉细节;通过四阶段预训练和混合策略强化学习,性能大幅提升;在多模态推理任务中超越开源基线模型,表现卓越
Darwin Gödel Machine (DGM):一个能够自我进化的代码改进系统,通过迭代修改自身代码来提升性能,解决代码优化难题。

自我改进能力,代码越改越好;基于SWE-bench和Polyglot基准测试验证改进效果;初始版本已展现出显著的性能提升
AI Fluency:Anthropic最新发布一门免费在线课程,旨在帮助用户有效、安全、道德地与大型语言模型协作。

课程基于Dakan和Feller的AI Fluency框架,聚焦“4D”核心能力:Delegation(任务分配)、Description(清晰沟通)、Discernment(审慎评估)和Diligence(负责任使用)。

它探讨了三种AI协作方式:Automation(自动化)、Augmentation(增强)和Agency(代理),强调通过实践技能和思维转变,建立持久的AI协作能力。

课程时长约3-4小时,适合各领域用户,鼓励通过与Claude或其他AI模型的互动练习,提升跨平台AI应用能力
AI Agent提示词设计(Prompting)的关键技术:

提供超具体和详细的指令,明确角色、任务和输出格式;
通过角色设定和任务分解增强LLM的表现;
使用结构化提示(如Markdown或XML)定义输入输出;
让LLM自我优化提示;
提供少样本或上下文学习示例;
设计动态提示生成更专业输出;
设置“逃生机制”以应对未知情况;
要求LLM提供调试信息以改进提示;
重视测试用例评估提示效果;
根据模型特性和需求调整提示风格。这些方法能显著提升LLM的可靠性和效率。
Mathematics for Machine Learning》是由伦敦帝国理工学院David F. Greenberg教授编写的一份讲义,系统介绍了机器学习所需的数学基础。| #机器学习

内容涵盖线性代数、概率论、统计学和优化等核心领域,旨在帮助读者理解机器学习算法背后的数学原理。

讲义结构清晰,注重理论与实际应用的结合,适合对机器学习感兴趣的学生、研究人员和从业者作为自学或参考资料
一套非常实用的提示词优化方法,核心思想是利用大语言模型(LLM)自身的知识和权重来生成、评估和改进提示词。

首先,让LLM针对特定受众生成提示词工程指南和评估指南;其次,通过Few-shot展示期望的提示词效果;然后,让LLM根据示例生成并评估提示词;最后,生成改进后的提示词供选择和编辑。

这种方法充分利用了LLM的内在能力,旨在生成比人工编写更高效的提示词。
Git原生的dotfiles管理工具,让配置文件管理不再繁琐。

一键初始化和同步配置文件;自动处理文件冲突,确保数据安全;支持多平台,无缝适配不同系统

Lnk | #工具
GeoPort:iOS定位模拟器,让你随时随地畅游全球。| #模拟器

全球定位模拟,轻松切换到任何地点;开发者模式支持,助力高效测试;隐私安全有保障,虚拟定位更放心
Astra Compiler:一款超快、超可靠的js-to-exe编译器,让JavaScript项目轻松变成可执行文件!

编译速度快,得益于esbuild技术;最终生成的exe文件体积小,平均仅70-80MB;支持最新版Node.js,适配Express、Fastify等主流框架
Back to Top