黑洞资源笔记
02:28 · May 30, 2025 · Fri
CloudPlayPlus Stone
:为远程游戏打造的超低延迟、高画质远程桌面软件。
实现2K分辨率60FPS,延迟仅40ms;支持多种硬件解码方案;定制版WebRTC提升性能
02:26 · May 30, 2025 · Fri
Obsidian Cupertino
:为Obsidian笔记应用打造的极简、原生风格主题,带来干净、专注且移动友好的写作体验。
原生风格设计,适配桌面与移动设备;优化移动端操作,提升使用舒适度;获得2024年Obsidian“年度最佳主题”
02:25 · May 30, 2025 · Fri
Awesome-CV-MasterHub
:计算机视觉领域的前沿论文库,为研究人员和开发者提供最新研究成果和代码资源。
涵盖超过30个热门CV方向,如图像分类、目标检测、语义分割等;每个领域保留最多200篇最新论文,紧跟学术前沿;提供论文链接和代码,助力快速上手实践
02:23 · May 30, 2025 · Fri
Ghost-Downloader-3
:一款跨平台、AI加速的多线程下载器 |
#下载器
#工具
智能分块无需合并文件,下载效率大幅提升;支持多平台(Linux、Windows、macOS),适配广泛
下载器
工具
02:22 · May 30, 2025 · Fri
Litegraph.js
:一个基于JavaScript的图节点引擎和编辑器,支持客户端和服务器端运行。
支持HTML5 Canvas2D,可轻松构建复杂界面;高度可定制化,支持自定义节点、主题和事件;优化支持数百个节点的高效运行
02:20 · May 30, 2025 · Fri
一站式SSL证书全生命周期管理工具,解决证书申请、管理、部署和监控的繁琐流程,让HTTPS部署变得轻松高效。
全自动证书申请与续期,省心省力;支持多平台部署,适配广泛;证书过期监控与通知,保障网站安全无忧
AllinSSL
|
#工具
工具
02:18 · May 30, 2025 · Fri
Review-Gate
:让Cursor IDE的AI Agent不再“半途而废”,大幅提升单次请求的深度和效率。
单次请求可完成5倍工作量,有效节省宝贵的月度请求额度;自动创建Python辅助脚本,无需额外设置;通过终端交互实现深度迭代,充分利用AI的工具调用潜力
02:16 · May 30, 2025 · Fri
Duckduckgo-mcp-server
:通过DuckDuckGo提供强大网页搜索能力的Model Context Protocol (MCP) 服务器
每分钟最多30次搜索请求的高级速率限制;智能内容提取,去除广告和无关内容;为大型语言模型优化的结果格式化
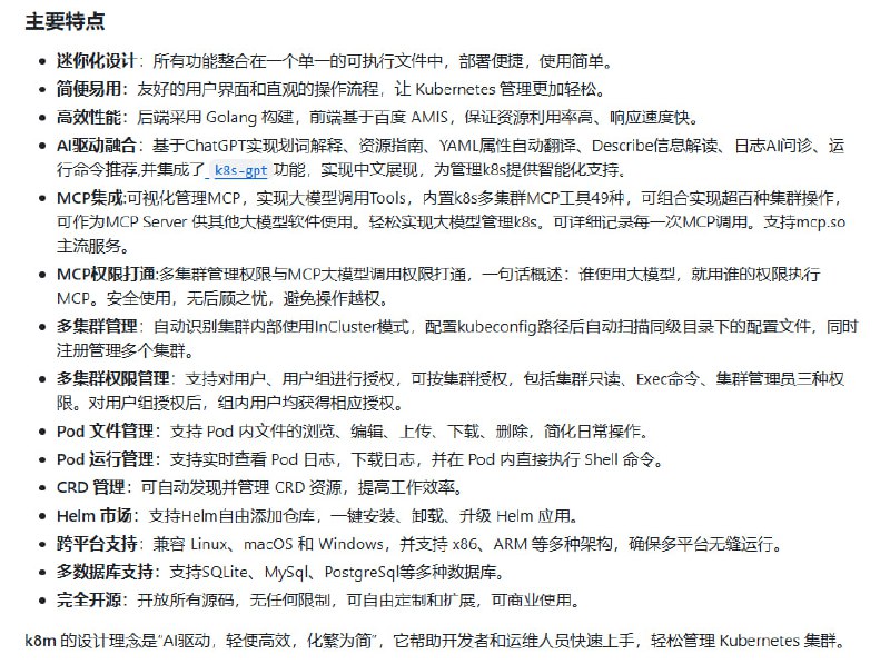
02:15 · May 30, 2025 · Fri
k8m
:一款轻量级、跨平台的Mini Kubernetes AI Dashboard,让Kubernetes集群管理变得轻松高效。
集成AI驱动功能,支持大模型交互,提升管理效率;多集群管理与权限控制,支持49种MCP工具,可组合实现超百种集群操作;单文件部署,兼容多架构,部署简单快捷
Before
After
Home
Powered by
BroadcastChannel
&
Sepia