Anomalib:一款强大的异常检测库,助力开发者轻松实现从实验管理到边缘推理的全流程。

拥有超过160个问题和21个拉取请求的活跃社区支持;提供多GPU支持和灵活的配置选项;支持OpenVINO加速推理,大幅提升性能
Terraform MCP Server:为Terraform生态系统提供无缝集成,助力基础设施即代码(IaC)开发的自动化与交互能力

自动发现Terraform模块和提供者;提供详细的提供者资源和数据源信息;支持通过Docker快速部署,简化安装流程
开源的OpenResty管理工具,让Nginx增强版的配置变得轻松又强大。亮

提供免费SSL证书支持,轻松实现HTTPS部署;简单易用的Web管理界面,无需深入了解OpenResty;支持高级安全功能,如访问控制和HTTP Flood防护

OpenResty Manager | #工具
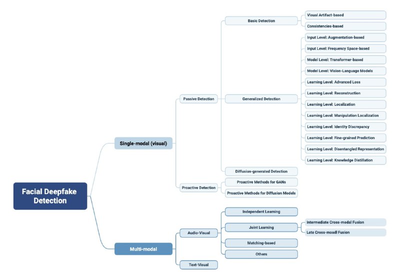
Awesome-Comprehensive-Deepfake-Detection:全面深入的深度伪造检测资源库。

涵盖单模态与多模态伪造检测,系统性强;整理了211次提交的丰富数据与方法;提供多个数据集与检测模型的详细链接,资源丰富
II-Agent:开源智能助手框架,让复杂任务自动化变得简单高效。

多领域支持,涵盖研究、内容生成、数据分析等;集成Anthropic Claude模型,提供强大的语言理解和生成能力;提供CLI和现代React前端,交互体验更佳
MCP Server Chart:一个强大的可视化图表生成的MCP服务器,使用AntV技术轻松创建多种图表。

支持15+种图表类型,满足多样化需求;提供SSE传输协议支持,实现高效实时数据交互;简单易用,通过CLI即可快速部署
Gmail-MCP-Server:让AI助手通过自然语言管理Gmail的MCP服务器

自动认证,一键搞定登录;支持批量操作,高效处理邮件;全面支持国际字符,无障碍处理多语言邮件
Nelm:Helm 3的替代品,为Kubernetes部署带来全新体验。| #替代品

提供类似Terraform的计划功能,提前预览部署变更;支持加密值和文件,保障数据安全;改进资源排序与状态跟踪,提升部署可靠性
Back to Top