黑洞资源笔记
06:13 · Apr 24, 2025 · Thu
4月23日晚,网传猿辅导武汉公司一员工猝死。
16:28 · Apr 21, 2025 · Mon
Unsure Calculator
:帮你快速估算不确定性的强大工具。
支持多种概率分布,精准计算结果;一键生成直方图,直观展示数据分布;命令行工具运行效率高,1秒内完成复杂计算
16:26 · Apr 21, 2025 · Mon
一款超快速文本搜索工具,专为大规模模式匹配设计,能极大提升搜索效率
支持多种高级算法,如Boyer-Moore-Horspool、Aho-Corasick等;SIMD加速,性能提升显著,比传统grep快41.5倍;多线程处理,充分利用CPU资源,搜索速度飞快
K(r)ep
|
#工具
工具
16:24 · Apr 21, 2025 · Mon
免费开源的VHS效果模拟工具,为视频创作者提供复古风格的视觉特效。
支持多种主流视频编辑软件,如After Effects、Premiere和OpenFX;提供实时预览功能,效率提升显著
ntsc-rs
|
#工具
工具
16:22 · Apr 21, 2025 · Mon
金融时间序列预测领域的全新基准工具。它解决了现有金融时间序列预测评估中的三大系统性问题,核心价值在于提供全面、标准化且贴合实际市场的预测评估。
覆盖金融市场动态变化的全谱股票运动模式;提供统一的评估协议,支持跨研究的性能比较;考虑市场结构因素,避免性能指标虚高
FinTSB
|
#工具
工具
16:20 · Apr 21, 2025 · Mon
Bugsink
:自托管的错误追踪系统,为开发者提供全面掌控的错误监控解决方案。
完全自托管,确保数据安全与隐私;Sentry-SDK兼容,无缝接入现有应用;高可扩展性和可靠性,轻松应对大规模应用
16:19 · Apr 21, 2025 · Mon
轻松部署Dify到Kubernetes的高效工具。
支持S3存储配置,灵活扩展;提供多种语言文档,方便全球开发者使用;镜像代理部署方案,优化网络环境
Dify-Kubernetes
|
#工具
工具
16:16 · Apr 21, 2025 · Mon
Introduction to Mathematical Thinking
:为数学新手量身打造的课程,帮助学生快速掌握数学思维和证明技巧。
课程内容包括集合论、函数、图论、数学归纳法、基本证明技巧、双重数学符号、数学归纳法、强制归纳法、数学系列、复杂性分析、数学模型等。此外还包括了解和使用证明技术、数学符号和定义、以及如何清晰地表达数学概念
专为无数学基础的学生设计,零门槛入学;提供丰富的学习资源,包括视频、笔记和练习题;课程内容覆盖集合论、逻辑、数论和组合数学等多个领域
16:13 · Apr 21, 2025 · Mon
best-of-robot-simulators
:为机器人仿真领域提供了一份精心整理的优质项目榜单。
涵盖83个开源项目;涉及9大类别,从通用机器人仿真器到AI训练仿真器一应俱全;定期更新,保持最新资讯
16:10 · Apr 21, 2025 · Mon
HawkinsDB
:让AI拥有类似人类的存储和回忆能力,基于大脑工作原理的新型记忆系统。
精确、多维度的语义理解,超越传统向量数据库;统一管理语义、情景和程序三种记忆类型;支持SQLite和JSON存储,灵活适配不同开发需求
16:09 · Apr 21, 2025 · Mon
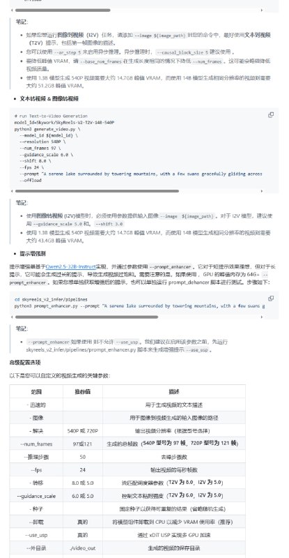
SkyReels-V2
:全球首个无限长度影片生成模型,打破视频生成时长限制,让创意无限延伸。
支持无限长度视频生成,突破传统5-10秒限制;采用Diffusion Forcing框架,提升视频连贯性和视觉质量;提供多种模型变体,满足不同分辨率需求
Before
After
Home
Powered by
BroadcastChannel
&
Sepia