黑洞资源笔记
16:22 · Apr 21, 2025 · Mon
金融时间序列预测领域的全新基准工具。它解决了现有金融时间序列预测评估中的三大系统性问题,核心价值在于提供全面、标准化且贴合实际市场的预测评估。
覆盖金融市场动态变化的全谱股票运动模式;提供统一的评估协议,支持跨研究的性能比较;考虑市场结构因素,避免性能指标虚高
FinTSB
|
#工具
工具
16:20 · Apr 21, 2025 · Mon
Bugsink
:自托管的错误追踪系统,为开发者提供全面掌控的错误监控解决方案。
完全自托管,确保数据安全与隐私;Sentry-SDK兼容,无缝接入现有应用;高可扩展性和可靠性,轻松应对大规模应用
16:19 · Apr 21, 2025 · Mon
轻松部署Dify到Kubernetes的高效工具。
支持S3存储配置,灵活扩展;提供多种语言文档,方便全球开发者使用;镜像代理部署方案,优化网络环境
Dify-Kubernetes
|
#工具
工具
16:16 · Apr 21, 2025 · Mon
Introduction to Mathematical Thinking
:为数学新手量身打造的课程,帮助学生快速掌握数学思维和证明技巧。
课程内容包括集合论、函数、图论、数学归纳法、基本证明技巧、双重数学符号、数学归纳法、强制归纳法、数学系列、复杂性分析、数学模型等。此外还包括了解和使用证明技术、数学符号和定义、以及如何清晰地表达数学概念
专为无数学基础的学生设计,零门槛入学;提供丰富的学习资源,包括视频、笔记和练习题;课程内容覆盖集合论、逻辑、数论和组合数学等多个领域
16:13 · Apr 21, 2025 · Mon
best-of-robot-simulators
:为机器人仿真领域提供了一份精心整理的优质项目榜单。
涵盖83个开源项目;涉及9大类别,从通用机器人仿真器到AI训练仿真器一应俱全;定期更新,保持最新资讯
16:10 · Apr 21, 2025 · Mon
HawkinsDB
:让AI拥有类似人类的存储和回忆能力,基于大脑工作原理的新型记忆系统。
精确、多维度的语义理解,超越传统向量数据库;统一管理语义、情景和程序三种记忆类型;支持SQLite和JSON存储,灵活适配不同开发需求
16:09 · Apr 21, 2025 · Mon
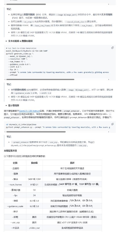
SkyReels-V2
:全球首个无限长度影片生成模型,打破视频生成时长限制,让创意无限延伸。
支持无限长度视频生成,突破传统5-10秒限制;采用Diffusion Forcing框架,提升视频连贯性和视觉质量;提供多种模型变体,满足不同分辨率需求
16:05 · Apr 21, 2025 · Mon
LLM360 MegaMath
:一个拥有370B Tokens的开源数学预训练数据集,为数学相关的人工智能模型提供强大的数据支持。
数据量庞大,包含3700亿个标记;数据来源多样,涵盖网页数据、代码数据和合成数据;提供多种数据变体,满足不同训练需求
16:04 · Apr 21, 2025 · Mon
huggingface/xet-core
:为Hugging Face Hub提供高效存储和数据管理的底层技术。
基于chunk的去重功能,避免重复传输和存储;Python绑定,无缝集成Hugging Face Hub;本地磁盘缓存,提升数据读写效率
16:02 · Apr 21, 2025 · Mon
webapp-starter
:为构建Web应用提供一站式解决方案,完美适配LLMs。
基于Turborepo构建,支持快速开发;集成Hono + Bun API后端和Next.js前端,技术栈强大;提供一键部署到Vercel和Render的方案,部署无忧
Before
After
Home
Powered by
BroadcastChannel
&
Sepia