轻松部署Dify到Kubernetes的高效工具。

支持S3存储配置,灵活扩展;提供多种语言文档,方便全球开发者使用;镜像代理部署方案,优化网络环境

Dify-Kubernetes | #工具
Introduction to Mathematical Thinking:为数学新手量身打造的课程,帮助学生快速掌握数学思维和证明技巧。

课程内容包括集合论、函数、图论、数学归纳法、基本证明技巧、双重数学符号、数学归纳法、强制归纳法、数学系列、复杂性分析、数学模型等。此外还包括了解和使用证明技术、数学符号和定义、以及如何清晰地表达数学概念

专为无数学基础的学生设计,零门槛入学;提供丰富的学习资源,包括视频、笔记和练习题;课程内容覆盖集合论、逻辑、数论和组合数学等多个领域
best-of-robot-simulators:为机器人仿真领域提供了一份精心整理的优质项目榜单。

涵盖83个开源项目;涉及9大类别,从通用机器人仿真器到AI训练仿真器一应俱全;定期更新,保持最新资讯
HawkinsDB:让AI拥有类似人类的存储和回忆能力,基于大脑工作原理的新型记忆系统。

精确、多维度的语义理解,超越传统向量数据库;统一管理语义、情景和程序三种记忆类型;支持SQLite和JSON存储,灵活适配不同开发需求
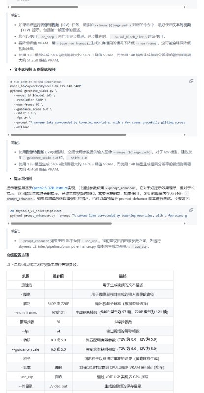
SkyReels-V2:全球首个无限长度影片生成模型,打破视频生成时长限制,让创意无限延伸。

支持无限长度视频生成,突破传统5-10秒限制;采用Diffusion Forcing框架,提升视频连贯性和视觉质量;提供多种模型变体,满足不同分辨率需求
LLM360 MegaMath:一个拥有370B Tokens的开源数学预训练数据集,为数学相关的人工智能模型提供强大的数据支持。

数据量庞大,包含3700亿个标记;数据来源多样,涵盖网页数据、代码数据和合成数据;提供多种数据变体,满足不同训练需求
huggingface/xet-core:为Hugging Face Hub提供高效存储和数据管理的底层技术。

基于chunk的去重功能,避免重复传输和存储;Python绑定,无缝集成Hugging Face Hub;本地磁盘缓存,提升数据读写效率
webapp-starter:为构建Web应用提供一站式解决方案,完美适配LLMs。

基于Turborepo构建,支持快速开发;集成Hono + Bun API后端和Next.js前端,技术栈强大;提供一键部署到Vercel和Render的方案,部署无忧
undercut-f1:一款为F1赛事爱好者打造的实时计时终端界面(TUI)应用。它能解决F1直播延迟的问题,帮助观众同步电视直播与实时数据。

支持所有F1赛事的实时数据展示;可延迟显示数据,精准匹配电视直播;支持回放已录制的赛事数据
unibeck/uptime-monitor:一款低成本、高可扩展性的服务端监控工具,能轻松创建针对服务端点的可用性、延迟和状态码检查,并支持OpsGenie告警。| #工具

部署成本低,适合大规模使用;支持OpsGenie告警,确保故障及时响应;架构高效,基于Cloudflare Workers和D1,性能卓越
LiquidCache:为云原生DataFusion系统提供10倍更低延迟的S3缓存解决方案。

通过缓存逻辑数据而非物理数据,显著降低存储成本和延迟;支持多种数据格式(如JSON、CSV、Parquet)的高效转码与压缩;独特的缓存架构设计,支持独立扩展,灵活适配不同工作负载
Back to Top