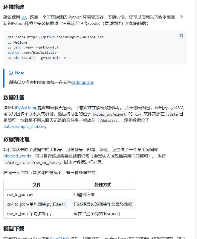
WeClone:用你的微信聊天记录和语音消息,打造专属的数字分身。通过微信聊天记录微调大语言模型,实现个性化的智能回复和声音克隆。

使用微信语音消息和0.5B大模型,实现高质量声音克隆;绑定微信机器人,随时随地与你的数字分身聊天;支持多种模型和微调方法,灵活适配不同硬件需求
为自动驾驶研究量身打造的仿真扩展工具。

提供统一框架,整合多个数据集,支持从BEV到控制的全链路仿真;配备丰富的观测与动作封装器,适配多种传感器数据;集成多种真实驾驶指标,助力精准评估

V-Max | #工具
VoiceStar:一款强大的语音合成工具,能够实现可控时长的高质量语音生成。| #工具

支持长达40秒的语音生成,突破传统TTS限制;提供多种预训练模型,可快速上手;通过Gradio实现便捷的交互体验
Automated-Multi-Turn-Jailbreaks:自动化多轮攻击AI模型的“越狱”利器。

支持多种攻击策略,如“Crescendomation”“Opposite Day”等;可针对生成危险信息、仇恨言论等场景进行测试;通过多轮对话逐步突破AI模型限制,成功率更高
mcp-sse:基于SSE的MCP客户端和服务器通信模式,让Agent与工具的交互更高效、更灵活。

采用SSE技术,实现低延迟、实时的通信;客户端和服务器解耦,支持云原生部署;提供Python实现的示例代码,易于上手和扩展
Yuxi-Know:基于智能体RAG知识库的知识图谱问答系统,一站式解决复杂知识查询与推理难题。

多模型适配,支持OpenAI、Ollama等主流大模型;知识图谱集成,基于Neo4j实现高效知识关联查询;灵活的知识库支持,涵盖PDF、TXT、MD等多种格式
Speedtest Tracker:一款自我托管的应用程序,能够监控你的网络连接性能和在线时间。

自动化测试,定期检测网络性能;详细记录下载和上传速度、延迟等数据;历史数据可视化,帮助你分析网络趋势
一个利用多Agent系统(MAS)进行复杂问题深度分析和分解的先进工具,它能解决传统单Agent或简单状态跟踪方法无法实现的复杂问题,核心价值在于通过团队协作实现高质量的分析和深度思考

采用多Agent系统架构,比传统方法更智能;集成外部工具(如Exa),动态获取信息;通过Pydantic验证确保数据完整性

Sequential Thinking Multi-Agent System (MAS) | #工具
Back to Top