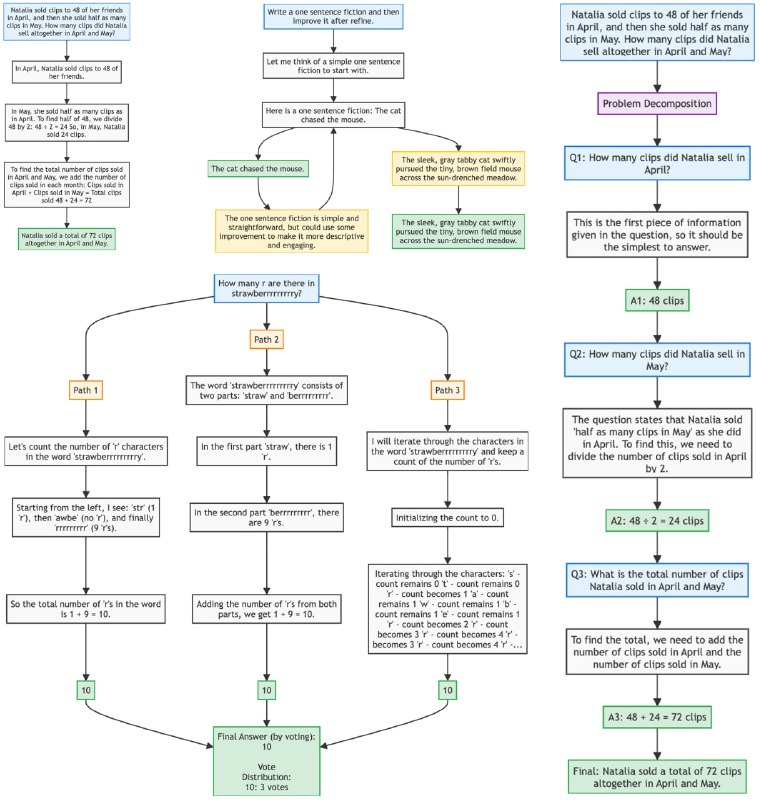
ReasonGraph:一个开源的 Web 平台,用于可视化和分析大型语言模型的推理过程,支持多种推理方法和模型,并提供了在线演示和详细文档。

支持50+主流大语言模型,涵盖Anthropic、OpenAI、Google等;提供多种推理方法的可视化,包括序列推理和树状推理;简单易用的界面,无需复杂配置即可上手
为开发者设计的模型优化框架,能以最小的开销交付更快、更高效的模型。

提供多种压缩算法,包括缓存、量化、剪枝等;仅需几行代码即可优化模型;支持多种模型类型,如LLMs、扩散模型、视觉Transformer等

Pruna AI | #框架
openai-cua-sample-app:OpenAI推出的Computer Using Agent示例应用,助力开发者快速上手构建智能Agent。

应用程序使用 Python 编写,支持多种计算机环境,如本地浏览器、Docker 容器以及远程浏览器等。用户可以通过命令行界面(CLI)运行示例,执行各种操作,如点击、滚动、输入文本等。

提供多种计算机环境支持,包括本地浏览器、Docker容器和远程浏览器;预置丰富的示例代码,涵盖从基础到进阶的使用场景;简化与OpenAI API的交互,快速实现自动化任务
Awesome-Multimodal-Reasoning:一个专注于多模态推理的优秀资源库。

汇集了超过40个前沿多模态模型和方法;提供了丰富的多模态基准测试和数据集资源;涵盖图像、视频推理及生成等多个领域
MovieAgent:通过多Agent协同规划实现自动化电影生成的创新项目。

首次探索自动化长视频生成范式,从剧本到成片一键生成;采用多Agent协同推理,模拟导演、编剧、分镜师等角色,效率大幅提升;支持多种生成模型,如ROICtrl和HunyuanVideo_I2V,生成效果稳定且多样
TxAgent:为精准医疗提供强大的AI治疗推理工具 | #工具

跨211种工具进行多步推理,精准分析药物相互作用;在3168个药物推理任务中达到92.1%的准确率,超越GPT-4o;支持个性化治疗方案,综合患者年龄、基因和疾病进展
Awesome-Long-Chain-of-Thought-Reasoning:为大语言模型的长思维链推理能力提升提供全面的资源和研究综述。

涵盖600+篇长链推理相关文献,资源丰富;提出深度推理、可行反思和广泛探索三大核心特性;首个系统性总结长链推理的综述,填补研究空白
AI驱动的YouTube内容探索工具,让你秒变YouTube搜索达人。

用自然语言搜索视频内容,秒出精准结果;聊天式交互,与频道内容“对话”;快速定位视频关键片段,效率提升N倍

YT Navigator | #工具
Back to Top