FlowDown-Beta:为AI/LLM打造的极速流畅客户端应用,让AI交互更高效。

轻量级设计,性能卓越;支持Markdown,文本格式更丰富;兼容所有OpenAI兼容的服务提供商,适用性广
一个动态表单构建工具,让开发者和用户在Web应用中轻松创建、定制和验证表单。

动态表单创建,支持多种输入类型;实时验证,使用Zod库确保数据完整性;196次Fork,社区活跃度高

form-builder | #工具
MTranServer:一个低资源、高速度、可私有部署的免费翻译服务器。

超低资源消耗,仅需CPU + 1G内存即可运行;单个请求平均响应时间仅50ms;支持全球主要语言翻译,翻译质量媲美Google翻译
Awesome-LLM-Post-training:为大语言模型的后训练提供一站式资源宝库。

汇集279篇前沿论文,覆盖LLM后训练的理论、实践与应用;提供12个开源项目链接,助力开发者快速上手;涵盖从基础到高级的教程,适合不同层次的学习者
用大语言模型训练范式推动符号音乐生成的音乐性。

三阶段训练范式,生成高质量古典乐谱;无需人工标注的强化学习方法CLaMP-DPO;提供多种预训练权重,支持不同规模模型

NotaGen | #音乐
Code-R1:用可靠奖励重现代码生成的R1流程,让代码生成更精准、更高效。

仅用2K样本训练,性能超越7B参数模型;12K样本训练后,平均性能提升至62.5%,效果显著;提供可靠、可扩展且安全的沙盒化执行环境,减少奖励误判
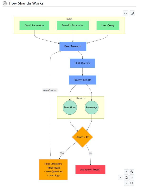
Shandu:一款强大的AI驱动研究系统,能快速生成全面、结构化的研究报告,是学术研究和内容创作的得力助手。| #工具

多引擎搜索,整合Google、DuckDuckGo等多平台信息;深度迭代探索,支持最高5级深度研究;自动化报告生成,支持多种格式输出
Figma-Context-MCP:为AI编程助手(如Cursor)提供Figma布局信息的MCP服务器。

简化Figma数据,让AI更精准地实现设计;支持多种AI工具,如Cursor、Windsurf等;通过命令行快速启动,无需复杂配置
Media is too big
VIEW IN TELEGRAM
一个基于FastAPI的YouTube视频信息提取工具,轻松获取视频元数据、字幕和时间戳化字幕。

支持多语言字幕提取;清洁的RESTful API设计;提供完整的视频元数据和时间戳化字幕,方便内容分析和处理

YouTube Tools API Server | #工具
viber3d:一款为3D浏览器游戏量身定制的现代开发工具包,助力开发者轻松打造沉浸式3D游戏体验。

基于React 19和React Three Fiber,支持最新React特性与并发渲染;集成Vite,开发服务器启动速度提升至闪电级别;预定义的Cursor AI规则,大幅提升AI辅助开发效率
onnx-safetensors:让ONNX模型与safetensors无缝对接,轻松实现高效、安全的模型权重管理。

支持所有ONNX数据类型,包括float8、float4和4位整数;可将权重直接加载到ONNX模型,无需额外转换;兼容ONNX Runtime,可直接作为外部数据使用
Back to Top