txiki.js:超轻量级的JavaScript运行时,为开发者提供极致简洁的开发体验。

体积小巧,基于最新的ECMAScript标准;支持多种Web平台API,如fetch、WebAssembly等;支持创建独立可执行文件,无需额外依赖
一个让AI性能对比变得直观的工具 | Benchy |#工具

实时对比不同AI模型的性能、价格和速度;支持多种主流AI模型,如Deepseek R1、Gemini 2.0、OpenAI o1等;提供多种微应用,满足不同场景的测试需求
Swift Build:基于llbuild的高级构建系统,为Swift开发者提供高效、灵活的构建解决方案。

被Xcode、Swift Playground和Swift Package Manager广泛采用;支持跨平台构建,包括Windows;提供丰富的文档和测试支持
Distr:企业级软件分发平台,轻松将软件部署到客户可控或共享责任环境中。

提供直观的Web UI,轻松管理所有部署和连接的代理;支持白标客户门户,让客户自主控制部署;提供丰富的SDK,方便开发者集成
开源文档处理平台,为知识工作者量身打造。

高精度OCR,从复杂文档中提取文本、表格和手写内容;自动化工作流,轻松创建定制化任务处理流程; 支持本地LLM,保护隐私的同时享受AI的强大能力

Rowfill | #工具
通过聊天提取任意网站信息的AI工具

集成Firecrawl,实时提取结构化数据;支持多种LLM提供商,灵活切换;使用Next.js和Vercel技术栈,性能卓越

Extract-chat | #工具
RapidUDF:高性能C++表达式/脚本执行引擎,为在线系统提供极速计算支持。

亮点:1. 基于LLVM JIT编译,启动和执行性能与原生C++相当;2. 支持SIMD向量化加速,性能提升显著;3. 提供丰富的内置数据类型、操作符和函数,满足复杂计算需求
Calibre-Web-Automated:让电子书管理变得轻松又智能。核心价值在于将Calibre的强大功能与Calibre-Web的现代化界面完美结合,实现电子书的自动化管理和高效转换。
一款智能浏览器扩展,让网页浏览更高效、更智能!亮点:1. 选中网页文本即可触发AI分析,秒出结果;2. 支持多轮对话,交互更流畅;3. 实时流式响应,答案即刻呈现

DeepSeekAI - Smart Web Assistant | #扩展
Deep Research:OpenAI推出的深度研究工具,能理解复杂的查询,并提供全面的分析报告,适合那些需要深入领域特定知识的复杂问题。它能够提供快速的、多方面的、可用作工作成果的回答,为复杂问题提供一站式解决方案。

亮点:1. 多步研究能力,将原本需要数小时的研究缩短至几分钟;2. 覆盖海量信息源,整合数百个在线资源;3. 高精度推理,准确率达到26.6%,远超现有模型 | #工具
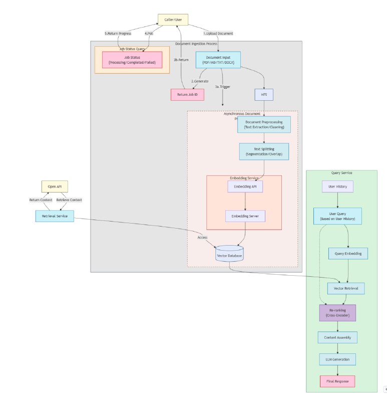
零基础入门:如何用 RAG (检索增强生成) 打造知识库 QA 系统 | tutorial
2024 年最具创意的作品集网站

Muzli总结的2024 年最具创意和独特性的 100 个作品集网站,展示了现代网页设计的前沿趋势和创新实践。

这些作品集不仅在视觉效果上引人注目,更在创意表达上独具匠心,体现了设计师对艺术和技术的深刻理解。
权利卫士——数字证据取证 | #工具

如果你和别人发生纠纷,聊天截图现场录音拍照未必能当做证据向法院提交,因为现在截图被篡改,录音视频剪辑轻而易举。

权利卫士是联合信任开发的一款具有现场取证、互联网线上取证功能的电子取证工具,权利卫士通过拍照取证、录像取证、录音取证、网页取证、录屏取证功能对正在发生的事实进行取证并立即进行可信时间戳固化,生成不可否认和篡改的电子证据。
Back to Top